——2019年1月14日在北京市第十五届人民代表大会第二次会议上
北京市发展和改革委员会主任 谈绪祥
各位代表:
受市人民政府委托,现将北京市2018年国民经济和社会发展计划执行情况与2019年国民经济和社会发展计划草案的报告提请市第十五届人大第二次会议审议,并请市政协各位委员提出意见。
一、2018年国民经济和社会发展计划执行情况
2018年是全面贯彻党的十九大精神开局之年,是改革开放40周年,是全面实施新一版北京城市总体规划的第一年,在以习近平同志为核心的党中央坚强领导下,在中共北京市委直接领导下,在市人大及其常委会监督支持下,全市上下坚持以习近平新时代中国特色社会主义思想为指导,深入贯彻党的十九大和十九届二中、三中全会精神,深入贯彻习近平总书记对北京重要讲话精神,坚持稳中求进工作总基调,坚持新发展理念,全面对标对表高质量发展要求,牢牢把握首都城市战略定位,集中精力抓好“三件大事”,坚决打好三大攻坚战,积极应对“稳中有变”发展形势,扎实推进疏功能、稳增长、促改革、调结构、惠民生、防风险各项工作,较好地完成了全年主要目标任务,减量发展成效显现,创新发展势头强劲,高质量发展开局良好。
一年来重点做了以下五个方面的工作:
(一)坚定不移贯彻中央“六稳”要求,实现经济平稳增长与质量提升互促共进
就业形势保持稳定。开展失业保险援企稳岗“护航行动”,发放稳岗补贴惠及职工195万名,妥善分流安置化解过剩产能企业职工2098人。加大高校毕业生就业创业帮扶力度,本市生源高校毕业生就业率达97%。新增城镇就业42.3万人,促进农村劳动力转移就业6.4万人,均超额完成全年任务。城镇登记失业率1.4%,城镇调查失业率保持在4.5%左右的较低水平。
金融风险防控有力。严格政府债务限额管理,设立政府举债融资“负面清单”,全面梳理隐性债务,本市政府债务率、负债率风险指标均低于全国平均水平。建立健全地方金融风险处置框架,加强交易场所风险防控。深入开展互联网金融风险专项整治工作,建立“一企一档”企业金融风险电子档案,互联网资管领域业务存量压减80%。11月末本市银行业不良贷款率0.35%,低于全国平均水平。
外资外贸增势良好。出台扩大对外开放提高利用外资水平的意见,市场准入负面清单制度全面实行,国内首家外资控股飞机维修企业落地运营,1-11月新设外商投资企业1455家、增长22.1%,实际利用外资162.3亿美元。进一步提升跨境贸易便利度,完善支持外贸企业提升国际化经营能力政策措施,1-11月北京地区实现进出口2.5万亿元、增长25.6%,比上半年高出4.9个百分点,“双自主”产品占出口比重22.1%。入境旅游持续回暖,完善144小时过境免签和境外旅客购物离境退税政策,1-11月入境旅游374.6万人次、增长2.8%,连续11个月正增长。
内需结构持续优化。落实国家促消费系列政策,文化旅游、教育培训、健康养老等服务消费加快发展,线上线下消费快速融合。1-11月实现市场总消费额2.3万亿元、增长7.5%,其中服务性消费额增长11.6%,社会消费品零售总额增长3%,网上零售额增长11.2%。投资更加注重补短板、强弱项、优供给,1-11月建安投资增长5.5%,交通基础设施建安投资增长38.4%,保障性住房投资增长49%。出台促进民间经济发展的若干措施,民间投资占全社会固定资产投资比重达三成左右。
质量效益不断改善。以经济高质量发展的实际成效引导社会预期、提振发展信心。主要经济指标始终保持在合理区间,预计全年地区生产总值超过3万亿元、再上新台阶,增长6.6%左右、高于年初预期目标,一般公共预算收入5785.9亿元、增长6.5%,全市居民人均可支配收入实际增长6.3%左右、与经济增长基本同步,居民消费价格指数上涨2.5%。发展效率进一步提高,单位地区生产总值能耗下降3.5%左右、有望连续13年超额完成国家下达考核任务,全员劳动生产率达24万元/人左右、位居全国第一。
(二)坚定不移落实城市总体规划,以疏解非首都功能为重点的京津冀协同发展取得新成效
规划实施重点任务加快落实。认真贯彻落实中央批复精神,城市总体规划102项任务有序推进,45项年度任务全部完成。以分区规划编制为切入点,促进各区优质减量发展,16个重点功能区综合提升方案和重点区域控制性详细规划加快编制,启动36项市级专项规划编制工作,市政基础设施专项规划等形成初步成果。强化全域规划总量管控,研究制定生态控制线和城市开发边界管理办法,出台城乡建设用地供应减量挂钩工作实施意见,建设用地规模减少约34平方公里。出台加强城市设计指导意见,不断提高规划及建筑设计水平。修订《北京市城乡规划条例》,完成2017年度城市体检,依法强化规划严肃性和权威性。
“疏解整治促提升”专项行动扎实有序。把疏解非首都功能作为落实城市总体规划、促进京津冀协同发展的“牛鼻子”,坚持疏解与提升并重,更加注重在疏解中增强群众获得感。修订并发布新增产业禁限目录,疏解共识更加深化。按照“场清地净”标准拆除违法建设腾退土地6828公顷,整治“开墙打洞”8622处、无证无照经营2.7万户,疏解提升市场和物流中心204个,疏解退出一般制造业企业656家。北京工商大学、北京电影学院、北京城市学院等高校新校区加快建设,天坛医院老院区整体搬迁、新院区正式开诊,北京口腔医院和市疾控中心迁建积极推进,友谊医院通州院区开诊、顺义院区完成地基基础施工。制定腾退空间管理和使用意见,腾退土地实现还绿1683公顷,新增一批城市森林公园和休闲公园。完成中心城区及通州区1141条背街小巷环境整治提升任务,实现80公里道路电力架空线和165公里道路路灯架空线入地,城市视觉空间更加清朗有序。继续推进老旧小区综合整治,加装电梯完工378部。出台利用地下空间补充完善便民商业服务设施的指导意见,建设提升基本便民商业网点1529个、超额完成年度任务。
两翼联动发展着力推进。城市副中心控制性详细规划获中央正式批复,配合国家研究制定支持城市副中心高质量发展指导意见,通州区总体规划、镇域规划以及和北三县地区协同发展规划加紧深化完善。出台加强城市副中心政策集成创新意见,土地集约利用、投融资改革、产业发展等体制机制创新取得新突破。副中心城市框架稳步拉开,235项重大工程全面推进,在施129项、竣工37项,完成投资755亿元。行政办公区一期工程全面竣工,北京学校等配套工程开工建设,第一批市级机关正式入驻。宋梁路改扩建项目完工,通怀路一期工程开工建设。城市绿心完成1000亩绿化工程并基本确定剧院、图书馆和博物馆建筑设计方案,城市副中心站一体化设计方案和建设机制加快完善,运河国际商务中心建设完工,环球主题公园主体工程开工建设。全力支持雄安新区规划建设,制定“交钥匙”项目实施暂行办法,支持3所学校和1所综合医院建设,4所对口帮扶学校挂牌,12家中关村企业入驻。
协同发展中期目标开局良好。编制实施推进京津冀协同发展新三年行动计划,签订三地新一轮战略合作协议。一体化交通网络加快构建,北京大兴国际机场正式命名,航站楼主体工程基本完工,新机场高速主体贯通,外围市政配套全面建成,市域内3条国家高速公路“断头路”全面消除,兴延高速全线贯通。生态环境协同治理成效不断巩固,永定河综合治理与生态修复积极推进,新增京冀生态水源保护林10万亩。“4+N”产业协作取得积极进展,北京大兴国际机场临空经济区总体规划编制完成,曹妃甸协同发展示范区累计签约北京项目约130个,天津滨海—中关村科技园挂牌以来新增注册企业770余家,张承生态功能区绿色产业项目加快落地。加强京津冀协同创新共同体建设,推动科技创新券在京津冀区域相互衔接、统筹使用,年内输出到津冀的技术合同成交额227.4亿元。冬奥会、冬残奥会场馆建设积极推进,国家速滑馆、国家高山滑雪中心、国家雪车雪橇中心等新建主要竞赛场馆全面施工,国家游泳中心、国家体育馆等改造场馆开工建设。编制完成测试赛工作方案,举办首届北京市冬季运动会,参与冬奥、共享冬奥的社会热情进一步激发。世园会主要场馆主体建设全部完成,筹办工作进展顺利。
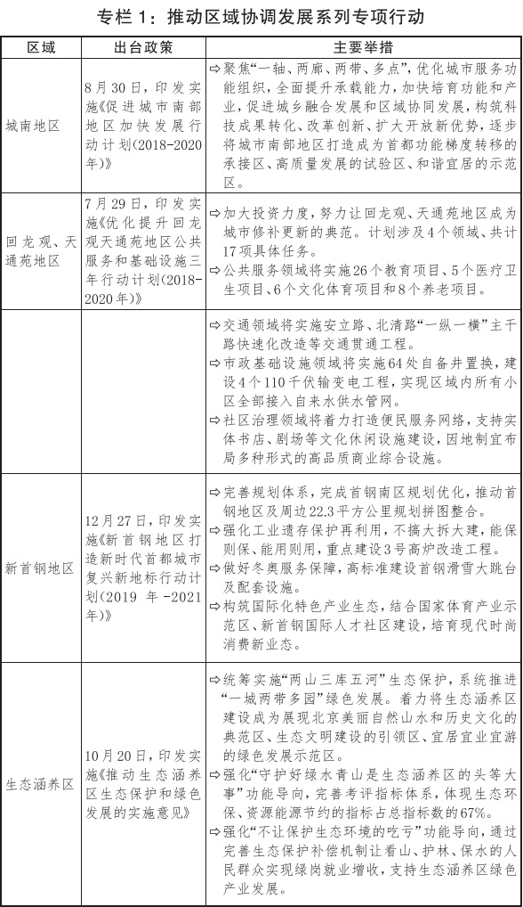
以区域发展行动计划加快规划落地。出台第三轮促进城市南部地区加快发展行动计划,聚焦“一轴、两廊、两带、多点”,再次按下城南发展“快行键”。发布实施优化提升回龙观天通苑地区公共服务和基础设施三年行动计划,天通苑地区综合文化中心等一批项目完成移交,自行车专用路等项目开工建设。制定新首钢地区打造新时代首都城市复兴新地标三年行动计划,首钢主厂区北区、东南区开发有序推进,国际人才社区加快建设,海外院士专家北京工作站全面运营。编制乡村振兴战略规划,深入实施美丽乡村建设专项行动计划,完成1081个美丽乡村创建村环境整治,升级改造农村公厕510座,集中整治违建“大棚房”,持续推进浅山区违法占地违规建设专项治理,加强农产品绿色优质安全示范区建设,平谷获批国家现代农业科技园区,新一轮山区农民搬迁工程全面启动。出台推动生态涵养区生态保护和绿色发展的实施意见,统筹实施“两山三库五河”生态保护,系统推进“一城两带多园”绿色发展。

(三)坚定不移实施创新驱动发展战略,符合首都城市战略定位的现代化经济体系加快构建
“三城一区”建设全面提速。坚持多规合一、融通创新、联动发展,高标准开展“三城一区”规划编制。中关村科学城强化基础前沿布局,成立北京脑科学与类脑研究中心、北京前沿国际人工智能研究院、北京智源人工智能研究院,取得了马约拉纳任意子、碳基光电集成电路等一批重大标志性原创成果。怀柔科学城建立健全组织推进机制,综合性国家科学中心建设全面开展,综合极端条件实验装置实现主体结构封顶,地球系统数值模拟装置开工建设,5个交叉研究平台项目土建工程全部完工,道路和公共服务配套设施建设加快推进。未来科学城引入多元创新主体,盘活入驻央企资源,陈清泉院士科创中心、中俄知识产权交易中心启动运营,“打开院墙搞科研”初见成效。北京经济技术开发区加强与三大科学城科技成果转化对接,成功举办世界机器人大会,耐威传感器芯片、国家新能源汽车技术创新中心等一批重点项目加快推进;顺义区加快建设创新型产业集群和制造业高质量发展创新引领示范区,世界智能网联汽车大会永久会址、工业互联网标识解析国家顶级节点等相继落户。
文化创新活力不断释放。“一核一城三带两区”重点任务扎实推进,开展“北京榜样”主题活动,深入践行社会主义核心价值观。坚决落实“老城不能再拆了”指示精神,发布实施历史文化名城保护发展规划,加快推进中轴线申遗综合整治,完成太庙、社稷坛、天坛内住户腾退。编制完成大运河、西山永定河、长城三个文化带保护建设规划,路县故城遗址公园先行启动区开工建设,“三山五园”地区整体保护扎实推进,箭扣长城南段修缮工程进展顺利。优化公共文化服务设施布局,编制公共文化服务体系示范区中长期规划,出台支持实体书店发展的实施意见、全市实体书店达1011家,率先实现农村地区文化设施全覆盖,推出一批体现中国精神、首都水准和北京特色的文化精品力作。确定台湖演艺小镇功能定位和运行机制,完成“设计之都”新平台合作意向签约。出台文化创意产业创新发展意见,利用腾退空间建成21个文化产业园区,文创“投贷奖”平台成功对接融资168亿元。
创新创业蓬勃发展。科技体制改革持续深入,设立规模为300亿元的科技创新母基金,出台支持建设世界一流新型研发机构实施办法,开展职务科技成果转化现金奖励个人所得税优惠等改革试点。制定实施引进人才管理办法和中关村人才管理改革20条新政,大力推进外国人来华工作许可证制度改革,细化人才落户和住房等配套措施,为2300余名优秀科技创新人才办理引进落户,累计提供人才公租房约8.2万套。创新人才加速聚集,在京高校深度参与、有效支撑全国科技创新中心建设,培育和吸引诺贝尔奖、图灵奖、埃尼奖科学家11名,北京入选全球高被引科学家90人、占全国36.1%。创新型企业设立如“雨后春笋”、全市平均每天新设199家,80家企业入选全球独角兽榜单、居全国首位。成功举办北京“双创周”,在京“双创”示范基地达20个、占全国总数的1/6,中关村创业投资案例数、金额均居全国第一。中关村示范区全年实现总收入超过5.8万亿元、同比增长10%以上。
高精尖产业结构加快构建。产业发展协调联动性增强,深入落实“10+3”高精尖产业发展系列政策,致力做准做深做透区域发展细分行业,促进资金、土地、人才等要素高效配置。实体经济加快提质升级,先进制造业继续引领工业增长,编制工业互联网、5G、智能网联汽车、无人机等产业发展行动方案,出台加快医药健康协同创新行动计划,加强超级计算和人工智能相关网络基础设施建设,中关村创新园等军民融合产业园建设稳步推进,中关村生物医药国检试验区获批,1-11月全市高技术制造业和工业战略性新兴产业增加值分别增长15%和10.3%,电子设备和医药制造业增加值分别增长17.2%和17%。现代服务业增势良好,制定加快培育发展首都现代金融服务业的若干意见,筹备金融街合作发展理事会,设立金融街服务局,推进西城和海淀共建金融科技与专业服务创新示范区,大力实施北京大数据行动计划,共享经济、平台经济等向生产生活广泛渗透,金融、信息、科技等优势服务业对全市经济增长贡献率合计达60%以上。
(四)坚定不移深化改革和扩大开放,经济社会发展活力和内生动力不断增强
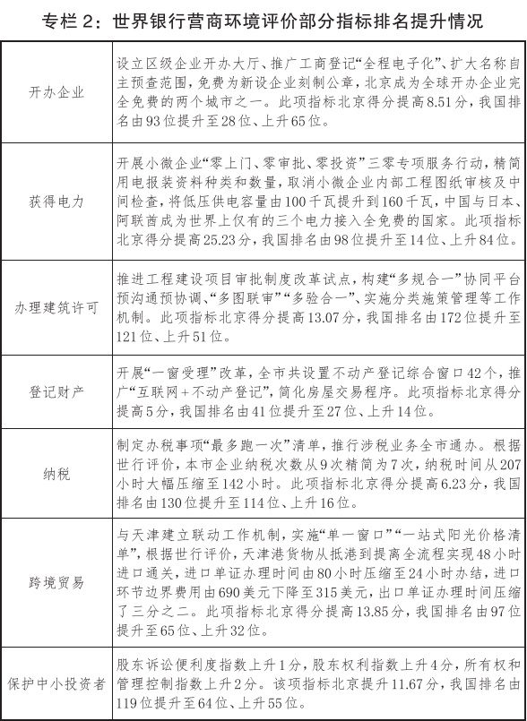
营商环境改革力度加大。认真贯彻习近平总书记在民营企业座谈会上的重要讲话精神,深入开展大走访大调研,坚持普惠性营商环境改善与“一企一策”重点服务相结合,建立市区两级对接服务企业机制和重点企业“综合服务包”制度。全面梳理民营企业生产经营困难和需求,制定5方面69项政策措施,建立纾困“资金池”。搭建服务企业和项目“双平台”,入库项目超过600个、投资额超过9000亿元。精准制定实施“9+N”系列政策,出台进一步优化营商环境行动计划,北京在国家营商环境试评价中综合排名第一,项目竣工联合验收机制、涉税业务“全市通办”、市政公用服务企业入驻政务服务中心、市场监管“风险洞察平台”、小微企业获得电力“三零”专项服务等5个典型经验在全国推广。推动我国世界银行营商环境排名提升32位、改善幅度位列全球前三,世行专家评价相关改革“令人惊叹的快速且有效”。

“放管服”改革深入推进。简政放权力度加大,市区两级审批服务事项压缩一半以上,公布各级政府权力清单和行政审批中介服务事项清单、涉及企业群众办事创业证明目录,做到清单之外无事项、目录之外无证明。商事制度改革继续深化,北京成为全球开办企业完全免费的两个城市之一,涉企证照实现“二十四证合一”,全面推开“证照分离”,有效解决“准入不准营”问题。智慧政务建设取得新突破,发布实施“一网一门一次”改革任务清单,市区两级政务服务事项网上可办率均达到90%以上,建成网上政务服务大厅,综合窗口服务模式稳步推进。落实国家公平竞争审查制度,有序清理废除现存妨碍统一市场和公平竞争的各种规定做法。加强公共信用信息服务平台整合运用,累计将4.5万法人和13.5万自然人列入失信被执行人“黑名单”,为企业营造更加公平的诚信法治环境。
重点领域改革不断深化。严格落实中央批准的机构改革方案,精简市级党政机构17个,机构职能更加优化。出台深化国资国企改革、推进高质量发展三年行动计划,组建北京金融控股集团公司和永定河流域投资有限公司,处置“僵尸企业”117户,完成企业公司制改革72家,开展国有科技型企业股权和分红激励改革。医药卫生体制改革继续深化,医药分开综合改革积极推进,印发医耗联动实施方案,开展京津冀公立医院六类医用耗材联合采购,完善预约挂号、专家下社区等便民举措,紧密型医联体试点数达34个。价格改革有序推进,发布实施新版定价目录、定价项目再减少5项,大幅降低一般工商业电价,清理规范转供电环节不合理加价,降低企业电费负担31亿元。加大投融资体制改革力度,出台深化投融资体制改革实施意见,修订政府核准投资项目目录、核准事项减少58%。深化生态文明体制改革,出台健全生态保护补偿机制实施意见,完善生态文明建设目标评价考核制度,生态文明制度体系不断完善。农村改革稳步推进,承包地确权登记颁证基本完成,大兴区集体经营性建设用地入市试点进展顺利,95公顷地块上市交易、增加集体资产约150亿元。
开放发展新优势加快形成。圆满完成2018年中非合作论坛北京峰会服务保障任务。印发实施全面深化改革、扩大对外开放重要举措的行动计划,推出117项改革举措,加快形成全面开放新态势。系统谋划国际交往设施建设,雁栖湖国际会都综合提升、国家会议中心二期等项目加快推进。服务业扩大开放综合试点三年两轮226项任务基本完成,一批试点经验向全国复制推广。金融业开放取得新进展,亚投行总部等重大项目建设加快推进,瑞银证券成为全国首家外资控股证券公司,标普、穆迪、惠誉三大国际信用评级机构在京落地。获批全国深化服务贸易创新发展试点城市和跨境电子商务综合试验区,服务贸易进出口额全年突破1万亿元。积极营造适宜国际人才生活工作的环境,开展7家国际医院试点。印发实施本市推进共建“一带一路”三年行动计划,积极参与国际产能合作,1-11月本市企业非金融类对外直接投资额达64.26亿美元、同比增长11.04%。
(五)坚定不移践行以人民为中心的发展思想,群众获得感幸福感安全感进一步增强
大气污染防治任务严格落实。制定实施打赢蓝天保卫战三年行动计划,开展第二次污染源普查,紧扣大气污染结构变化,精细化治理柴油货车、扬尘、挥发性有机物。淘汰国Ⅲ标准柴油货车4.7万辆,将低排放区扩展到全市域,处罚超标车辆30.8万辆次、为2017年的5.3倍。整治“散乱污”企业498家,开展重点区域720条道路扬尘快速检测,道路尘土残存量同比下降14%。完成450个村“煤改清洁能源”,全市集中供热清洁化比例达到99%以上,平原地区基本实现无煤化。强化环保督察考核,实行清单化调度机制,利用热点网络技术精准执法。修订实施重污染应急预案,抓早抓小,力保“削峰降速”。空气质量持续改善,细颗粒物年均浓度51微克/立方米、下降12.1%,全年首次无持续3天及以上重污染。
生态环境建设持续加强。启动新一轮百万亩造林绿化工程,新增造林26.9万亩,“一绿”郊野公园全部提升为城市森林公园,新增城市绿地600公顷、健康绿道100公里,公园绿地500米服务半径覆盖率达到80%、较上年提高3个百分点,平谷区成功创建全市首个国家森林城市。发布总河长令,建立湖长制,开展“清河行动”和水源地环境保护专项行动,密云水库蓄水总量超过25亿立方米、创近20年新高,平原区地下水位回升近2米。全面实施污水治理和再生水利用第二个三年行动方案,新建污水管线和再生水管线904公里,改造雨污合流管线220公里,完成非建成区84条段黑臭水体治理任务。垃圾分类示范片区覆盖率提升到30%,密云绿色循环经济产业园和通州、顺义等6个垃圾处理设施投入运行,生活垃圾资源化率达到58%。加强建筑废弃物资源化综合利用,推进适宜重点工程消纳试点,建筑垃圾资源化能力持续提升。
精准扶贫工作深入开展。认真落实中央东西部扶贫协作部署,加强高位推动,市区主要领导主动深入7省89个县(旗)精准对接。制定实施深化扶贫协作三年行动计划,拨付扶贫与支援合作资金59.5亿元,928个扶贫项目全部开工,选派干部人才1739名,培训干部人才1.2万人,1500余家企业参与产业扶贫,开展“组团式”教育医疗帮扶。深入开展携手奔小康行动,实现与受援地区深度贫困村结对全覆盖。全年助力受援地区60余万人脱贫,拉萨市实现整体脱贫,对口支援西藏、新疆、青海考核位居全国前列。出台进一步加强低收入农户帮扶工作的措施,深入落实“六个一批”分类帮扶措施,低收入农户人均可支配收入继续保持两位数增长,教育、医疗、住房等保障水平全面提升。
交通治理任务加快落实。大力发展轨道交通,6号线西延、8号线三期南段及四期建成通车,14号线剩余段、16号线二期、17号线、19号线一期等加快建设,轨道交通运营总里程达到636.8公里、在建里程320公里,市郊铁路开行238公里。实施路网加密和堵点治理,建成北辛安、手帕口等一批城市道路,完成天坛医院新址、木樨地等345个交通堵点治理。聚焦群众对重点区域交通环境关切,实施北京南站、北京西站、北京站71项整治任务。强化停车综合管理,完成1.7万个停车位施划,东城区、西城区和通州区支路以上路侧停车电子收费实现全覆盖。建成马官营立体公交场站,优化调整公交线路93条,新增多样化线路89条。建设10条信号灯绿波带,推出首批自动驾驶开放测试道路,进一步提高智慧交通发展水平。中心城绿色出行比例提高到73%。
公共服务补短板精准推进。出台深化首都教育体制机制改革和全面深化新时代教师队伍建设改革等实施方案,落实第三期学前教育行动计划,实施责任督学挂牌督导,全年新增学前教育学位3万个。持续推进集团化办学和学区制改革,在重点区域启动新建一批优质学校,扩大郊区优质教育资源覆盖面。全面推进中小学生课后服务工作,实施校外培训机构专项治理,支持和规范民办教育发展。健康北京建设全面推进,创建60个全民健身示范街道和体育特色乡镇,加强妇幼保健院标准化建设和规范化管理,推进中医能力提升工程,建立北京市中医康复示范中心,推动15家公立医疗机构向康复转型。完善“三边四级”养老服务体系,新建182家城乡社区养老服务驿站,完善养老服务机构运营补贴政策,为5万余名独居高龄老年人提供巡视探访服务。完善残疾人“两项补贴”和康复补贴制度,为农村地区困难残疾儿童和老年人示范性配置康复辅助器具。
社会保障和社会治理水平持续提升。31项重要民生实事全部落实。平稳实施城乡居民基本医保制度,全市384.1万城乡居民实现参保及持卡就医。稳步推进户籍制度改革,首批6019人实现积分落户。坚持“房住不炒”定位,有效增加住宅供应,合理引导居住需求,持续优化“限房价、控地价”交易方式,商品住房价格保持总体稳定,多渠道筹集租赁房源,加强租赁市场秩序执法。筹集建设各类保障性住房5.45万套,棚户区改造完成3.43万户,均超额完成年度任务。推广街巷长制,在16个区169个街乡开展“街乡吹哨、部门报到”试点,创新经验获得中央深改委肯定。制定加强和完善城乡社区治理的实施意见,“三社联动”项目实现街道全覆盖,全市持证社工总量达3.2万人、占全国1/10。出台推进公共法律服务体系建设实施意见,社区(村)公共法律服务室覆盖率达到90%以上。全面贯彻落实总体国家安全观,深入推进扫黑除恶专项斗争,首都社会保持安全稳定。制定实施城市安全隐患治理三年行动计划,全市火灾数量同比下降15.9%。圆满实现安全度汛,有力保障城市安全平稳运行。

总体来看,过去一年,首都经济社会发展既保持了“稳”、也实现了“进”,在新时代新征程展示了首都发展新气象新风貌,成绩来之不易。同时,我们也清醒地认识到,首都经济运行稳中有变,面临不少困难和问题:一是外部环境严峻复杂,发展的不确定性更加凸显,人口资源环境矛盾等长期性、结构性问题依然存在,经济下行压力有所加大,财政收支紧平衡特征更加突出,新旧动能转换接续步伐亟需加快,推进全面开放能力和水平有待进一步提升;二是企业经营面临不少困难,企业经营多方面成本上升“碰头”,小微企业融资难问题依然突出,劳动力和房租成本上升对创新型企业发展制约明显,有效应对外部环境变化、服务企业的能力还需要加强;三是科技创新对高质量发展的支撑引领作用还需进一步增强,以企业为主体、市场为导向、产学研深度融合的技术创新体系尚未完全建立,创新成果转化还存在过程不畅、效率不高的问题;四是有效需求潜力亟需深入挖掘,投资增速处于低位,消费增长放缓,消费供给和消费环境亟需优化,谋划推进消费升级力度需进一步加大;五是区域发展差距依然较大,城市南部、城乡结合部、新城以及农村地区基础设施和公共服务亟需加强,统筹推进城乡区域协调发展任务艰巨;六是城市精细化管理水平需要进一步提升,在减量刚性约束下推动城市有机更新、提升城市品质等方面探索新模式新路径不够,智慧城市建设需要加快推进,社区治理体系有待完善;七是民生领域还有不少短板,空气质量改善基础仍不牢固,交通综合治理需要持续加力,促进房地产市场平稳健康发展长效机制尚不完善,教育、医疗、养老等公共服务供给与人民群众期待还有不少差距,为群众提供便利生活、高品质生活需加大综合施策力度。针对这些问题,需要采取更加务实、更加精细、更加有力措施加以解决。
二、2019年经济社会发展计划初步安排
2019年是新中国成立70周年,是全面建成小康社会关键之年,大事多喜事多,首都经济社会发展面临诸多有利条件:一是国家围绕推动高质量发展、建设现代化经济体系、深化供给侧结构性改革、扩大有效内需等方面出台了一系列宏观调控政策,影响持续健康发展的结构性问题正在逐步得到解决,支撑高质量发展的条件不断改善,为首都发展创造了良好环境;二是首都经济发展韧性包容性不断增强,功能疏解、区域整治为转型升级积累了更大的发展空间,协同发展、一核两翼为首都高质量发展提供了更好的发展格局;三是营商环境改革取得突破性进展,全市上下优化营商环境的思想认识高度统一,服务意识明显提升,工作氛围日益浓厚,国内外高度评价激励全市掀起新一轮改革浪潮;四是全国科技创新中心建设深入推进,“三城一区”建设力度加大,影响力、号召力、辐射力不断扩大,高端人才和创新动能加速集聚,科技创新迎来了新的发展机遇期;五是分区规划和专项规划即将陆续编制完成,重点区域、重点领域行动计划不断推出,有利于推动新的经济增长点增长极增长带不断形成;六是庆祝新中国成立70周年、第二届“一带一路”国际合作高峰论坛、2019年北京世园会等重大活动的举办,全国和世界目光更加聚焦北京,有利于增强发展信心和激发发展活力,进一步提高北京开放发展水平。
我们要抓住并用好首都发展重要战略机遇期,坚定信心、振奋精神,保持战略定力,注重稳扎稳打,充分调动各方积极性和创造力,努力推动首都实现更高质量、更有效率、更加公平、更可持续的发展。
(一)总体思路
坚持以习近平新时代中国特色社会主义思想为指导,深入贯彻党的十九大和十九届二中、三中全会精神,深入贯彻习近平总书记对北京重要讲话精神,统筹推进“五位一体”总体布局,协调推进“四个全面”战略布局,坚持稳中求进工作总基调,坚持新发展理念,坚持推动高质量发展,坚持以供给侧结构性改革为主线,坚持深化市场化改革、扩大高水平开放,继续大力加强“四个中心”功能建设、提高“四个服务”水平,抓好“三件大事”,打好三大攻坚战,统筹做好稳增长、促改革、调结构、惠民生、防风险、保稳定各项工作,保持经济运行在合理区间,进一步稳就业、稳金融、稳外贸、稳外资、稳投资、稳预期,以科技创新和扩大开放推动经济发展高质量,以保障民生“七有”和提升民生“五性”推动市民生活高品质,以功能疏解和区域协同推动城市治理高水平,以优化营商环境和精准服务企业推动政务服务高效率,不断提振市场信心,不断增强人民群众获得感幸福感安全感,保持经济持续健康发展和社会大局稳定,更加奋发有为地推动首都新发展,以优异成绩庆祝中华人民共和国成立70周年。
(二)主要指标
民生保障方面。全市居民人均可支配收入增长与经济增长基本同步,城镇登记失业率控制在3%以内,城镇调查失业率不超过5%,“一刻钟社区服务圈”覆盖率达到95%以上,重点食品安全监测抽检合格率达到98.5%以上,药品抽验合格率达到99%以上,单位地区生产总值生产安全事故死亡率控制在0.02人/亿元。
经济发展方面。大力推进质量变革、效率变革、动力变革,地区生产总值增长6%-6.5%,全员劳动生产率达到24.5万元/人左右、保持全国领先。一般公共预算收入增长4%、比去年计划目标调低2.5个百分点,为落实中央减税政策、降低企业经营成本留出空间。居民消费价格指数控制在103.5%以内。进一步发挥科技创新引领作用,每万人发明专利拥有量115件,技术合同成交额达到5000亿元左右。
生态环境方面。推进人口资源环境协调发展,常住人口规模控制在2200万人以内,拆违腾退土地4000公顷、实施拆后土地还绿1600公顷,细颗粒物年均浓度和三年滑动平均浓度力争继续下降,森林覆盖率达到44%,中心城绿色出行比例达到74%,单位地区生产总值能耗、二氧化碳排放降幅分别达2.5%左右和2.6%左右,单位地区生产总值水耗降幅达到3%左右。
三、实现2019年经济社会发展计划的主要任务和措施
按照“巩固、增强、提升、畅通”八字方针,坚定不移推进供给侧结构性改革,加快推动首都发展、减量发展、创新发展、高质量发展和以人民为中心的发展。
(一)深化改革开放,全面提升首都国际化发展水平
以营商环境改革和服务业扩大开放为突破口,以更宽视野、更高标准、更大力度把改革开放不断推向深入,充分发挥重大活动举办带动作用,全方位提升首都城市核心竞争力和国际影响力。
推动营商环境持续改善。以市场化、国际化、法治化为导向,深入落实进一步优化营商环境行动计划,大力实施北京效率、北京服务、北京标准、北京诚信四大示范工程,推动本市营商环境保持国内领先、迈向国际一流。(1)制定实施“9+N”政策2.0版。对标国内外评价标准,聚焦办理建筑许可、获得用水用气、纳税等领域再推出一批短小精干、务实管用的改革举措,逐步扩大工程项目承诺制试点范围,完善市政配套统一便捷接用工作机制,加快建设新一代电子税务局。(2)深入推进政务服务“一网一门一次”改革,优化升级“一网通办”,推动“网上可办”转向“全程通办”,推动更多的服务事项实现“全市通办”。实现80%的事项“一门”办理、70%的事项“一窗”分类受理,推动政务服务从“找部门”向“找政府”转变。进一步规范社区出具证明事项,大幅压减各类评估检查,企业和群众办事需提供材料减少60%以上,各级100个高频事项实现一次不用跑或最多跑一次。充分发挥社会组织和中介机构优化营商环境的作用。(3)更加注重用户体验,加快制定全市统一的政务服务事项规范和办事指南,全面消除审批服务中的模糊和兜底条款,在全市范围内努力实现同一事项同等条件无差别办理。(4)巩固提升商事制度改革成果。持续深化“证照分离”改革,在城六区和城市副中心率先实现部分生活性服务业企业“一照多址”,加快企业开办“e窗通”平台建设,出台推进企业注销便利化意见,扩大简易注销范围,优化企业退出机制。(5)加快推进社会信用立法,加强政务诚信建设,推进“个人诚信分”工程,推动信用信息在市场准入、公共服务、旅游出行、创业求职等领域广泛应用,引导企业和个人以诚信立身兴业。
支持民营企业发展壮大。出台促进民营经济健康发展意见,进一步扩大民营企业生产经营舒适度,增强微观主体活力,让企业轻装上阵。(1)全面落实国家减税降费政策,对小微企业和科技型初创企业实施普惠性税收减免,扎实推进增值税和个人所得税改革,确保企业社保缴费负担不增加,进一步清理规范涉企收费,推动药品注册费减免工作。(2)开展专项清欠行动,加大清理政府部门和国有企业拖欠民营企业、中小企业账款力度。(3)出台改善小微企业融资环境的具体政策措施,推出一批帮助民营企业融资纾困的硬招实招,用好纾困“资金池”,设立规模超过100亿元的市级融资担保基金。(4)完善市区两级对接服务企业机制,深入落实重点企业“综合服务包”制度,做精做实“管家式”服务,加强政策集成,确保服务事项及时兑现,让企业有实实在在获得感。(5)注重激发和保护企业家精神,健全企业家参与涉企政策制定和实施机制,依法保护企业家合法权益。(6)按照竞争中性原则,在招投标、用地等方面对各类所有制企业和大中小企业一视同仁。进一步落实国家公平竞争审查制度,为企业营造公开透明、公平竞争的市场环境。
深入推进重点领域改革。加快推进关键性改革,集中梳理一批涉及群众生活和企业发展的“微改革”,着力解决制约发展的体制机制问题,积极回应群众和企业关切。(1)组织实施好市区机构改革各项工作。确保3月底前基本完成区级机构改革任务,加强总结验收和评估。充分做好机构改革后的工作衔接,坚决避免“新官不理旧账”。(2)促进国资国企高质量发展,改组设立国企改革结构调整基金,推动国有经济战略性重组和资源整合。分层分类推动企业混合所有制改革,完善公司治理和市场化经营机制。组建高精尖产业创新投资公司,处置“僵尸企业”50户以上。(3)深化医药卫生体制改革,抓好医疗服务价格动态调整和公立医院薪酬制度改革试点,建设100个国家级临床重点专科医联体服务点,健全紧密型医联体内部治理机制,落实院前急救首接负责制,积极稳妥推进医用耗材联动综合改革。(4)落实好去产能任务,关闭大安山煤矿,退出煤炭产能120万吨。(5)把握好价格改革节奏,研究建立非居民天然气上下游价格联动机制。
更高水平推进对外开放。紧紧抓住国家进一步深化改革、扩大开放的历史契机,落实好深化改革扩大开放117条政策,加快形成首都全面开放新格局。(1)纵深推进服务业扩大开放,全面落实新一轮服务业扩大开放综合试点方案,打造“负面清单+正向激励” “产业开放+园区开放”新模式,切实降低市场准入门槛,吸引一批外资企业来京设立区域总部。(2)发挥北京服务经济优势,制定服务贸易创新发展试点工作方案,办好2019年京交会,持续提升服务贸易竞争力。加快推进新国展二三期建设,打造首都国际商务会展活动聚集区。(3)全面推进跨境电子商务综合试验区建设,加快发展跨境电子商务新业态、新模式。(4)推进海关、检验检疫业务全面融合,国际贸易进出口主要业务“单一窗口”申报覆盖率达到100%,进一步降低进出口合规成本,全面提升空港口岸便利化水平,支持天竺综保区发展保税备货业务,试点保免一体化监管模式。(5)实施本市推进共建“一带一路”三年行动计划,在沿线国家打造国际经贸合作新平台,以基础设施互联互通和国际产能合作为重点打造一批示范项目,推进中白工业园、中柬金边经济特区、南非汽车工业园等项目建设,引导企业海外集群化发展。
做好重大活动筹办和服务保障。以重大活动为牵引,加快引进高端要素资源,把重大活动平台优势转化为生产力。(1)高标准做好庆祝新中国成立70周年、第二届“一带一路”国际合作高峰论坛等国家重大活动服务保障。(2)加快完成世园会中国馆、国际馆等场馆和配套服务设施建设,确保4月29日如期开园。做好开园前布展和会期运营服务,高质量完成展览展示和国际竞赛,全面展现世界园艺精华,抓好文化交流活动,讲好中国故事,提升活动国际影响力。(3)做好2020世界休闲大会筹办工作,加快推进主分会场及配套设施建设。(4)扎实推进冬奥会、冬残奥会筹办,国家高山滑雪中心达到测试赛要求,国家雪车雪橇中心完成主体工程建设,推进国家游泳中心、国家体育馆等改造场馆建设。办好冰壶世界杯等国际赛事,发布北京冬奥会、冬残奥会吉祥物,开展快乐冰雪季活动,加大冬奥知识、冬季运动宣传普及力度。发挥冬奥筹办效应,制定实施促进延庆区高质量发展三年行动计划。
(二)坚持规划引领,深入推进京津冀协同发展
坚持“一张蓝图绘到底”,牢牢牵住疏解非首都功能这个“牛鼻子”,推动京津冀协同发展取得新的突破,开拓高质量发展重要动力源。
狠抓城市总体规划实施。明确分区差异化实施路径,完善减量发展体制机制,推动城市总体规划落实从分区谋划向全面实施转变。(1)细化城市总体规划2019年度任务实施方案,全面推进各区控制性详细规划、重点地区及专项规划编制工作,完善重点地区城市设计,制定规划设计标准和技术规范,继续开展年度城市体检并用好体检成果。(2)统筹协调推进分区规划落地,核心区按照申请式改善、“共生院”模式推动平房院落有机更新。中心城区严格实行用地和建筑规模增减挂钩。平原新城有序释放规划建设指标,提升规划建设标准和资源配置水平。生态涵养区严控开发强度,推进生态保护红线地方立法,切实维护生态安全。(3)制定建设用地减量实施方案,编制年度建设用地供应计划、土地利用计划,全年城乡建设用地规模减少30平方公里以上。(4)出台城市有机更新办法,形成一套创新举措和实施机制,编制城市有机更新规划,推出一批试点区域和试点项目,吸引社会资本参与。强化存量建设用地更新利用,存量建设用地供给占供地规模比例不低于55%。(5)完善产业用地集约节约标准,建立精细化利用机制,实行土地全生命周期管理,探索开展工业用地再利用试点,细化产业用地弹性年期出让、先租后让等出让制度,积极推广“预申请供地”模式。
坚定有序推进疏解整治促提升。坚持先立后破、整提并举,更加注重惠民便民利民,扎实推动专项行动取得新成效。(1)持续深化违法建设治理,坚持“随拆随绿”,新建一批口袋公园、小微绿地。(2)疏解提升区域性专业市场和物流中心66家,退出一般制造业企业300家以上。(3)整治无证无照经营9044户、“开墙打洞”1619处,对群众需要的生活服务网点予以规范化管理。基本实现违法群租房、地下空间散租、占道经营等动态清零。(4)基本完成同仁医院亦庄院区扩建工程,开工建设北京口腔医院迁建等项目,持续推进北京城市学院等5所高校新校区建设,加快推动北京中医药大学等9所中央高校入驻沙河、良乡大学城。(5)加大各区交界地区综合整治力度,完成中心城区和通州区739条背街小巷环境整治提升任务,推进街巷治理向街区更新转变。基本完成核心区主次干路电力架空线入地,推动具备条件区域持续开展改造。加强老旧小区综合整治,加快推进老楼加装电梯。(6)落实腾退空间管理和使用意见,统筹一批腾退空间规划利用,完善便民服务和城市功能,加快推进产业转型升级。

推动城市副中心高质量发展。遵循中华营城理念、北京建城传统、通州地域文脉,统筹生产、生活、生态三大空间,深入落实城市副中心控制性详细规划,着力打造新时代城市建设发展的典范。(1)按照“以副辅主、主副共兴”的要求,制定副中心建设指导意见、控规实施方案和行动计划,严格控制城市规模,有序承接中心城功能疏解。(2)实施行政办公区一期配套工程,有序推进二期工程开工建设。推动中心城区符合城市副中心功能定位的企业总部向城市副中心搬迁。加快建设城市绿心、推动森林入城,开工建设剧院、图书馆、博物馆和城市副中心站,推进环球主题公园主体工程建设,打造大运河5A级景区,形成城市副中心文化和旅游新窗口。(3)编制2019年重大工程行动计划,建成通车7号线东延和八通线南延,加快推进京唐城际铁路建设,启动东六环入地改造,抓紧建设广渠路东延和广渠路快速公交系统。全面增加水绿空间总量,精心打造生态水系,逐步构建通州堰工程体系。推进安贞医院通州院区、友谊医院通州院区二期等项目建设,确保北京学校小学部按期交付使用,加快景山学校通州校区建设进度。(4)开展通州老城区城市修补和生态修复,先行启动南大街项目,推进新老城区融合发展。(5)坚持统一规划、统一政策、统一标准、统一管控,通过政府引导、市场运作和合作共建等方式,推动交通基础设施、公共服务和产业向北三县延伸,共同建设潮白河流域大尺度生态绿洲。
推进协同发展重点任务落实。着眼京津冀世界级城市群构建,加快形成协同发展、互利共赢的新局面。(1)积极支持雄安新区发展。开工建设4所“交钥匙”学校医院,深化教育医疗帮扶合作,加快雄安新区中关村科技园区规划建设,建成京雄城际,力争京雄高速开工建设。(2)全力保障北京大兴国际机场建设,确保6月30日竣工验收、9月30日顺利通航,外围骨干交通项目同步建成投用,形成国家发展新的动力源。确定丽泽城市航站楼投资建设运营模式。(3)打造京津石中心城区与新城、卫星城之间“1小时通勤圈”、京津保唐“1小时交通圈”,构建便捷高效的交通网络。延崇高速实现通车,加快丰台火车站建设,建成京张铁路,加快城际铁路联络线建设。(4)加强大气污染治理区域联防联控,推进京津风沙源治理二期工程,建设10万亩京冀生态水源保护林,实施永定河综合治理与生态修复。(5)完成北京大兴国际机场临空经济区起步区保通航项目建设,创新跨省市投资、产业合作、园区共建支持政策,打造互利互惠的协同发展示范区。加快金隅集团曹妃甸示范产业园、首钢京唐二期、京津冀大数据综合试验区、京津合作示范区等项目建设。
(三)坚持扩内需、优供给,努力推动首都经济高质量发展
出台推动高质量发展实施方案,坚持扩内需和补短板相结合,大力培育市场需求,充分发挥消费基础作用和投资关键作用,推进先进制造业与现代服务业深度融合,推动首都经济在高质量发展上走在全国前列。
系统谋划推进消费升级。大力实施促进消费提升计划,统筹扩大商品消费和服务消费,推动消费供给和消费环境明显改善。(1)发展便民消费。提升生活性服务业品质,鼓励疏解腾退空间用于连锁便利店、新零售发展,制定便民店建设提升三年行动计划,建设提升基本便民商业网点1000个,进一步丰富网点服务功能。(2)扩大信息消费。出台扩大和升级信息消费的实施意见,拓展信息消费新产品新业态新模式,优化线上线下协同互动的消费生态。(3)激发时尚消费。顺应年轻消费群体个性化、社交化、娱乐化消费特点,推进传统商圈改造升级和10个特色示范街区建设,打造国际化、富有活力的夜间经济。(4)打造北京购物品牌。引进国内外高品质消费品牌,培育做优民族品牌、地方知名品牌,建设高水准国际购物小镇。支持跨境电商向市中心延伸,促进境外消费回流,增加离境退税商店数量,吸引境外游客消费。(5)促进健康养老消费。打通“政策最后一公里”,支持社会力量提供多层次多样化的医疗、养老服务,编制养老服务设施中长期规划和三年行动计划。(6)升级文化旅游体育消费。加快建设综合型文化体验消费中心,支持实体书店、书屋发展,打造书香北京,营造全民阅读氛围。制定实施建设国际一流旅游城市意见,抓住世园会、冬奥会筹办契机,加大旅游宣传推介和产品策划力度,引入若干顶尖演艺项目,鼓励建设一批郊区精品酒店,推进门头沟国家级旅游业改革创新先行区建设,积极打造京张体育文化旅游带和房山国际旅游精品线。举办2019男篮世界杯。(7)鼓励绿色消费。继续实施节能减排促消费政策,支持创建绿色商场、绿色饭店、绿色电商等流通主体,丰富绿色产品多元供给体系。(8)建立健全相关标准规范,加强市场监管,全面提升北京消费环境。
精准加力有效投资。深入落实稳投资要求,充分发挥投资补短板、强弱项、优供给的关键作用。(1)发挥重大项目支撑带动作用。切实抓好已出台专项行动计划项目落地,安排市政府重点工程300项,带动全社会固定资产投资约三成。(2)加强重点领域项目储备。在基础设施、高精尖产业、公共服务等重点领域加大补短板、强弱项力度,完善重大项目库,形成储备一批、开工一批、建设一批、竣工一批的梯次结构,推动投资持续企稳回升。(3)全面梳理一批存量项目。促进低效闲置产业用地项目早处置、早开工,促进已供地商品房和已定集体土地租赁房项目全面开工。(4)狠抓投资绩效管理。完善分领域投资标准,进一步控制政府投资成本。(5)激发民间投资活力。深入实施扩大民间投资政策机制,聚焦住房租赁、便民服务、创新创业、文化体育等重点行业领域,向民间资本持续集中推介一批有市场潜力和投资回报的优质项目。

加快实体经济提质增效。着力壮大新动能,切实增强实体经济发展潜力和后劲,避免制造业比重过快下降。(1)制定实施制造业高质量发展规划,加快推进中芯北方及燕东集成电路生产线等项目竣工投产,推动京东方柔性屏、奔驰新能源汽车等项目落地建设,推动高精尖产业领域军民融合发展,实施新一轮重大技术改造升级工程。(2)加快发展新一代人工智能产业,实施北京智源行动计划,推动人工智能、大数据等现代信息技术和制造业深度融合。(3)推进医药健康协同创新行动计划,支持高端医疗、医疗辅助机器人等领域发展。制定医药健康领域新技术新产品目录,鼓励市属医疗机构采购应用目录产品,加快促进生物医药产业发展。(4)不断发展壮大数字经济,深入落实5G产业发展行动方案,大力推进工业互联网平台建设和工业技术软件化,加快建设国家网络安全产业园,促进电子信息产业持续快速增长。(5)建设“无人机小镇”,打造具有特色的无人机产业集群。(6)深入实施领军企业创新升级领航计划,加大千亿级航母企业培育力度,带动相关企业集群发展。
大力发展现代服务业。制定实施产业质量提升行动计划,加快发展优势服务业,进一步提升服务经济发展水平。(1)推进石景山、海淀国家服务业综合改革试点区建设,及时总结推广典型试点经验。(2)积极构建现代金融体系,加快推进北京金融科技与专业服务创新示范区、国家文化与金融合作示范区、丰台丽泽金融商务区、石景山银行保险产业园、房山互联网金融安全示范产业园等园区建设,推动“新三板”改革,统筹科技金融、绿色金融、文化金融优质资源,服务好国家金融管理中心功能。(3)提升商务服务业高端服务能力和专业服务水平,支持法律、会计、审计、评估、信用、知识产权、咨询等行业组织及机构在京发展,促进商务服务业专业化、国际化发展,加快构建全球化服务网络。
(四)强化双轮驱动,充分发挥创新支撑引领作用
坚持把创新作为发展的第一动力和唯一出路,兼顾原始创新和技术创新,突出企业创新主体地位,以市场化的机制、开放的思维和全球化的视野全力打造国际一流的创新环境。
进一步发挥中关村创新龙头作用。用好中关村改革“试验田”,健全以知识价值为导向的分配制度,为实体经济发展提供强劲动力。(1)在促进科技成果转化、知识产权保护运用、科技金融创新等方面争取实施新一批试点政策。编制一区十六园统筹发展规划,强化各区联动,建立企业跨区转移分享机制,促进优质资源合理流动。举办好中关村论坛。(2)推进科技成果转化立法,系统梳理关键技术、重点企业及重大项目“三个清单”,推动资本与技术深度结合,让科研成果走出实验室。建立健全科研项目绩效激励奖励机制,赋予科研人员更大科研经费使用自主权。(3)围绕关键核心技术突破和重点产业发展需求,支持中关村企业精准引才,吸引和培养一批具有全球视野的国际化复合型科技领军人才。实施中关村雏鹰人才计划,重点支持一批30岁以下青年创新创业人才成长。注重培养一批爱科技、懂创新、会服务的专业机构和人才,建设国际化创新网络服务平台。(4)持续推进国家双创示范基地建设,大力支持科技型中小企业发展,培育更多“专精特新”的隐形冠军。(5)用好科技创新基金,鼓励多方资源更多投向硬科技、黑科技和创新早期投资。加大对重大装备和关键产品的创新支持,把首台套政策落到实处。(6)完善知识产权保护和海外维权机制,发挥中国(中关村)知识产权保护中心快速审查、确权、维权作用,加大对中小企业申请国外专利的服务支持力度。
高水平建设“三城一区”主平台。坚持百年科学城标准和“科学+城”理念,抓好“三城一区”规划落实,全面提升国际化多元化发展水平。(1)中关村科学城积极打造中关村大街和北清路“创新主轴”,重点攻克高端通用芯片、通用操作系统、基础核心材料等关键技术,建设网络空间安全国家实验室、北京量子信息科学研究院,打造享誉全球的科技创新出发地、原始创新策源地和自主创新主阵地。(2)怀柔科学城加快建立高效、开放、可持续的管理体制和运行机制,加快建设高能同步辐射光源等5个国家重大科技基础设施,尽早开工建设11个科教基础设施和第二批交叉研究平台,推进北京纳米能源与系统研究所整建制入驻,着力建设世界级原始创新承载区。(3)未来科学城注重“一企一策”盘活存量资源,鼓励和引导央企研发机构进行混合所有制改革,加快中关村生命科学园三期建设,推动沙河大学城科教融合。发挥创新要素组合效益,建设先进能源、先进制造、医药健康等领域重大共性技术研发创新平台,打造全球领先的技术创新高地。(4)北京经济技术开发区、顺义区持续推动与三大科学城对接,加强科技成果转化,重点创建智能车联、新型显示等20个技术创新中心,加快建设集成电路设计IP、基因药物制备等10个产业中试基地,推进戴姆勒全球研发中心、小米互联网电子产业园、孚能科技动力电池等一批重大产业项目建设,带动大兴、通州、房山等北京东南部地区发展,打造高精尖产业主阵地。
扎实推进全国文化中心建设。处理好传承与发展的关系,大力促进文化创新、文化惠民,不断增强首都文化软实力,彰显首都文化魅力。(1)深入开展“北京榜样”“学榜样我行动”活动,推动践行社会主义核心价值观,形成良好社会风尚。支持石景山、顺义、怀柔、延庆创建全国文明城区。(2)加强历史文化名城保护,编制实施老城整体保护规划,推进中轴线文化遗产保护条例立法工作,深化中轴线申遗综合整治规划实施计划,扎实推进钟鼓楼周边疏解整治等30余项重点项目。(3)实施非遗传承人培育计划,制定传统工艺振兴计划实施意见,加强非物质文化遗产传承保护,加大农村传统村落、农业文化遗产保护力度。(4)统筹推进三个文化带保护建设,制定“三山五园”重点地区整治提升三年行动计划,加强香山革命纪念地保护利用,推进白浮泉、万寿寺、重点长城段落等重要节点整体保护和修缮。(5)持续推进公共文化服务体系示范区建设,完善公共图书、文化活动、公益演出三大服务配送体系,丰富市民精神文化生活。围绕庆祝新中国成立70周年活动抓好重大题材、现实题材和北京题材文艺创作,举办好大型文化活动。(6)编制实施文化产业引领区建设发展规划,提高国家文化产业创新实验区发展质量,组建文创银行、设立文化发展基金,有效利用老旧厂房等腾退空间,做大做强文化演出、时尚设计等优势行业,推动文化与科技融合发展。落实台湖演艺小镇功能定位,逐步启动小镇规划建设。
(五)聚焦重点领域,扎实有效推进三大攻坚战
坚持集中力量、分类推进,努力化解重点难点问题,为全面建成小康社会收官打下决定性基础。
坚决防范化解重大风险。坚持问题导向、精准发力,坚决防范区域性系统性金融风险。(1)按照稳定大局、统筹协调、分类施策、精准拆弹原则,制定落实国家防范化解重大风险攻坚战三年行动方案的实施细则。(2)健全举债同偿债能力相匹配的政府举债融资制度,完善政府举债融资“负面清单”。落实存量隐性债务风险化解实施方案,做到坚定、可控、有序、适度。(3)深化地方金融管理体制改革,完善地方金融监管体系,充实监管力量和手段。建立健全互联网金融监管常态化机制,深化网络借贷行业清理整顿。(4)深入开展非法集资专项排查整治和案件风险处置攻坚,运用大数据等现代技术手段,全面提升非法集资风险监测预警和处置水平。(5)加强国有企业资产负债约束,多措并举促进高负债企业资产负债率逐步回归合理水平。
扎实推进精准扶贫。强化高层对接和统筹协调,调动各方力量支持深度贫困地区脱贫攻坚。(1)落实全面深化扶贫协作三年行动实施意见和行动计划,制定“一县一策一方案”帮扶计划,健全长效机制,加大统筹协调和督查考核力度。(2)加强扶贫资金管理,确保80%以上资金用于扶贫特别是建档立卡贫困人口,新增资金全部投向脱贫攻坚。支持在京企业到受援地投资兴业,并建立产业带贫脱贫机制。(3)深化携手奔小康行动,推动结对帮扶向行政村、学校、医院等基层单位延伸。深入推进智力扶贫和科技扶贫,加强干部人才支援交流和培训,加大内蒙、河北等受援地专业技术人员选派支持力度,协助受援地完善职业教育和培训体系。(4)加强健康扶贫力度,不断探索和完善工作模式,加大“组团式”援藏力度。(5)巩固脱贫成果,建立防止返贫机制,再助力一批受援贫困县脱贫摘帽。
持续加大污染防治力度。全力打好蓝天保卫战、碧水攻坚战、净土持久战,努力创造健康宜居的生活家园。(1)落实打赢蓝天保卫战三年行动计划,加大柴油货车治理力度,鼓励淘汰高排放老旧柴油货车。巩固平原地区无煤化成果,积极探索山区清洁取暖有效途径,煤炭消费总量保持在420万吨以内。健全扬尘治理工作机制,完善扬尘在线监测系统,加强对扬尘违法行为的闭环管理。组建市区两级生态环境保护综合执法队伍,加强环保督察执法。做好重大活动空气质量保障。(2)进一步落实河长制,严格水环境质量监测评价考核,加大密云水库等水源地保护力度。完成污水治理和再生水利用第二个三年行动方案,巩固黑臭水体治理成效,建成海淀上庄再生水厂等污水处理设施,全市污水处理率提高到94.5%。(3)坚持源头减量,完善垃圾全过程管理体系,垃圾分类示范片区覆盖率达到60%,推进实施示范片区日常监管与验收,启动实施安定循环经济园项目,基本建成房山循环经济园等垃圾处理设施。(4)制定实施土壤污染防治三年行动计划,建成土壤污染信息管理平台,建立分类管理机制。
(六)加强城乡统筹,激发城乡区域发展新活力
统筹推进城乡融合发展和区域联动发展,加大对薄弱地区发展支持力度,逐步形成南北均衡发展、城乡共同繁荣的良好局面。
深入实施乡村振兴战略。深入把握首都“大城市小农业”“大京郊小城区”的市情和乡村发展规律,推动农村生产生活生态环境持续改善。(1)落实北京市乡村振兴战略规划,以“百村示范、千村整治”为抓手,利用3-5年时间创建100个左右市级示范村,再启动实施1000个左右村庄环境整治,推进“清脏、治乱、增绿、控污”,集中连片打造美丽乡村“风景线”。完成山区农民搬迁2400户、5300人,加大农村厕所改造力度。(2)以打造农产品绿色优质安全示范区为抓手,推进农业供给侧结构性改革,建设平谷国家现代农业科技园区,大力发展绿色产业,促进农民增收。坚持农地农用,坚决杜绝“大棚房”问题反弹,继续严厉查处浅山区违法占地违规建设。(3)以土地制度改革为牵引推进农村改革,强化农村承包地确权登记颁证成果应用,推动闲置农宅有序盘活利用,编制集体产业用地统筹利用试点方案,支持镇级统筹利用集体经营性建设用地资源,释放集体土地发展潜力。(4)把城乡结合部地区村庄治理放在更加突出的位置,加大隐患问题突出村综合整治,维护村庄良好秩序,精准推进城乡结合部“一绿”地区改造。
积极推进区域协调发展。以重点区域行动计划为抓手,加快形成区域发展新的增长点增长极增长带。(1)坚持把中心城区作为全市工作重心和服务重点,不断提升服务保障能力,积极发展创新型总部经济、楼宇经济、研发经济,推动中心城区成为全市高质量发展标杆。(2)实施促进城市南部地区加快发展行动计划,积极落实编制南中轴地区控制性规划等重点任务,启动南苑森林湿地公园等重点项目建设,打造首都功能梯度转移承接区、高质量发展的试验区、和谐宜居的示范区。(3)实施新首钢地区打造新时代首都城市复兴新地标三年行动计划,以新首钢国际人才社区及国家体育产业示范区为切入点,积极引入国际顶尖产业要素,形成一批工业遗存更新改造示范工程。(4)深入实施优化提升回龙观天通苑地区公共服务和基础设施三年行动计划,建成回龙观至上地自行车专用路,开工建设积水潭医院回龙观院区二期和北清路、安立路快速化改造等重点工程。(5)研究制定推动新城发展的政策措施,支持各新城结合地域特点和资源禀赋,采取产城融合、港城融合、校城融合等方式差异化发展,主动对接中心城功能疏解,不断提升综合承载能力。(6)充分发挥结对协作机制作用,深入落实推动生态涵养区生态保护和绿色发展的实施意见,积极推进国家森林城市创建工作,进一步发挥生态涵养区在城市空间布局中的压轴作用。
(七)办好民生实事,让广大群众有实实在在的获得感幸福感安全感
深入践行以人民为中心的发展思想,认真落实“七有”和“五性”要求,精心办好群众身边事,着力解决好群众反映强烈的突出问题。
不断提高就业收入水平。坚持把就业优先放到突出位置,千方百计稳就业、促增收。(1)深入开展失业保险援企稳岗“护航行动”,及时开展下岗失业人员帮扶,提高转岗再就业能力,放宽技术技能提升补贴申领条件,建立公益性岗位应急储备机制,统筹社会公共管理服务岗位资源。确保零就业家庭动态清零。(2)实施高校毕业生就业创业促进计划,大力推进基层成长计划,鼓励以创业带动就业。建立企业职工分流管理制度,做好城镇新增就业促进工作。(3)带着责任和感情扎实做好退役军人安置工作,切实维护退役军人合法权益。(4)加强市场价格监测预警,制定粮油市场供应和价格波动应急调控预案,发挥好社会救助和保障标准与物价上涨挂钩联动机制作用。(5)落实进一步激发重点群体活力带动城乡居民增收的若干政策措施,扩大中等收入群体规模。健全低收入村低收入农户帮扶政策体系和工作机制,提高低收入农户造血增收能力,确保低收入农户人均可支配收入增速达10%以上。
完善社会保障体系。织密扎牢社会保障网,兜住民生底线。(1)健全多层次社会保障制度体系,进一步扩大社保覆盖范围,研究推进第三代社保卡建设。深化医保支付方式改革,提高基金使用效率。(2)建立促进房地产市场平稳健康发展的长效机制,完善住房市场体系和住房保障体系,研究建立租赁房与公租房衔接机制,完成1200公顷住宅供地,多渠道建设筹集租赁住房5万套(间)、政策性产权住房6万套,完成棚户区改造1.15万户。加快完善相关政策和标准规范,通过改建存量商办、闲置厂房,增加租赁型职工集体宿舍,满足各类人员住房需求。(3)全面建设适度普惠社会福利体系,推进社会救助政策创新。加强困境儿童保障,开展未成年人保护条例修订工作,完善城市无障碍环境建设,规范残疾人服务机构管理,保障残疾人合法权益。
努力提供优质公共服务。坚持补短板、促均衡统筹推进,不断提高公共服务供给质量和水平。(1)深入实施第三期学前教育行动计划,加强普惠性民办园教师工资指导,强化学前教育资金监管,全年新增学前教育学位3万个。加强教育资源市级统筹,推动中小学优质教育资源均衡布局,进一步缩小城乡、区域、校际差距。推行区管校聘、交流轮岗、学区走教等教师资源配置方式改革,完善中小学教师薪酬分配制度,提高绩效工资水平。落实立德树人根本任务,全面加强和改进学校美育工作,提倡素质教育、劳动教育。深化“平安校园”建设,加强教育系统管理和综合执法,开展全市中小学校安全大排查,为孩子平安健康成长创造良好环境。深入推进“双一流”建设,加强高校科技创新。发展“互联网+教育”,促进优质教育资源共享。(2)扎实推进“健康北京2030”行动计划,深入开展全民健身行动,弘扬健身文化,铺设100公里健康绿道,推进中医药服务“身边工程”,推广中医治未病理念,健全心理健康服务体系,做实做细家庭医生签约服务。(3)完善“三边四级”养老服务体系,新建养老服务驿站150个。落实国家关于取消养老机构设立许可等改革措施,深化公办养老机构管理改革,推动公办养老机构连锁化品牌化运营。研究制定养老服务业标准体系,提高养老服务人员专业化服务能力,鼓励社会资本举办养老机构。总结石景山试点经验,加快建立长期护理保险制度。推进医养结合以及老年连续医疗服务模式,加强医养结合试点区建设,支持养老机构开办内设医疗机构。
更好满足群众亲绿近绿需求。大力拓展绿色生态空间,加快构建天蓝水清、森林环绕的生态城市。(1)实施新一轮百万亩造林绿化工程,全年新增造林绿化25万亩,力争在每个区的城区建设1处以上具有一定规模的城市森林。建设丰台大瓦窑、朝南万亩森林公园、通州台湖万亩游憩园等12处绿隔公园,优化提升长安街西延段和五环、六环路等城市交通干道绿化。(2)构建环首都森林湿地公园环,基本建成官厅水库八号桥等湿地,实现舞彩浅山郊野公园开园,开工建设霞云岭国家森林公园等项目。(3)推进生态沟域建设,加强山区乡村旅游重点区域生态环境整治提升。
加大交通综合治理力度。坚定实施公交优先战略,综合采取控需、优供、强治等多种方式解决交通拥堵问题。(1)编制轨道交通新一轮建设规划,加快建设3号线一期、12号线、16号线二期、昌平线南延等线路,积极推进平谷线建设,轨道交通运营总里程达到699.3公里。(2)实施清理代征道路用地加快建设城市道路三年计划,推进核心区次支干路、保障房等重点地区配套道路建设,实现长安街西延建成通车。(3)建成北苑北综合交通枢纽以及二通厂、龙泉镇西等一批公交场站,推进望京西、苹果园综合交通枢纽建设。(4)科学精细施划公交专用道40公里以上,优化调整80条公交线路,完成850公里自行车道治理,深入实施“礼让斑马线”专项行动,营造人性化绿色交通环境。(5)持续做好智慧交通建设,新建10条信号灯绿波带,推动二维码支付在公共交通领域广泛应用,在重点区域推进智慧交通试点建设。(6)建设全市停车资源管理和综合服务应用平台,深入推进路侧停车管理改革,实现全市支路以上路侧停车电子收费。(7)完善综合交通方案,优化交通运力和配套设施,加强管理、执法和信息统筹,持续改善“三站两场”综合交通环境。
提高城市精细化管理水平。坚持民有所呼、我有所应,强化城市精治共治法治能力建设,不断提升市民对城市管理的满意度。(1)推进新型智慧城市建设,建设大数据管理平台,加强“北京通”与医疗、民政等服务体系深度对接。(2)健全城市网格化管理体系,建设完善市、区、街道(乡镇)三级网格化城市管理云平台,完善网格化管理问题处置机制。(3)强化城市多元共治,用好街巷长、小巷管家等力量,持续开展“回天有我”、周末大扫除等活动,继续办好《向前一步》节目,充分发挥12345市民服务热线作用,推动形成齐抓共管、共商共治的城市治理新格局。(4)坚持重心下移,做实基层,强化“街乡吹哨、部门报到”,加快出台本市街道办事处条例,加强基层综合执法平台建设,优化执法流程,提高执法效能。(5)不断提升公共法律服务体系建设水平,实现三级公共法律服务实体平台全覆盖。
牢牢守住城市安全底线。以重大活动保障为重点,以责任落实为抓手,从严从细推进“平安北京”建设,努力营造安定和谐的良好氛围。(1)深入推进立体化、信息化社会治安防控体系建设,严格落实反恐防恐措施,持续推动扫黑除恶专项斗争走向深入,依法严厉打击和惩治突出违法犯罪活动,切实增强群众安全感。坚持发展新时代“枫桥经验”,加强社会矛盾纠纷排查化解,确保首都社会和谐稳定。(2)以更加扎实有力举措支持国防和军队改革发展建设,切实维护军人军属合法权益,加强国防教育和人民防空建设,提升群众安全意识和安全技能。(3)深入开展安全隐患排查治理工作,加强消防安全源头管控和系统治理,加快消防基础设施建设。(4)加强城市运行保障。着力提升天然气应急储备能力,加快实施唐山LNG及天津南港LNG接收站工程建设,进一步优化电网运行调度,做好重大活动以及迎峰度冬、迎峰度夏能源保障工作。完善生活必需品应急保障体系,有力有效防控非洲猪瘟,加快物流、快递行业基础设施改造升级,推进鲜活农产品1小时物流圈建设。(5)全面加强食品药品安全监管,推进“北京市食品安全示范区”创建工作,依法严厉打击食品药品违法行为,让群众吃得安心、用得放心。
各位代表,2019年任务更加艰巨而繁重,我们要坚持以习近平新时代中国特色社会主义思想为指导,认真贯彻落实党的十九大和十九届二中、三中全会精神,切实增强“四个意识”,在中共北京市委的直接领导下,自觉接受人民代表大会指导监督,积极听取人民政协意见建议,紧抓机遇、求真务实,勇于担当、开拓创新,为推动首都高质量发展、加快建设国际一流的和谐宜居之都做出应有贡献,以优异成绩迎接新中国成立70周年。
