——2018年1月24日在北京市第十五届人民代表大会第一次会议上
北京市发展和改革委员会
各位代表:
受市人民政府委托,现将北京市2017年国民经济和社会发展计划执行情况与2018年国民经济和社会发展计划草案的报告提请市第十五届人大第一次会议审议,并请市政协各位委员提出意见。
一、2017年国民经济和社会发展计划执行情况
2017年,在以习近平同志为核心的党中央坚强领导下,在中共北京市委直接领导下,在市人大及其常委会监督支持下,全市上下认真学习贯彻党的十九大精神,以习近平新时代中国特色社会主义思想为指引,坚持稳中求进工作总基调,牢固树立和贯彻落实新发展理念,坚持疏解与提升并重、经济与社会同步、生态与发展共赢、当前与长远兼顾,迎难而上、扎实有序推进各项工作,首都经济社会发展稳中有进、稳中向好,圆满完成了全年主要目标任务,奋力开创了首都发展新局面。
——首都城市战略定位深入落实。“四个中心”功能建设全面推进,“四个服务”能力持续增强,圆满完成党的十九大、“一带一路”国际合作高峰论坛等重大活动服务保障任务。高质量编制完成新一版北京城市总体规划,并经党中央、国务院正式批准实施,为“一张蓝图干到底”奠定坚实基础。
——经济发展质量不断提升。初步核算,2017年全市实现地区生产总值2.8万亿元、增长6.7%、好于年初预期,一般公共预算收入5430.8亿元、增长6.8%。创新发展步伐加快,战略性新兴产业、高技术制造业增加值分别增长12.1%和13.6%,服务业占比达80.6%、比上年提高0.4个百分点。单位地区生产总值能耗、水耗预计分别下降3.7%左右和3%左右,单位地区生产总值能耗降幅有望连续12年超额完成国家考核任务。
——城市人居环境明显改善。森林覆盖率提高至43%,污水处理率达92%,生活垃圾资源化率达57%,中心城绿色出行比例达72%。经过重拳治理、矢志攻坚,本市细颗粒物年均浓度控制在58微克/立方米,完成了大气污染治理阶段性目标,兑现了对社会的庄严承诺。
——人民生活水平进一步提高。城镇居民人均可支配收入62406元、实际增长7%,农村居民人均可支配收入24240元、实际增长6.7%,与经济增长同步。城镇登记失业率1.43%、继续保持在较低水平,新增就业42.2万人。价格总水平保持稳定,居民消费价格指数涨幅控制在1.9%。
一年来,重点做了以下五个方面工作:
(一)聚力功能大疏解,京津冀协同发展取得阶段性成效
疏解整治促提升专项行动有力推进。认真落实国家控增量、疏存量两个意见,严格执行新增产业禁止和限制目录,不予办理工商登记业务累计达1.86万件。全年拆除违法建设5985万平方米,整治“开墙打洞”2.9万处,完成100个城乡结合部市级挂账重点地区综合整治任务。疏解提升市场和物流中心296个,关停退出一般制造业企业651家,均为上年全年的近2倍。完成动物园地区、大红门地区、天意、万通等批发市场外迁和撤并升级,基本完成雅宝路等批发市场的转移疏解和升级。开展新一轮中心城区和通州区10个老旧小区综合整治试点,实施首都核心区背街小巷环境整治提升三年行动方案,启动整治背街小巷1484条。北京电影学院怀柔校区、北京工商大学良乡新校区建设进展顺利,北京城市学院、北京中医药大学等新校区新入驻学生约1.4万人,天坛医院新院试运行,同仁医院亦庄院区二期主体结构封顶,友谊医院顺义院区开工建设。3200公顷拆后土地“留白增绿”落点落图,前门三里河重现碧水穿街巷,建成西城广阳谷城市森林公园、东城大通滨河公园等一批高质量绿化惠民工程。
中心城服务保障能力持续增强。实施南北长街、府右街西侧等重点区域的专项整治,不断优化提升核心区服务环境。制定城市设计试点工作方案,编制街道设计导则,更好体现首都风范、古都风韵、时代风貌。加大中心城区基础设施和环境提升投入力度,市政府固定资产投资投向中心城区的比重达41.4%。制定城市公共空间改造提升示范工程试点工作方案,在核心区启动10个试点项目。出台首都核心区架空线入地工作方案,主次干路通信管道建设任务全部完成,电力、路灯、电车馈线架空线入地完成两年任务的55%。
城市副中心建设扎实推进。坚持规划引领,编制通州区总体规划、城市副中心控制性详细规划和重点规划设计导则。年度重点工程竣工62项,在施137项。行政办公区一期工程建设进展顺利,城市绿心起步区剧院、图书馆、博物馆项目启动建筑设计方案国际征集工作,运河商务区重点项目有序推进,城市副中心站综合交通枢纽总体设计完成招标。完成环球影城主题公园核心区土方填垫,明确台湖演艺小镇功能定位和总体规划。北京五中通州校区进行校舍装修,人民大学通州校区一期奠基,首师大附中、景山学校通州校区开工建设,安贞医院、首都儿研所通州院区前期工作抓紧推进。与河北签署共同推进雄安新区规划建设战略合作协议,确定了8个重点合作领域及一批先期支持项目,雄安新区中关村科技园规划建设积极推进。
重点领域率先突破取得明显进展。一体化交通网络加快构建,北京新机场航站楼实现封顶封围,涉及北京的国家高速铁路网全部开工,京开高速拓宽工程主路完工,首都地区环线有序推进,京秦、延崇、兴延等高速公路项目加快推进。生态共建共享不断深化,联合津冀及周边地区发布实施大气污染防治强化措施和秋冬季大气污染综合治理攻坚行动方案,永定河综合治理与生态修复开工12项工程建设任务,北京长城国家公园体制试点深入推进,京津风沙源治理完成造林6.5万亩。产业合作成果丰富,出台京津冀产业转移承接重点平台建设意见,完善产业疏解配套政策,北京新机场临空经济区空间和产业规划启动编制,天津滨海-中关村科技园累计新增注册企业316家,曹妃甸示范区累计签约北京项目129个,京津冀大数据综合试验区建设积极推进,北京·沧州渤海新区医药产业园签约北京项目79个。协同创新共同体加快打造,京津冀系统推进全面创新改革试验方案已有13项举措在京落地实施,跨京津冀区域科技创新园区链逐步形成。公共服务领域合作继续深化,实施教育领域合作项目70多个,推进三省市医疗机构临床检验结果互认。冬奥会冬残奥会国家速滑馆、国家高山滑雪中心、国家雪车雪橇中心开工建设,冬奥村项目前期工作进展顺利。世园会中国馆、国际馆、生活体验馆进行地下室主体结构施工,管廊工程全面完成。
(二)推动经济深刻转型,发展质量效益持续优化提升
高精尖经济结构加快构建。产业政策的精准度和针对性明显提高,出台促进新一代信息技术、集成电路、新能源智能汽车、人工智能、新材料等10个高精尖产业发展指导意见,发布实施疏解非首都功能构建高精尖经济结构的财政支持政策。实体经济加快向高端迈进,实施绿色制造工程和“智造100”工程,小米互联网电子产业园、奔驰发动机二工厂等项目加快推进,京东集团全球总部二期等项目签约落户。服务业发展质量不断提升,国家服务业综合试点改革稳步实施,出台构建首都绿色金融体系的实施办法,中关村银行、百信银行正式营业,万事达合资公司、网络支付清算平台落户北京,金融、科技服务、信息服务等优势行业对全市经济增长的贡献率合计达到53.3%。新产业新业态不断涌现,25家企业入选人工智能创新公司50强,百度、京东进入全球互联网公司前10强,10个北斗产业化应用示范项目加快推进,网络约车、共享自行车、互联网医疗、电动汽车分时租赁等分享经济蓬勃兴起。
消费基础作用稳步提升。贴近市民生活消费需求,完善蔬菜零售、便利店、早餐、末端物流配送等生活服务设施,“一刻钟社区服务圈”覆盖率提高至87.5%,全市建设提升基本便民商业网点1210个、超额完成全年目标。出台培育扩大服务消费优化升级商品消费的实施意见,实施消费品标准升级和质量提升规划,积极培育新的消费增长点。研究制定推动北京老字号传承发展的若干意见,支持老字号加快创新发展。深入挖掘文化消费潜力,举办第五届惠民文化消费季、直接拉动消费162亿元,发放5000万元惠民文化消费电子券。制定扩大旅游消费行动计划,全面启动国家全域旅游示范区创建工作,实施144小时过境免签政策,进一步提升旅游消费质量。制定“互联网+流通”行动方案,推进跨境电商创新发展,限额以上批发零售业企业实现网上零售额2371.4亿元、增长10.9%。全市实现市场总消费23789亿元、增长8.5%,其中服务性消费12213.6亿元、增长11.8%,社会消费品零售总额11575.4亿元、增长5.2%。
投资更加精准有效。市政府固定资产投资更加注重向民生改善倾斜、向重点工作聚焦,投资补短板、增后劲功能持续增强。230项市政府重点工程建设扎实推进,完成投资2781.9亿元、增长8%,支撑全社会固定资产投资三成以上。积极扩大社会投资特别是民间投资,完善PPP项目库,发布新一批吸引社会投资示范项目。全社会固定资产投资完成8948.1亿元、增长5.7%,其中基础设施投资增长24.4%、连续24个月保持两位数增长,房地产投资下降7.4%、占比41.9%。

(三)创新激发新动力,科技创新与文化创新双轮驱动齐头并进
“三城一区”建设全面提速。中关村科学城注重“聚焦”,发展提升规划加快编制,中关村大街存量空间改造提升工程有序实施,全球健康药物研究中心、北京石墨烯研究院等一批国际化高端研发机构相继成立。怀柔科学城注重“突破”,高标准做好扩区规划,取得多项标志性引领性进展,综合性国家科学中心建设方案正式获批,综合极端条件实验装置开工建设,首批5个院市共建前沿交叉研究平台实现部分结构封顶。未来科学城注重“搞活”,华为云计算中心等多元创新主体入驻,开放创新机制不断深化。北京经济技术开发区注重承载能力提升,加强与“三城”的对接,智能车联、新型显示、集成电路制造等20个技术创新中心全面启动建设,组建人工智能等5家研究院。
创新创业活力不断释放。中关村先行先试持续深化,股权激励、外债宏观审慎管理改革等10余项改革经验向全国复制推广。对接国家科技创新2030-重大项目,深海空间站、天地一体化信息网络等项目落户北京。创新服务能力持续增强,国家级众创空间达到125家,全市“双创”示范基地增至20家、约占全国1/6。出台中关村一区多园统筹协同发展指导意见,促进分园高端化、差异化、协同化发展。国家科技金融创新中心加快建设,设立200亿元北京市科技创新基金,中关村天使投资、创业投资案例和金额均占全国1/3,开展投贷联动改革试点。优秀创新人才加快集聚,累计引进5位诺贝尔奖获得者、聘请16位“中关村海外战略科学家”,新评选14名“北京学者”,海外院士专家北京工作站落户新首钢国际人才社区。
文化传承与创新力度加大。“一核一城三带两区”建设任务积极推进,坚持“老城不能再拆了”,强化老城整体保护,中轴线周边景观风貌保护以及箭扣长城、颐和园等文物保护工程有序实施,大运河、长城、西山永定河三个文化带保护建设规划和行动计划抓紧编制。发布公共文化服务体系示范区建设意见,实施基层公共文化设施全覆盖建设规划,举办各类文化活动2.2万场、参与群众3000万人次。文化创意产业引领区建设加快推进,出台保护利用老旧厂房拓展文化空间的意见,国家文化产业创新实验区集聚文化产业园区(基地)50余个,文创银行积极筹建,文博会、北京国际设计周等品牌活动成功举办。支持影视产业、实体书店、多厅影院建设发展,北京画院、国家版权创新示范基地等文化设施开工建设,北京人艺国际戏剧中心、北京国家数字出版基地拆迁工作有序推进。首都文化产业蓬勃发展,规模以上文化创意产业收入增长10.8%。
(四)改革开放取得新突破,市场活力和社会创造力进一步释放
供给侧结构性改革加快推进。推动首钢首秦钢铁公司有序停产搬迁,化解水泥产能90万吨,妥善分流安置煤炭企业职工1855人,退出僵尸企业90户。有效防控金融风险,持续开展打击非法集资专项整治行动,规范整顿互联网金融从业机构348家,系统开展全市金融安全系列宣传教育活动。打出房地产调控系列政策“组合拳”,明确2017-2021年住宅用地供应计划,全年住宅用地供应1200公顷、比原计划增长了近1倍,发布共有产权住房管理暂行办法,出台加快发展和规范管理本市住房租赁市场的政策措施,大力推进利用集体土地建设租赁住房试点,截至2017年底,新建商品住宅价格自9·30新政后连续15个月环比不增长,二手住宅价格指数连续8个月回落。制定实施降低实体经济企业成本工作方案,全年减负超过400亿元。
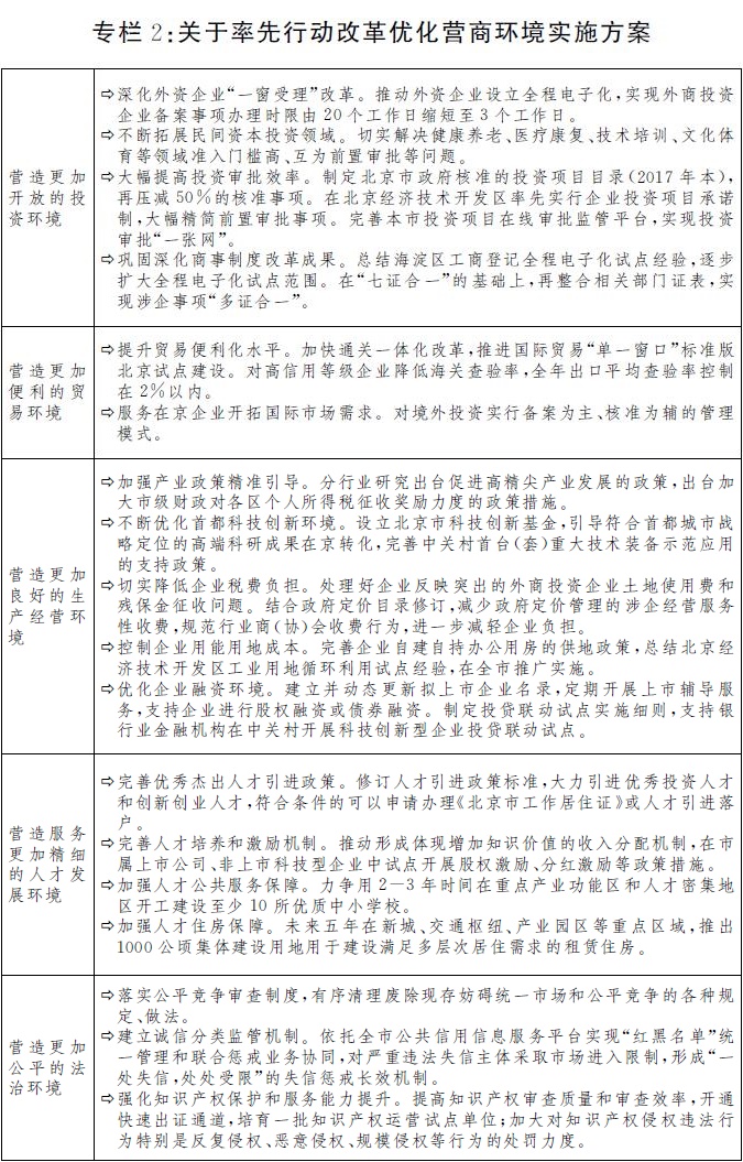
营商环境改革系统推进。出台率先行动改革优化营商环境实施方案,聚焦投资、贸易、生产经营、人才发展、法治等重点领域推出26项改革举措136条政策清单。统一市区两级政府部门权力清单,深化减证便民专项行动,取消调整证明事项77项。出台本市投融资体制改革实施意见,推进“一会三函”审批改革试点,探索在北京经济技术开发区率先实行企业投资项目承诺制,完善本市投资项目在线审批监管平台。积极开展“多证合一、一照一码”登记制度改革,累计发放“一照一码”营业执照138.7万户,办理“先照后证”业务40.3万件。实施人才出入境新政,571名外籍高层次人才获得“绿卡”。

重点领域改革持续深化。医药卫生体制改革取得新突破,本市成为公立医院综合改革首批国家级示范城市,全面实施医药分开综合改革,启动实施公立医疗机构药品采购“两票制”,推进本市城乡居民医保制度整合,率先实现跨省异地就医住院医疗费用直接结算,老年人等重点人群家庭医生签约服务率进一步提升。国资国企改革稳步推进,119家子企业实施混合所有制改革,市属国有企业利润增长35%。价格改革继续引向深入,出台煤改清洁能源鼓励价格政策。国家新型城镇化试点稳步推进,出台促进和规范功能性特色小城镇发展的有关意见,完成通州、房山、大兴国家新型城镇化综合试点阶段性任务,推广大兴统筹集体产业用地经验。
扩大开放成效显著。服务业扩大开放综合试点总体方案任务扎实推进,形成了58项全国首创或效果最优的创新举措,新一轮试点措施任务清单发布实施,新增海淀、通州2个服务业扩大开放示范区。制定本市扩大对外开放促进外资增长的实施意见,进一步放宽外商投资市场准入,新设外资企业1309家、增长22%,实际利用外资243.3亿美元、居全国首位。完善促进外贸发展工作机制,实施服务贸易竞争力提升工程,实现货物进出口2.2万亿元、增长17.6%,“双自主”企业出口占全市出口比重达20.8%。“一带一路”沿线新增投资项目28个,中方协议投资额13.7亿美元。认真落实中央交给北京的7省区78个县级地区扶贫帮扶任务,聚力精准扶贫,投入资金56亿元、实施项目761个,有效推动受援地区经济社会发展。
(五)民生实现新改善,城市治理和社会保障水平不断提升
大气治理任务严格落实。燃煤压减任务超额完成,全年完成901个村煤改清洁能源和1.3万蒸吨燃煤锅炉改造任务、分别是计划任务的1.3倍和3.3倍,10蒸吨及以下燃煤锅炉基本淘汰,完成低氮改造2.3万蒸吨,基本实现城六区和南部平原地区“无煤化”,燃煤总量由848万吨压减到600万吨以内。全面建成四大热电中心,陕京四线天然气工程建成投运,实现“区区通管道天然气”,清洁能源设施保障能力显著增强。淘汰老旧机动车49.6万辆、超出全年任务65%,使用两年以上的出租车全部更换三元催化器,公交、环卫等8个行业新增重型柴油车全部安装颗粒捕集器。率先完成普通柴油和车用柴油并轨,全部供应第六阶段车用汽柴油,平稳实施国Ⅰ国Ⅱ标准轻型汽油车限行政策。实施扬尘治理攻坚方案,加大工程施工现场扬尘治理力度。依法清理整治“散乱污”企业6194家、完成全年任务2.4倍,重点行业减排挥发性有机物4400吨。建立环保警察队伍,开展市级环保督察,实现各区全覆盖,严格落实问责机制。
生态环境质量明显提升。出台生态文明建设目标评价考核办法及指标体系,划定生态保护红线,实施排污许可“一证式”管理,生态环境保护制度更加完善。深入推进绿色家园建设,完成造林17.7万亩,新增城市绿地695公顷,公园绿地500米服务半径覆盖率达到77%,新建屋顶绿化10万平方米、垂直绿化70公里,大力推进山区沟域绿色发展,启动美丽乡村建设三年专项行动。提高垃圾处理水平,建成运行怀柔生活垃圾焚烧厂和海淀、丰台餐厨垃圾处理厂。强化水资源保障和水污染治理,建立四级“河长制”,密云水库蓄水量突破20亿立方米、创2000年以来最高水平,南水北调年度调水10.8亿立方米,新建污水管线697公里,完成小流域综合治理293平方公里,完成建成区57条段黑臭水体治理任务,重要水功能区水质达标率达到61%。
交通治堵工作积极推进。大力发展轨道交通,S1线、燕房线、西郊线建成通车,3号线一期、12号线、17号线、平谷线加快建设,亦庄现代有轨电车T1线开工建设,新增轨道交通运营里程34.6公里、总里程达608公里。加快市郊铁路建设,城市副中心线、怀柔密云线等开通运营。城市道路网加快完善,运河东大街、宋梁路、西三旗南路等建成通车,积极优化京良路西段、109国道建设方案。促进交通设施与城市功能有机融合,北苑北综合交通枢纽、马官营公交场站主体结构完工。研究制定机动车停车条例,成为国家第一批城市停车场试点示范城市。制定实施鼓励规范发展共享自行车的指导意见,治理自行车道600公里。
公共服务供给精准发力。加强幼儿园和中小学校建设,两轮学前教育三年行动计划累计增加学位17万个,城区跨区支持远郊区新增23所优质中小学校,完善义务教育入学规则,全市小学、初中就近入学比例分别达到99.7%和95.8%,实施乡村教师特岗计划和岗位生活补助政策。全面推进健康北京建设,颁布“健康北京2030”规划纲要,加快实施平谷等一批区属妇幼医院项目,推动第二批6家公立医疗机构向康复护理医院转型,持续推进区属中医医院能力提升工程。落实全面放开养老服务市场进一步促进养老服务业发展的意见,开展养老机构服务质量建设专项行动,巩固完善“三边四级”养老服务体系建设,扶持居家养老服务专业化运营,完成街乡镇养老照料中心三年建设行动计划,累计建成养老照料中心208个、社区养老服务驿站380家。实施社区基本公共服务“十大覆盖工程”,建成“社区之家”示范点208个。
社会保障能力稳步增强。加强保障性住房建设,各类保障房新开工6.5万套、竣工9万套,分别完成年度任务的1.3倍和1.5倍,棚户区改造4.9万户、完成全年任务的1.3倍。制定实施城乡居民基本医疗保险办法,一年内两次调整城乡居民养老保险基础养老金和福利养老金待遇标准,企业职工五项保险参保人数同比平均增长4.3%。完善积极就业政策体系,实施利用失业保险支持企业职工技能提升补贴政策,对离校未就业困难家庭高校毕业生进行“一对一”帮扶,动态消除城乡“零就业家庭”,实现“纯农就业家庭”至少一名劳动力转移就业,精准帮扶低收入农户增收及低收入村发展。
过去一年,本市不断深化对首都城市战略定位的认识,牢牢把握“都”与“城”、“舍”与“得”、疏解与提升、“一核”与“两翼”的关系,坚定发展战略发展目标发展信心不动摇,集中力量推进了一批重大事项、解决了一批难点问题、办成了一批民生实事,成绩来之不易。同时我们也清醒地认识到,首都发展还存在一些不平衡不充分的问题,特别是与市民便利性、宜居性、多样性、公正性、安全性的美好生活需求相比还存在不少差距,主要表现在:人口资源环境矛盾依然十分突出,大气、水、交通等治理需求愈加迫切,城市精细智慧管理水平还不够高,安全发展理念落实尚未完全符合特大城市治理要求;科技和文化创新优势尚未充分发挥,产业政策的精准度和针对性还要继续加强;民生保障任务更加繁重,住房、教育、医疗、养老、便民服务等领域还存在不少短板;城市南北发展差距较大,农村经济发展、公共服务基础仍然薄弱,城乡融合发展需要进一步加大工作力度;开放发展程度和国际化服务水平还有差距,营商环境改革力度需要持续加大等。我们要直面这些矛盾和问题,以更努力的工作、更扎实的举措加以解决。
二、2018年经济社会发展计划初步安排
2018年是贯彻党的十九大精神的开局之年,是改革开放40周年,是决胜全面建成小康社会、实施“十三五”规划承上启下的关键一年。要坚定信心、振奋精神,在适应新时代、聚焦新目标、落实新部署中激发新状态、形成新认识、拿出新办法、施展新作为,努力推动首都经济社会实现更高质量、更有效率、更加公平、更可持续的发展。
(一)总体思路
全面深入学习贯彻党的十九大精神,以习近平新时代中国特色社会主义思想为指引,坚持稳中求进工作总基调,坚持新发展理念,紧扣我国社会主要矛盾变化,按照高质量发展的要求,统筹推进“五位一体”总体布局和协调推进“四个全面”战略布局,坚持以供给侧结构性改革为主线,统筹推进疏功能、稳增长、促改革、调结构、惠民生、防风险各项工作,着力加强“四个中心”功能建设,提高“四个服务”水平,精心组织实施新一版北京城市总体规划,以疏解北京非首都功能为“牛鼻子”推动京津冀协同发展,全力筹办好2022年北京冬奥会、冬残奥会,在打好防范化解重大风险、精准脱贫、污染防治的攻坚战方面取得扎实进展,大力实施创新驱动发展战略,不断提高城市法治精治共治水平,更加奋发有为地推动首都新发展。
(二)主要指标
2018年国民经济和社会发展计划共安排30项指标,包括以生态环境和民生改善类为主的约束性指标以及以经济发展类为主的预期性指标,具体如下:
一是全市居民人均可支配收入增长与经济增长同步,城镇登记失业率、调查失业率分别控制在3%以内和5%以内,“一刻钟社区服务圈”覆盖率达到90%以上,重点食品安全监测抽检合格率达到98.5%以上,药品抽验合格率达到99%以上,单位地区生产总值生产安全事故死亡率控制在0.022人/亿元左右。
二是以资源环境承载力为硬约束,全市常住人口规模控制在2200万人以内,拆除违法建设面积达到4000万平方米、实施拆后土地还绿1600公顷,细颗粒物年均浓度力争继续下降,四项主要污染物排放量降幅达到国家要求,森林覆盖率达到43.5%以上,中心城绿色出行比例达到73%,单位地区生产总值能耗、二氧化碳排放降幅分别达到2.5%左右和3%左右,单位地区生产总值水耗降幅达到3%左右。
三是经济更加注重高质量发展,在就业增加、收入增长、环境改善的基础上,地区生产总值增长6.5%左右,社会劳动生产率达到22.5万元/人,一般公共预算收入增长6.5%左右,居民消费价格指数控制在103%以内。进一步发挥科技创新引领作用,每万人发明专利拥有量98件,技术合同成交额达到4800亿元。
三、实现2018年经济社会发展计划的主要任务和措施
(一)提升城市规划建设质量注重疏解非首都功能,大力推进京津冀协同发展
坚持规划引领,牢牢牵住疏解非首都功能这个北京城市规划建设的“牛鼻子”,不断提升首都功能服务保障能力,推动京津冀协同发展取得新的更大突破。
全面实施城市总体规划。(1)推进2017-2020年总体规划实施工作方案明确的102项重点工作,切实发挥规划的战略引领和刚性管控作用,力争上半年完成重点地区控制性详细规划,加快推进各级各类匹配规划编制。(2)完善规划管控体系,实现控制性详细规划与城市设计融合,编制完成老城总体城市设计、重点地区城市设计和城市设计专项导则,加强城市建筑布局和建设风格统筹。(3)建立市区规划分级管理体制,市级层面负责总体管控和制定政策导则标准,区级层面负责组织区域控规编制和规划任务实施落地,以立项和开工为节点,并联办理审批事项,压缩时限30%左右。(4)制定城乡建设用地减量三年工作计划,将减量目标细化分解到区、落到地块、落到项目,严格落实拆建比、拆占比,全年减量30平方公里以上,适度提高居住用地及其配套用地比重,推动职住平衡。(5)制定城市有机更新办法,增强改革的统筹性和可操作性,推动存量用地集约高效利用,加快城市功能优化提升。(6)开展首次城市规划体检,坚持“一年一体检、五年一评估”,加强规划实施的监督考核问责,确保一张蓝图干到底。
扎实推进疏解整治促提升专项行动。(1)坚持稳扎稳打、有序实施,制定2018年疏解整治促提升工作计划,推进一批标志性、有影响力的重大疏解项目,完善央地、市区联动机制,提升疏解工作的精细化水平,加强疏解过程中的人文关怀。健全巩固疏解成果的长效机制,修订细化新增产业禁止和限制目录。(2)狠抓重点任务推进,拆除违法建设4000万平方米,确保新生违法建设零增长。退出一般制造业企业500家,疏解退出城六区二级及以下市属国有企业40家以上。推动“开墙打洞”整治由分散整治向区域整治转变,疏解提升市场159个。启动北京联合大学新校区建设项目选址,推动中央高校再入驻高教园区5000人。实现天坛医院新院正式运行、老院区腾退,基本完成同仁医院亦庄院区二期外部装修,力争开工建设北京口腔医院新院区。(3)系统谋划用好腾退空间,制定便民商业设施建设提升工作方案,以市场化方式支持具备条件的企业系统推进规模化连锁化品牌化经营,建设提升1400家基本便民商业网点,其中蔬菜零售网点500个,编制生活性服务业网点设施规划,推动便民商业网点落点落图。综合考虑街区生态重塑,系统推进拆后土地“留白增绿”。进一步细化腾退空间分区产业利用方向,建立产业引入综合评价标准。
不断提升中心城服务能力。(1)突出抓好老城重点区域和“三山五园”地区专项整治,实施重点地区市容环境景观提升工程,不断优化提升首都功能。(2)细致开展二环路沿线环境综合整治及景观提升,加强沿线区域空间管控和街区背面治理。(3)出台公共空间改造提升三年行动方案,在核心区再启动一批城市公共空间改造提升示范工程。(4)在充分尊重居民意愿基础上,加强方案整体设计,采取“菜单式”推进新一轮老旧小区综合整治工作。(5)积极稳妥推进直管公房管理体制改革,出台关于加强直管公房管理的若干意见。
加快形成两翼齐飞新格局。(1)推动城市副中心由行政办公区建设为主向满足城市副中心功能完善为主转变,落实城市副中心控制性详细规划及通州区总体规划,抓紧制定12个城市组团控制性详规。(2)编制2018年城市副中心重大工程行动计划,着力构建副中心交通市政、生态环境、公共服务的城市框架,加快推进17号线、平谷线、广渠路东延、宋梁路北延等交通路网建设,推进环城绿色休闲游憩环、东部生态绿带和西部生态绿带建设,大力改善水生态环境质量,抓紧建设人大附中通州校区、安贞医院通州院区等教育医疗项目,进一步研究制定高标准配置优质公共服务资源方案。(3)建成城市副中心行政办公区一期工程及配套设施,平稳有序做好市级机关和市属行政部门搬迁工作,推进行政办公区二期工程建设。(4)推进重要功能节点建设,开工建设城市副中心站、东夏园综合交通枢纽,开工建设城市绿心剧院、图书馆、博物馆等重大公共项目,深化运河商务区的产业布局和准入标准。(5)按照统一规划、统一政策、统一管控的原则,完善通州区与北三县统筹协调发展机制。(6)坚持把支持雄安新区规划建设当作北京自己份内的事,制定工作机制、科技创新、公共服务规划等8个重点合作领域实施方案,积极推进京雄城际、京港台高铁京雄段建设,加快雄安新区中关村科技园区建设,力争3所学校、1所综合医院“交钥匙”工程实现开工建设,4所帮扶学校挂牌招生。
推动协同发展中期发展目标开好局。(1)加强重点工作统筹谋划。制定实施本市推进京津冀协同发展新三年行动计划和2018年工作要点,签订三地新一轮三年合作协议,谋划推进新一批项目。(2)大力推进交通一体化发展。基本完成北京新机场主体工程建设,全面消除市域内国家高速公路“断头路”,实现兴延高速、首都地区环线通州至大兴段全线贯通,加快推进京张高铁、延崇高速、京唐城际等项目建设,形成便捷高效的城市群交通网络。(3)强化区域生态环境保护。在京津冀区域大气污染防治管理机构的统筹下,深化大气污染联防联控。全面推进永定河综合治理与生态修复工程,协调推动潮白河、北运河等跨界河流水环境治理。设立长城国家公园管理中心,加强试点区人文遗产资源和自然生态资源保护。加快实施京津风沙源治理二期等国家级重点生态工程,完成10万亩京冀生态水源保护林合作项目。(4)巩固提升“4+N”产业合作格局。更加注重强化区域产业链上下游协同、全区域优化布局,启动北京新机场临空经济区起步区建设,加快金隅集团曹妃甸示范产业园、首钢京唐二期、首创京津合作示范区等项目建设步伐,推动设立天津滨海—中关村科技园产业发展基金,做好河北23个国家级贫困县对口帮扶工作。(5)加强公共服务规划和政策的统筹衔接。坚持北京优质公共资源输入与带动当地公共服务提升并举,加强教育、医疗、社保等对接合作,持续推进公共服务共建共享。
全面推进冬奥会冬残奥会、世园会筹办工作。(1)坚持绿色、共享、开放、廉洁的办奥理念,务实高效抓好筹办工作。加快国家速滑馆、国家高山滑雪中心、国家雪车雪橇中心等冬奥会、冬残奥会新建竞赛场馆建设,启动国家游泳中心、国家体育馆等现有场馆改造,推进交通、电力等配套基础设施建设。(2)实施“共享奥运”公众参与计划,大力推动冰雪运动进校园、进社区,高质量打造京张体育文化旅游带,充分发挥冬奥会带动效应。(3)全面完成世园会园区场馆及配套设施建设,积极开展室外展园建设及展馆布展工作,完善会期综合服务保障,为2019年顺利举办打下坚实基础。
(二)提升社会发展质量注重民生改善,切实增强市民获得感幸福感安全感
深入践行以人民为中心的发展思想,优化公共服务供给,针对市民关心的新老问题精准施策,努力在“幼有所育、学有所教、劳有所得、病有所医、老有所养、住有所居、弱有所扶”上不断取得新进展,让广大群众得到看得见、摸得着的实惠。
坚决补好民生领域短板。(1)发展公平而有质量的教育。加强教育教学、安全管理和师德师风师能建设,加大幼儿园、中小学师资培养力度,建设高素质、专业化、创新型教师队伍。出台加强学前教育管理的若干意见,强化办园者主体责任,引导家长参与管理,充分发挥责任督学作用,让孩子健康快乐成长。深入实施第三期学前教育行动计划,创新财政投入方式,吸引社会力量举办托幼机构,大力发展普惠性幼儿园,年内新增学位3万个左右。在重点新城、生态涵养区和人才引进密集地区统筹规划建设一批示范性学校,加大对学区制改革、集团化办学和乡村学校的支持力度,在基础教育中开展数字教育示范应用,进一步缩小城乡、区域、校际差距。发展素质教育,加快教育现代化,推动职业教育、继续教育、特殊教育和网络教育更好服务首都经济社会发展。(2)提供公平可及、系统连续的健康服务。制定“健康北京2030”规划责任分解和阶段性落实计划,推动全民健身和全民健康深度融合,开展心理健康促进行动,利用腾退空间因地制宜建设一批群众健身场所。加强软硬件建设,健全农村基本医疗卫生服务体系。以电子病历和居民健康档案为主要内容,加快建设市区两级互联互通的全民健康信息平台。深入实施中医药“治未病”工程,传承发展中医药事业。落实院前医疗急救服务条例,提升救治转运效率。加快顺义、密云等区级妇幼保健院建设,实施助产能力提升行动,完善儿科医疗设施布局,不断提升妇女儿童医疗健康服务水平。加快形成多元化办医格局,试点建设高水平、有特色的国际医疗机构,满足多层次多样化医疗卫生服务需求。(3)提高养老服务能力和水平。全面放开养老服务市场,加大政府购买基本养老服务力度,更好的满足多元化养老服务需求。深入实施养老机构服务质量建设专项行动,探索多种模式的医养结合,健全以社区养老机构医养结合为纽带的服务供给体系,逐步提升基层医疗卫生机构为高龄、重病、失能老人提供上门服务的能力。完善家庭孝老、居家社区养老和社会敬老支持政策,建立综合性老年津贴、居家养老巡视探访等制度,推进养老护理师改革试点,启动街道乡镇公办养老机构新建、改扩建工程,新建社区养老服务驿站150家,建设“社区之家”示范点200个。(4)加强超大型居住社区公共设施梳理。制定实施回龙观、天通苑地区公共服务和基础设施优化提升三年行动计划,全部完成基础教育、基层公共卫生等公共服务设施规划选址,启动回龙观文化体育公园和自行车专用道等13个项目建设。
提高就业质量和人民收入。(1)加快从更多关注就业率向更加关注就业质量转变,制定本市贯彻落实国家就业创业工作意见的相关配套政策,努力实现更高质量和更充分就业。(2)完善终身职业技能培训制度,推行企业新型学徒制,有效开发利用人力资源。(3)实施大学生就业创业促进计划,继续做好企业分流职工就业服务,加强就业市场供需衔接和精准帮扶,多方拓宽就业渠道,实现城镇新增就业36万人。以更加扎实有力举措支持国防和军队改革发展建设,切实做好退役军人安置工作。(4)落实进一步激发重点群体活力带动城乡居民增收的若干政策措施,从激发科技人员、技能人才和农民等重点群体活力入手,带动城乡居民增收,扩大中等收入群体。(5)拓宽农民收入增长渠道,深入落实“六个一批”低收入农户分类帮扶措施,加大农民转移就业帮扶力度,新增农村劳动力转移就业4万人以上。健全生态林管护员岗位补贴标准动态增长机制,想方设法增加农民收入。(6)落实好对口支援和帮扶协作各项任务,80%以上的财政援助资金用于扶贫,全部投向深度贫困地区,推动完成精准扶贫任务。
织密扎牢社会保障网。(1)坚持“房子是用来住的,不是用来炒的”定位,完善促进房地产市场平稳健康发展的长效机制,完善多元主体供给、多渠道保障、租购并举的住房制度,积极推动北京市住房租赁条例立法,落实承租人稳定居住和享受公共服务的各项保障政策。抓好共有产权住房和利用集体建设用地建设租赁住房试点,推进已供地290万平方米共有产权住房和600万平方米商品住房建设,建设筹集各类保障房5万套,完成棚户区改造2.36万户。鼓励产业园区建设职工集体宿舍,多渠道解决城市运行和服务保障行业务工人员住宿问题。(2)完善城乡统一的社会保障体系,实施全民参保计划,提高城乡居民养老保障待遇水平,健全城乡居民基础养老金和福利养老金标准动态增长机制,建立特困职工医疗救助机制,深化医疗保险支付方式改革,调整完善生育保险政策,制定机关事业单位基本养老保险关系转移接续配套政策,大力推进第三代社保卡建设。(3)推进与本市实际和发展水平相适应的福利体系建设,制定加强基层社会救助能力、规范临时救助意见,设立市区两级困难群众帮扶中心,以社会化形式建立街乡镇困难群众救助所。发展残疾人事业,加强残疾人康复服务,总结残疾人福利机构设置试点经验,加快推动残疾人福利设施建设,保障残疾人合法权益。
全力维护首都安全稳定。(1)牢固树立安全发展理念。贯彻落实总体国家安全观,认真落实国家关于推进城市安全发展的意见,以首善标准维护政治安全、社会安全,做好反恐防恐等各项工作,按部署组织开展扫黑除恶专项斗争,依法打击和惩治违法犯罪活动,加强重大政策风险评估和舆情分析应对,建立综合性、全方位、系统化的城市安全发展体系。坚持“生命至上,安全第一”的原则,制定实施城市安全隐患治理三年行动计划,以“三合一”“多合一”场所为重点,加大以消防安全为主的隐患排查治理力度,加快推进消防站点建设,坚决维护人民群众生命财产安全。完善网络安全保障体系,依法保护个人信息安全权益。严格落实食品药品监管主体责任,创建国家食品安全示范城市,全市80%以上的中小学校、托幼机构、养老机构食堂达到“阳光餐饮”标准,全力确保“舌尖上的安全”。(2)切实加强城市运行保障。推进西六环中段天然气管线工程,编制南水北调东线二期工程北京供水专项规划。完善生活必需品应急保障体系,适时调整储备规模,打造首都现代化冷链配送系统,推进环首都1小时鲜活农产品流通圈建设。加快物流、快递行业基础设施改造升级,实施物流、快递专项布局规划,促进行业规范有序健康发展。(3)不断强化城市法治能力。加强城市管理制度建设,密切跨部门、跨区域执法协作,强化城管综合执法部门与各城市管理部门的工作衔接,完善与公安、消防、市场监管、安全生产等部门的联合执法机制,加快推进行政处罚权在规划国土、住房城乡建设部门内部集中行使。进一步加强街道乡镇实体化综合执法平台建设,推动管理重心下移、力量下沉,做到“街乡吹哨、部门报到”。实施基层社会治理规范化建设三年行动计划,建立社区公共事务准入制度,推广参与型社区协商模式,完善以社会工作师为主的“三师一员”服务,深入推进社会治理创新。(4)持续提升城市精治水平。制定实施全面建设智慧北京的指导意见,构建定位清晰、职责明确的市区街三级网格化城市管理体系,完善“北京通”APP惠民服务,持续提高智慧管理和智慧惠民水平。(5)全面开展城市共治行动。完善和整合各部门各单位服务热线,通过主题开放日等多种形式搭建更多平台,让市民参与城市管理,从房前屋后实事做起,从身边的小事做起,真正实现城市共建共治共享。
(三)提升生态环境质量注重“大城市病”治理,持续改善人居环境
牢固树立“绿水青山就是金山银山”的理念,夯实区域联防联控工作基础,聚焦重点领域,打好污染防治攻坚战,推动形成林成片、水相连的绿色生态空间,加快交通治堵,持续提高城市宜居水平。
打好蓝天保卫战。(1)制定实施新一轮大气污染防治行动计划。全面总结治理经验,开展第二次污染源普查,完成细颗粒物来源精细化研究,打好精准治理“组合拳”,推进空气质量持续改善。(2)控制机动车污染排放。机动车保有量控制在610万辆以内,把高排放车治理作为重中之重,将低排放区扩大到全市域,从严查处尾气排放超标车辆,推进柴油载货汽车淘汰升级,大力推广新能源汽车,加强非道路移动机械管控。(3)加强扬尘治理。建成投用施工场界颗粒物在线监测系统,推动施工工地严格落实治理标准。研究制定道路积尘负荷监测技术规范,实施以街乡镇为单元的道路扬尘污染评价考核机制。支持采用生物技术治理农村裸露农田扬尘。(4)减少工业污染。实施环保技改工程和污染源达标排放行动计划,加大对挥发性有机物重点行业企业的监管力度,对重点企业严格排污许可证管理,实现“散乱污”企业动态清零。(5)进一步压减燃煤。大力调整能源结构,以市场化办法增加清洁能源电力供应。继续推进低氮改造,有序推进农村煤改清洁能源,基本实现平原地区“无煤化”。(6)强化环境监管执法。完成环保机构监测监察执法垂直管理体制改革,加强基层执法力量,加大环保警察执法力度,开展环保专项督察,严厉惩处偷排超排行为,将环境违法行为纳入全市公共信用信息平台。认真落实空气重污染应急预案,严格执行烟花爆竹安全管理规定。
打好碧水攻坚战。(1)全面落实四级“河长制”,构建全流域、全过程、全口径的水污染综合防治体系。(2)聚焦污水治理攻坚,加快建设高安屯二期、上庄等再生水厂,推进污水管网、雨污合流管网建设改造,建成区基本实现污水处理设施全覆盖,全市污水处理率提高到93%。(3)推进河道水生态修复,抓好通惠河、新凤河等河道水系生态修复,完成非建成区84条段黑臭水体治理任务,重要水功能区水质达标率达到66.2%、比上年提高5.2个百分点。(4)严格保护饮用水源,加强密云水库水源安全保障建设,加快推进河滨带、库滨带水生态环境综合治理,全部关闭取缔饮用水源保护区内涉水的工业企业。完成269个单位自备井置换和379个老旧小区内部供水管网改造,加大地下水压采回补工作力度。(5)启动水资源税改革试点,实施“两田一园”农业高效节水方案,对乡镇建立精细的水资源管理制度,加强节水型社会建设。
加强突出问题治理。(1)着力提升垃圾治理水平。探索实行差别化垃圾收费和补偿政策,促进源头减量。严格落实生活垃圾分类治理实施意见和三年行动计划,扩大垃圾强制分类实施范围,开展垃圾分类示范片区创建,示范片区覆盖率达到30%。强化垃圾焚烧、污水处理和能源供应等多种市政设施的功能整合和综合设置,逐步培育形成新型市政资源循环利用中心。完善垃圾处理设施布局,加快建设房山循环经济产业园,推进安定垃圾填埋场改造工程,建成运行阿苏卫、通州生活垃圾焚烧厂以及鲁家山、顺义餐厨垃圾处理厂等项目。通过加强统筹,大力提升建筑垃圾资源化处理利用水平。(2)建设土壤环境监测网络,完成全市农用土壤污染详查,推进污染地块风险防控与治理。(3)全面推进背街小巷环境整治提升。积极推进中心城区及通州区背街小巷治理,实施背街小巷环境整治提升设计管理导则,制定背街小巷环境整治提升工作标准,在中心城区和副中心全面推广街巷长制和“小巷管家”,完成核心区615条街巷环境整治任务。(4)完成核心区主次干路电力、通信架空线入地任务,继续推进支路胡同通信架空线入地及规范梳理。注重整治工作与规范重设同步,依法有序规范设置广告牌匾。(5)积极推进“厕所革命”。完成平房区500座公厕和重点景区80座旅游厕所改造升级。
扎实推进大尺度绿色空间建设。(1)推进“一屏、三环、五河、九楔”的市域绿色空间落点落图,加快减建增绿、留白增绿、见缝插绿,不断满足市民亲绿近绿需求。(2)推进城市森林建设,启动新一轮百万亩造林绿化行动计划,强化树种科学配置,突出生态系统修复,全年新增造林绿化面积23万亩。加快推进南中轴森林公园、“三山五园”、城市副中心西部隔离带三个重要绿化板块建设,进一步提升城市森林品质。在“一绿”地区绿化8000亩、建设城市公园10处,在“二绿”地区绿化3000亩、建设郊野公园3处。实施浅山区扩大绿色生态空间三年行动计划,加宽加厚绿色生态屏障,加强浅山区规划保护和违法用地违法建设治理。(3)加快构建环首都森林湿地公园环,全年新增湿地600公顷、恢复湿地1600公顷。(4)统筹考虑生态服务价值,制定生态保护优先绩效评价考核办法,建立生态保护补偿机制,实施生态环境损害赔偿制度,开展绿色发展评价,不断提升生态文明建设水平。
努力缓解交通拥堵。(1)深入实施缓解交通拥堵的阶段性措施,以秩序管理为重点内容,加大重点区域交通整治,努力为市民营造良好出行环境。(2)加快推进轨道交通建设,编制城市轨道交通第三期建设规划,加密重点区域轨道交通,年底前开通8号线三期、四期和6号线西延3段新线,建成亦庄现代有轨电车T1线,轨道交通运营总里程达到630公里以上,市郊铁路里程达到238公里。(3)加快完善城市路网,制定腾退代征道路用地加快建设城市道路三年计划,加快核心区微循环道路建设,城六区建设完成次干路、支路不少于30条,推进京良路西段、青年路北延、古城南路等城市道路建设。(4)加强交通节点建设与优化,完成北苑北枢纽主体机电设备安装,加快推进望京西、苹果园枢纽建设。同步建设地铁8号线瀛海站、郭公庄公交场站等P+R停车设施,力争建成运营马官营等一批立体公交场站,启动疏解一批中心城区省际长途客运站。(5)加快推进城市智能交通系统建设,实施主干道信号灯绿波工程,逐步形成道路绿波带,促进公共交通调度智能化,新开和优化调整公交线路40条以上,进一步提高公交运行效率。(6)开展学校医院周边等重点区域交通秩序整治,规范旅游等专线交通运营秩序,持续改善北京站、北京西站、北京南站交通转换环境。(7)出台本市机动车停车条例,制定全市地面停车规划,因地制宜做好总量布局,完成二环内停车位确认及复划工作,开展地下空间分层出让建设公共停车场试点。深入推进路侧停车管理改革,稳妥推进中心城区和城市副中心路侧停车电子收费。加强公共区域停车管理网格化巡查,提高交通静态管理水平。(8)鼓励共享交通、分时租赁等新业态新技术规范发展,加强共享自行车规范管理,完成60个分时租赁网点建设。制定自行车慢行系统建设规划,加强地铁站点周边与自行车慢行系统衔接,完成900公里自行车道治理,完善步行绿道系统,新增健康绿道100公里,积极引导群众绿色出行。
(四)提升经济发展质量注重创新驱动,加快构建高精尖经济结构
主动引领经济新常态,自觉适应环保新要求,充分发挥首都科技人才优势,向创新驱动要增量,向质量提升要潜力,加快形成推动本市高质量发展的指标体系、政策体系、标准体系、统计体系、绩效评价,推动首都经济在实现高质量发展上不断取得新进展。
高水平建设“三城一区”。(1)进一步提高中关村科学城国际化创新水平。编制好中关村科学城发展提升规划,推进城区有机更新,强化城市创新形象,以重大科技计划和新型研发平台为抓手,推动网络空间安全国家实验室、北京量子信息科学研究院、国家智能网联汽车创新中心等项目落地,实施量子通信、前沿光电产业、智能网联汽车及新材料等领域优化布局,产生一批颠覆性和引领性科技成果。提升国际标准定制能力,积极抢占全球前沿科技创新制高点。(2)用世界眼光、开放思维推进怀柔科学城建设。加快扩区规划编制,深化综合性国家科学中心建设,力争高能同步辐射光源等“十三五”重点项目全部开工建设,推进重大科技基础设施和前沿交叉研究平台开放共享,吸引汇聚全球一流研发机构。搭建市场化配置资源的创新合作平台,完善服务配套和人才引进政策,引导民间资本、社会力量、国际资源积极参与,形成“城业并进”的新格局。(3)下大力气推动未来科学城“打开院墙搞科研”。积极承接智能电网等央企重大项目,打造一批重大共性技术研发创新平台,鼓励入驻央企加大研发投入。积极引入民营研发机构、创新企业、高校等多元创新主体,推动清华先进能源与动力创新基地、光启国际创新基地等项目尽快落地。(4)优化提升北京经济技术开发区。加强与“三城”衔接,统筹大兴、通州等空间资源,与顺义协同发展,提高外资引进和开放发展水平,依托龙头企业、以技术创新为核心、以大工程和大项目为牵引,努力打造新能源汽车、新一代信息技术等千亿级产业集群和中国制造2025示范区。
全面提升创新创业服务能力。(1)发挥中关村改革试验田作用。在促进科技成果转化、加强知识产权保护、推进通关便利化等方面,再研究推出新一批试点政策。落实以增加知识价值为导向的分配政策,对承担国家科技重大攻关任务的科研人员采取更加灵活的薪酬制度。赋予创新团队和领军人才更大的财物支配权、技术路线决策权。落实中关村一区多园统筹协同发展指导意见,加强分园创新发展考核评价,探索引进国际化专业团队参与园区管理,促进各分园均衡协调发展。(2)加快促进科技成果转化。全面加强科技成果转化统筹协调与服务平台建设,着力破解承接创新外溢机制缺乏和能力不足的问题。建立首台(套)重大技术装备保险补偿机制,完善首购、订购管理办法,健全招投标机制,发挥政府采购作用促进科技成果转化。落实财政科研项目和经费管理办法相关配套细则,建立充满活力的科研项目和资金管理机制。(3)加大创新人才培育和引进力度。支持在京高校建设世界一流大学和一流学科,重点支持一批优势学科,巩固提升一批特色学科,鼓励建设一批新兴交叉学科,推动繁荣一批人文社会学科,构建学科共建联盟,培育更多创新型人才。推进中关村人才管理改革试验区建设,构建具有国际竞争力的引才用才机制,在朝阳望京、中关村大街、未来科学城、新首钢试点建设国际人才社区,适时启动新一批试点。发布实施建设世界一流新型研发机构的政策措施,面向全球引进战略性科技领军人才及团队。(4)创造更好创新环境。完善创新服务体系,新增一批国家级“双创”示范基地,加快打造中关村国家科技金融创新中心,办好中关村银行,支持新设民营银行,用好科技创新基金和市级融资担保基金,为实体经济企业特别是中小微企业提供更加便利的融资服务。(5)深入实施知识产权战略。建设中国(北京)知识产权保护中心,加强和改进知识产权管理,鼓励企业加快海外知识产权布局,参与国际标准研究和制定。(6)积极打造区域协同创新共同体。全面推进京津冀全面创新改革试验,挖掘人才引进、跨区域协同监管等政策潜力。支持高校与研发机构建设联合创新平台、协同创新研究院,建立跨区域科技资源服务平台、成果转化对接与技术转移转让绿色通道,推动创新券在京津冀区域的协同互认。
激发文化创新创造活力。(1)全面落实加强全国文化中心建设重点任务清单,编制全国文化中心建设中长期规划,扎实推进“一核一城三带两区”建设任务。(2)推动修订历史文化名城保护条例,研究制定推进老城整体保护实施方案,依法依规做好老城整体保护,精心打磨每个历史文化街区。制定中轴线申遗综合整治规划实施计划,有序实施故宫周边重点文物的腾退修缮,加快推进大高玄殿修缮工程,打造老城复兴标杆。(3)制定“三个文化带”保护建设规划和五年行动计划,明确各领域年度重点任务。抓好万寿寺、延庆寺、八里桥、什刹海、箭扣长城、北法海寺等重要文物保护和修缮工程,推进宛平城及周边地区环境改造提升,开工建设白浮泉、路县故城遗址公园,启动琉璃河西周燕都遗址区搬迁腾退工作。推进香山双清别墅红色遗址群的保护、传承和利用。(4)积极推进公共文化服务体系示范区建设,充分发挥中央文化院团作用,深入实施文化惠民工程,健全公共图书、文化活动、公益演出三大服务配送体系,全面提升公共文化服务效能。加快重大功能性文化设施布局,建成国家大剧院舞美基地,实现环球影城主题公园主体工程开工,推动台湖演艺小镇、中国宋庄艺术小镇等文化功能区建设,鼓励社会力量参与公共文化服务体系建设。(5)推动文化创意产业引领区建设,制定推进文化创意产业创新发展的意见,强化国家文化产业创新实验区引领地位,加快文化创意产业功能区和示范园区建设,落实保护利用老旧厂房拓展文化空间等政策,推动文化经济繁荣发展。(6)支持文化创意企业做大做强,出台文创产业财政资金扶持政策,依托北京文化产权交易中心推进“文创板”建设,加快组建文创银行和设立文化创新发展基金,办好北京国际设计周、北京国际电影节等首都文化品牌活动。(7)落实中国传统工艺振兴计划,加强非物质文化遗产和历史典籍的保护利用,做好国家级非遗代表性传承人抢救性记录工作,开展非遗进校园系列活动。
瞄准国际一流标准提高产业发展水平。(1)加快落实10个高精尖产业发展指导意见,统筹实施财政支持构建高精尖经济结构一揽子措施,以产业效益、产业人口密度、研发投入强度、资源环境约束等指标为导向,精准推动各区发展与资源禀赋相适宜的主导产业。制定实施创新型企业培育壮大三年行动计划,支持优质企业不断发展壮大。支持中关村科技型小微企业加大研发投入,国家高新技术企业力争达到2.2万家。(2)着力发展以先进制造业为代表的实体经济。持续推进新一代信息技术、集成电路、节能环保、人工智能、3D打印、生命科学、轨道装备等领域发展,加快建设北斗产业园区、中航智无人机、桑德新能源智能化等重点项目,推进中芯国际B3、北汽高端新能源汽车项目落地,力争新创建1-2家国家级制造业创新中心,在网络与信息安全、通用航空等领域打造一批中关村军民融合特色园,实施一批“军转民”“民参军”示范项目。(3)做强做大数字经济。着力实施北京大数据行动计划,加快完善数字基础设施,集中优势资源突破大数据核心技术,推动数据资源整合和开放共享,重点在中关村、亦庄等产业集聚区建设一批大数据和云计算创新创业平台。推动互联网、大数据、人工智能与实体经济深度融合,支持传统优势产业数字化、网络化、智能化发展,支持互联网创新企业加快成长。制定北京市分享经济实施意见,积极吸引分享经济总部企业在京发展。(4)不断提升现代服务业发展质量。出台培育发展现代金融服务业的若干意见,大力发展科技金融、文化金融、绿色金融、普惠金融为主体的现代金融产业体系,统筹推进金融街与丽泽商务区一体化发展,完善企业上市联动培育机制,激励企业加快上市,加强多层次金融市场体系建设,持续增强首都金融发展优势。支持海淀区、石景山区深化服务业综合改革试点,加快西部地区转型升级,以国家体育产业示范区、侨梦苑等建设为重点,推进新首钢高端产业综合服务区建设,打造城市复兴新地标。
全面拓展消费升级。(1)着力解决便民消费问题。落实生活性服务业品质提升行动计划,鼓励连锁超市和品牌便利店扩大直营连锁规模,新增100个“一刻钟社区服务圈”,努力为市民提供便捷、舒适服务。(2)培育壮大新兴服务消费。适应市民健康、体育、休闲娱乐等消费升级新需要,鼓励发展健康体检、健康咨询、体育健身等多样化健康服务,推动发展专业、规范护理服务。加快国有体育场馆转型升级,推进冰雪、足球等社会体育场地设施建设,扎实做好2019年男篮世界杯筹办工作,支持2020年世界休闲大会场馆和基础设施建设。(3)丰富文化旅游消费。开展全民阅读活动,推进实体书店与设计、时尚、家居、商业旅游等设施一体化布局,制定支持首都影视繁荣发展的实施办法,扩大惠民文化消费电子券发放规模,谋划布局一批郊区星级酒店和大型旅游商业综合体,构建高品质的旅游产品体系,完善144小时过境免签配套政策。(4)着力促进网络消费。实施“互联网+流通”行动方案,支持大型互联网企业加强线上线下跨界融合发展,促进新零售业态创新,为市民日常生活消费提供更加优质供给。(5)打造国际消费中心城市。全面提升消费质量水平,加快推进王府井大街、西单商圈等传统商圈提质升级,探索新业态模式,创造消费供给,促进品质消费。
精准促进有效投资。(1)优化政府投资结构。集中力量分阶段系统性解决一批涉及长远、民生改善和发展不平衡不充分的重点问题,市政府固定资产投资投向核心区、城市副中心比重均不低于20%。加快完善新城基础设施和公共服务配套。(2)着力发挥重大项目支撑带动作用。建立市区两级重点项目库及配套调度体系,安排市政府重点工程276项、较上年增长20%。(3)优化土地供应。完成1200公顷住宅用地供应,合理扩大共有产权住宅用地供应规模。力争经营性用地上半年完成供地70%以上,加大已供地未开工项目联合督促力度。(4)积极扩大民间投资。进一步扩大民间投资范围,鼓励和引导民间资本进入法律法规未明确禁止准入的行业和领域,任何部门和区政府不得对民间资本单独设置附加条件、歧视性条款和准入门槛。全面梳理“真放”的政策措施,制定放宽社会服务业市场准入具体办法,系统出台重点领域民间投资“最后一公里”细化政策。围绕棚户区改造、城乡结合部建设、工业大院改造和特色小镇建设,推出一批吸引民间投资参与的示范项目,加快建设一批以集体经济组织为主体的在途项目。
(五)提升区域协调发展质量注重全面统筹,打造城市均衡发展新格局
加大对城市发展薄弱区域的发展支持力度,推动城市基础设施和公共服务向农村延伸,逐步形成城市南北均衡发展、城乡共同繁荣的良好局面。
扎实推进城乡结合部改造。(1)完成城乡结合部100个市级挂账重点地区综合整治,加强重大公共安全隐患和治安问题整治。(2)加快推进“一绿”地区城市化建设,全面完成第一批6个乡试点建设任务,加快推进第二、三批12个乡镇(农场)试点任务,抓紧启动第四批改造试点。(3)加强“二绿”地区综合施策治理,扎实推进13个乡镇统筹利用集体产业用地试点,鼓励有条件的地区开展区级统筹用地试点。(4)优化调整城乡结合部地区产业发展结构,结合不同地区资源禀赋、区位条件和功能定位,发展宜绿、宜游、宜农的都市型休闲产业。
积极推进城南地区新发展。(1)制定实施新的城市南部地区发展三年行动计划,带动优质要素资源在南部地区聚集,持续增强城南内生发展动力。(2)聚焦“一轴一带多点”功能和产业空间布局,强化文化、科技创新、国际交往功能建设,加强重点项目、龙头企业、重大活动引进,带动南部地区产业转型升级。(3)实施一批重大提升项目,加快构建北京新机场外围“五纵两横”骨干交通体系,力争建成新机场高速,加快丽泽城市候机楼、房山国际旅游休闲区等项目落地。(4)加强体制机制创新,鼓励城南地区在土地利用制度改革和产业发展政策创新等方面开展先行先试,加大对城市南部地区财政支持力度,市政府固定资产投资投向城南地区比重不低于30%。
大力实施乡村振兴战略。(1)编制北京乡村振兴战略规划。按照产业兴旺、生态宜居、乡风文明、治理有效、生活富裕的总要求,科学把握乡村发展规律,结合北京实际,顺应村情民意,前瞻性、系统性地确定北京乡村建设目标和发展路径。(2)研究建立新型城镇化标准体系。持续推进“五区一镇”国家新型城镇化综合试点工作,不断取得可复制可推广的经验。稳妥推进特色小城镇建设。(3)深入推进农业供给侧结构性改革。坚持质量兴农、绿色兴农,积极推进农业“调转节”,继续调减高耗水作物规模,指导禁养区内经营性畜禽养殖散户有序退出,大力推进休闲农业和乡村旅游提质升级,加强农业科技创新,促进农村三次产业融合发展。(4)推进农村土地和产权制度改革。完成承包经营权确权登记颁证工作,统筹推进集体经营性建设用地入市和征地制度改革,完善农村宅基地规范管理制度,规范引导闲置农宅盘活利用。加强农村集体经济组织规范运营管理,深化集体林权制度和国有林场改革,推进海淀区全国农村集体产权制度改革试点。(5)实施美丽乡村建设三年专项行动计划。全面开展农村环境整治工作,启动郊区道路沿线、旅游区及重点场所周边1000个村庄人居环境整治及美丽乡村建设任务。出台传统村落保护发展指导意见,建立市级传统村落名录,积极探索传统村落保护利用的有效模式,加强重要农业文化遗产保护。(6)加快生态涵养区生态保护和绿色发展。支持平谷、延庆、密云等区创建国家森林城市,支持密云区创建国家卫生城市,抓好国家全域旅游示范区创建工作,加快建设门头沟区京西特色历史文化旅游休闲区。启动实施新一轮山区农民搬迁。(7)增强农村基层文化活力。推进广播电视全覆盖、万场演出下基层等一批惠民工程,加强城乡联建“结对子”,引导城市文化资源向农村地区流动。
(六)提升改革开放发展质量注重重点突破,争当我国建设开放型经济新体制的排头兵
以纪念改革开放40周年为契机,着力加强体制机制创新,统筹用好政府和市场两种手段、国际国内两个市场两种资源,接力探索,接续奋斗,全方位提升首都核心竞争力和国际影响力。
推动供给侧结构性改革取得实质性进展。(1)坚决防控金融风险。履行地方金融监管职责,完善区域金融风险排查机制,运用大数据、云计算等新技术提升金融风险预测预警的精准度和时效性。坚决打击违法违规金融活动,持续加大对互联网金融、交易场所违规经营、非法集资整治力度,建立金融投资类企业风险档案。建立政府举债融资负面清单,严格市区两级政府债务限额管理,严格限定举债程序和资金用途。加快建设北京互联网金融安全示范产业园,构建互联网金融安全产业生态。(2)切实降低企业税费负担。落实好国家减免税政策,推动修订行政事业性收费管理条例,贯彻落实残疾人就业保障金减免政策,多措并举降低企业经营成本。(3)推动国有资本做强做优做大。积极推进集团层面股权多元化、分层分类混合所有制改革,加大国有企业横向联合、纵向整合和专业化重组力度,积极推进具备条件的一级企业实现整体上市或主业上市,规范有序推进员工持股试点。推动国有资产监管加快由管企业为主向管资本为主转变,授予企业完整的经营自主权。(4)深化医药卫生体制改革。积极稳妥推进公立医院改革,健全现代医院管理制度,大力推进分级诊疗制度建设,每个区至少建设一个紧密型医疗联合体,做实家庭医生签约服务,着力提高基层诊疗服务水平。分类推进市属国企办医剥离,大力推进社会办医健康发展。规范调整第二批医疗服务价格,深入推进药品领域改革和京津冀医用耗材联合采购。(5)落实好去产能年度任务。完成化解煤炭产能150万吨,支持首钢集团公司积极化解外埠钢铁过剩产能。
持续加力营商环境改革。(1)牢固树立“服务就是生产力、也是国际竞争力”的发展意识,抓好率先行动改革优化营商环境实施方案各项措施任务落实,加强跟踪督查和效能评估,落实公平竞争审查制度,建立企业服务标准体系,推进办事指南标准化场景化,完善政务公开惠民便民地图,健全与企业沟通的长效机制,及时跟踪企业需求,贴心贴身做好服务。(2)研究制定更好发挥企业家作用意见的落实细则,推动形成一批具有一流质量标准和品牌价值的样板企业,健全企业家参与涉企政策制定机制,营造尊重、激励和保护企业家干事创业的社会氛围。(3)在北京经济技术开发区率先实行企业投资项目承诺制,落实企业投资自主权和主体责任。推进市级企业投资项目审批权限协同下放,实现90%以上的企业投资项目、100%的备案项目审批权限下放到各区。(4)深化“多证合一”改革,积极探索试点“证照分离”改革和工商登记“全城通办”,扩大工商登记全程电子化适用范围。落实税务登记跨区迁移管理办法,20个工作日内完成跨区迁移事项。继续深入清理“奇葩证明”。(5)实施加快科技创新构建高精尖经济结构用地政策的意见,研究制定企业自持自建办公用房用地相关政策,改革市级以上开发区产业供地方式,推行产业用地弹性年期出让和土地年租制,推广北京经济技术开发区工业用地循环利用试点。(6)健全公共信用信息服务平台,完善守信联合激励和失信联合惩戒制度,推动形成“一处失信、处处受限”的失信惩戒长效机制。
纵深推进服务业扩大开放。(1)组织开展服务业扩大开放综合试点三周年评估,形成可复制可推广的经验,全面完成两轮试点任务。比照自贸区最新优惠政策,大胆尝试、精准设计、拉出清单,积极争取更大力度的服务业开放政策,形成立体化可视化的改革成效。(2)制定扩大金融业对外开放的具体措施,支持国际金融机构在京新设外商独资或合资金融机构,鼓励在京金融机构通过银团贷款、合资设立投资基金等模式,建设“一带一路”综合金融服务平台。(3)制定国际化服务环境和服务能力提升计划,实施本市关于扩大对外开放促进外资增长的意见,积极对标国际投资贸易通行规则,对外商投资全面实施准入前国民待遇加负面清单管理模式,更加有效地扩大利用外资。(4)扎实推进服务贸易竞争力提升工程,加快建设一批服务贸易示范基地,促进服务贸易平稳较快增长。引导企业向“双自主”发展,积极培育外贸竞争新优势。(5)深度融入“一带一路”建设,制定北京“一带一路”三年行动计划,在重点国家、重要节点城市加强双向投资促进平台建设,加快推进国际产能和装备制造合作,促进本市境外投资企业规范健康发展。加强国际交往重要设施和能力建设,全力做好国家重大主场外交活动服务保障工作。
各位代表,2018年任务更加艰巨而繁重,我们要认真学习贯彻党的十九大精神,以习近平新时代中国特色社会主义思想为指引,切实增强“四个意识”,在中共北京市委的直接领导下,自觉接受人民代表大会指导监督,积极听取人民政协意见建议,锐意进取,埋头苦干,为建设国际一流的和谐宜居之都而努力奋斗。
