京廣電發〔2021〕17號
各相關機構:
為推動國有廣播電視節目製作企業把社會效益放在首位、實現社會效益和經濟效益相統一,促進廣播電視網路視聽高品質發展,根據中宣部、國家廣播電視總局的通知精神,北京市廣播電視局制定了《北京市國有廣播電視節目製作企業社會效益評價考核實施方案》,經2021年第2次局長辦公會審議通過,現印發給你們,請結合實際認真貫徹實施。
特此通知。
北京市廣播電視局
2021年2月9日
北京市國有廣播電視節目製作企業社會效益評價考核實施方案
為加強北京市國有廣播電視節目製作企業社會效益評價考核,推動國有廣播電視節目製作企業把社會效益放在首位、實現社會效益和經濟效益相統一,促進廣播電視網路視聽高品質發展,根據中宣部、國家廣播電視總局《關於印發〈國有影視企業社會效益評價考核試行辦法〉的通知》(廣電發〔2019〕107號)和國家廣播電視總局辦公廳《關於切實做好國有廣播電視節目製作企業社會效益評價考核工作的通知》(廣電辦發〔2020〕47號)的要求,結合我市實際,制定本實施方案。
一、指導思想
開展國有廣播電視節目製作企業社會效益評價考核,要以習近平新時代中國特色社會主義思想和黨的十九大、十九屆二中、三中、四中、五中全會精神為指導,堅持正確的政治方向、輿論導向、價值取向,堅持以人民為中心,大力弘揚社會主義核心價值觀。遵循社會主義市場經濟規律,遵循廣播電視網路視聽産品生産傳播規律,符合社會主義精神文明建設要求,推動國有廣播電視節目製作的使命任務;要建立健全社會效益放在首位、社會效益與經濟效益相統一的體制機制,堅持與時代同步伐、以人民為中心、以精品奉獻人民、用明德引領風尚,堅持思想精深、藝術精湛、製作精良相統一,推動多出思想性、藝術性、觀賞性相統一的優秀作品,更好地滿足人民精神文化生活新期待,為實現“兩個一百年”奮鬥目標和中華民族偉大復興中國夢提供強大的價值引導力、文化凝聚力、精神推動力。
二、組織領導
北京市國有廣播電視節目製作企業社會效益評價考核工作,在北京市文化改革和發展工作領導小組辦公室的領導下,成立北京市國有廣播電視節目製作企業社會效益評價考核工作領導小組。
組長:市廣電局黨組書記、局長
副組長:市廣電局各分管業務工作的副局長
辦公室及成員單位:評價考核工作領導小組辦公室設在市廣電局傳媒機構管理處,宣傳管理處、電視劇管理處、網路視聽節目管理處、人事處等相關處室為領導小組辦公室成員單位。
三、評價考核範圍和考核主體
北京市國有廣播電視節目製作企業社會效益評價考核對象適用於註冊地在北京,且依法取得廣播電視節目製作經營許可資質的國有和國有控股企業。
北京市國有廣播電視節目製作企業社會效益評價考核主體是國有廣播電視節目製作企業的主管主辦單位(主管單位與主辦單位不是同一家的,可由主辦單位實施評價考核並報主管單位批准)。
四、評價考核內容和等級評定
國有廣播電視節目製作企業社會效益評價考核,主要考核政治方向和導向、作品創作生産、受眾反應和社會影響、內部制度和隊伍建設等方面內容。
政治方向和導向主要考核國有廣播電視節目製作企業堅持黨的領導,貫徹黨的路線方針政策,履行黨的宣傳思想工作職責使命的情況;創作生産中堅持正確導向的情況;遵守國家法律法規和有關政策規定的情況。
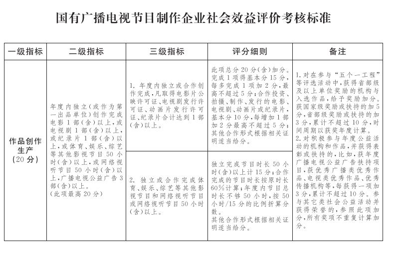
作品創作生産主要考核國有廣播電視節目製作企業創作生産作品的數量和品質。在重視數量考核的同時,要把品質考核放在更加重要的位置,使之在考評中佔有更大的比重。
受眾反應和社會影響主要考核國有廣播電視節目製作企業創作生産作品的受眾滿意度和輿論反應情況,專家評價和文藝評論的情況,獲得政府獎項的情況,國外傳播的情況,以及企業從事社會公益、履行社會責任的情況等。
內部制度和隊伍建設主要考核國有廣播電視節目製作企業堅持黨委領導與企業法人治理結構相結合,落實社會效益第一的經營理念的情況,企業黨建及發揮作用的情況,有文化特色的現代企業制度建立健全情況,內部編輯委員會、藝術委員會等專門機構和內容把關、導向管理相應制度的建設情況,探索建立企業社會責任報告制度的情況,企業隊伍整體建設情況等。
國有廣播電視節目製作企業必須堅持正確的政治方向和導向,遵守國家各項法律、法規和相關規定。在堅持正確的政治方向和導向的前提下,對國有廣播電視節目製作企業社會效益實行百分制評分考核。其中,作品創作生産20分,受眾反應和社會影響60分、內部制度和隊伍建設20分(具體評分標準見附件)。
根據評分情況,國有廣播電視節目製作企業的社會效益評價考核結果分為優秀、良好、合格和不合格四個等次,90分(含)以上為優秀等次;75分(含)至90分為良好等次;60分(含)至75分為合格等次;60分以下為不合格等次。
對於政治方向和導向出現問題,或者嚴重違反國家法律、法規和相關規定的國有廣播電視節目製作企業,社會效益評價考核直接確定為不合格,主管主辦單位應當予以通報批評,並追究企業負責人責任。同時,國有廣播電視節目製作企業主管部門,應當依法依規予以處罰。
五、實施步驟及方法
國有廣播電視節目製作企業社會效益評價考核工作分為組織籌備、企業自評、審核復評和結果反饋四個環節,每年開展一次,第一季度完成上一年度評價考核工作。
(一)組織籌備(12月)
組織召開全市國有和國有控股影視企業及企業主管主辦單位負責人會議,學習傳達上級有關國有廣播電視節目製作企業社會效益評價考核工作的新精神新要求,根據《國有廣播電視節目製作企業社會效益評價考核試行辦法》,安排部署年度評價考核具體工作。
(二)企業自評(1一2月)
參評國有廣播電視節目製作企業根據評價考核標準確定的具體要求,如實自評企業社會效益實際情況,並於1月25日前向考核實施單位提交自評結果及相應的支撐材料。
(三)審核復評(2月)
考核實施單位(指前述國有廣播電視節目製作企業的主管主辦單位)以書面審核與實地考核相結合的形式,對影視企業提交的自評結果的真實性、完整性、規範性等進行審核復評,給出相應評價意見。
(四)結果反饋(3月)
考核實施單位應在2月底前,將審核復評結果和評價意見反饋給考核對象,並將加蓋單位公章的評價考核結果報市廣電局備案,3月中旬市廣電局將全市評價考核結果匯總後報國家廣播電視總局備案。在市委宣傳部領導下,市廣電局會同市人力資源和社會保障局、市國有文化企業出資人等機構,負責對評價考核工作的指導和監督。
六、評價考核結果的使用
對國有廣播電視節目製作企業負責人績效薪酬和企業工資總額的制定,應參考社會效益評價考核結果,且考核佔比權重不低於50%。
對社會效益評價考核為不合格等次的國有廣播電視節目製作企業,主管主辦單位對企業負責人予以誡勉談話,並限期整改,取消當年度該企業各類評獎推優活動的評選資格。對政治方向和導向出現問題,或者嚴重違反國家法律、法規和相關規定的國有廣播電視節目製作企業,主管主辦單位予以通報批評,並追究企業負責人責任。
對社會效益評價考核為優秀等次的國有廣播電視節目製作企業,主管主辦單位對企業在參加年度各項評比表彰和各種獎勵扶持中予以優先考慮,連續三年考核優秀的,相關管理部門在評獎推優、項目申請等方面予以適當傾斜支援。
七、其他
根據中宣部、國家廣播電視總局的要求,北京市廣播電視局擬選擇部分具有代表性的民營廣播電視節目製作企業,探索開展民菅影視企業社會效益評價工作,相關考核標準,參照本方案執行。
本方案自2021年3月7日起施行。
附件:1.國有廣播電視節目製作企業社會效益評價考核標準
2.國有廣播電視節目製作企業社會效益評價考核表
附件1



附件2




