京商秩字〔2019〕8號
各相關單位:
現將《北京市提高商業服務業服務品質提升“北京服務”品質三年行動計劃》印發給你們,請結合工作實際,認真貫徹落實。
特此通知。
北京市商務局
中國共産黨北京市委員會宣傳部
北京市經濟和資訊化局
北京市民政局
北京市人力資源和社會保障局
北京市市場監督管理局
北京市人民政府外事辦公室
北京市智慧財産權局
北京市郵政管理局
中國國際貿易促進委員會
北京市分會
2019年4月16日
(聯繫人:市商務局 王勇;聯繫電話:55579321)
北京市提高商業服務業服務品質提升“北京服務”品質三年行動計劃
提高商業服務業服務品質是提升“北京服務”品質的重要內容,是促進消費增長的有力支撐,是品質強國首善之區建設的必然要求。為進一步提升我市商業服務業服務品質,打造“北京服務”品牌,提升首都城市品質,按照市領導指示精神,依據《北京市人民政府關於貫徹國務院品質發展綱要(2011-2020年)的實施意見》、《中共北京市委 北京市人民政府關於開展品質提升行動的實施意見》、《北京市“十三五”時期商業服務業發展規劃》等文件,結合商務領域實際,制定本行動計劃。
一、指導思想
深入學習貫徹黨的十九大精神,堅持以習近平新時代中國特色社會主義思想為指導,以習近平總書記視察北京重要講話精神為根本遵循,緊緊圍繞北京“四個中心”功能建設,全面落實品質強國戰略和優化營商環境行動計劃,以提高發展品質和效益為中心,以制定服務品質標準規範為支撐,以完善服務品質評價體系為保障,以開展服務品質提升活動為抓手,堅持問題導向和首善標準,堅持政府引導與市場主導相結合,促進我市商業服務業服務品質和水準不斷提高,為提高首都“四個服務”水準,高品質辦好“冬奧會”和“冬殘奧會”,建設國際一流的和諧宜居之都做出積極貢獻。
二、工作目標
通過實施本行動計劃,用3年左右時間,建設符合國際慣例、具有首都特色、與城市功能定位相適應的商業服務業服務品質體系,逐步形成提升商業服務品質的長效機制,使全市商業服務業服務品質標準規範進一步完善,商業服務品質和誠信經營意識明顯提升,服務經營環境明顯改善,高端服務供給和優質服務品牌豐富多樣,群眾滿意度明顯上升,更好滿足首都人民日益增長的美好生活需求。
三、重點任務
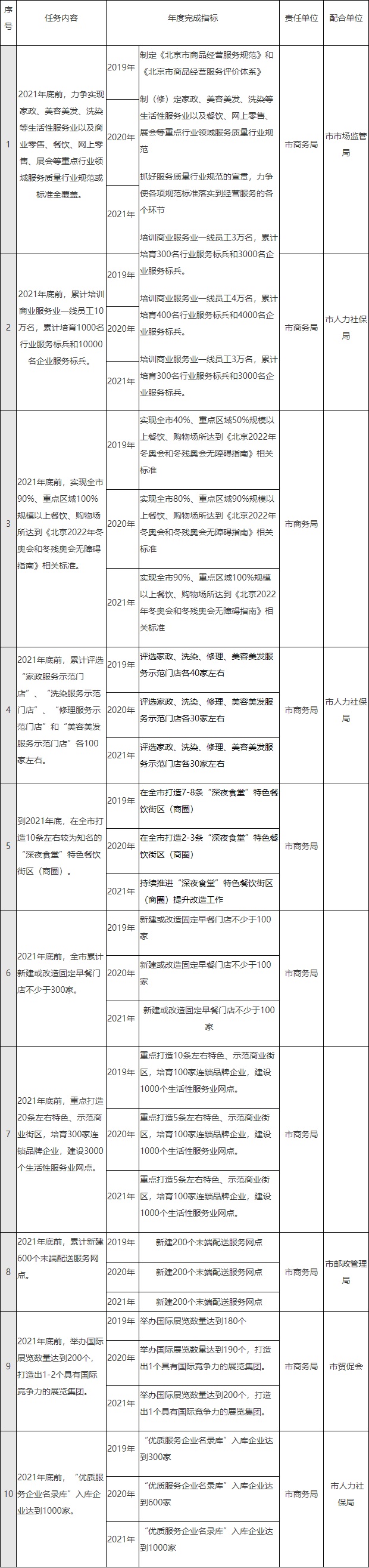
(一)提升服務品質標準化水準。對標國際,學習借鑒香港等世界先進城市服務品質標準,聚焦服務流程、服務時效、服務人員技能等方向,指導支援行業協會、重點企業、行業標準研究機構開展服務標準化基礎性研究和服務品質行業規範或標準的梳理、制(修)訂工作。鼓勵行業協會公佈本行業相關服務標準清單,指導企業完善服務標準,鼓勵行業內企業開展企業服務標準自我聲明公開,引導創建以市場為主導的行業、企業自律體系。抓好服務品質標準化工作的宣貫,2021年底前,力爭實現家政、美容美發、洗染等生活性服務業以及商業零售、餐飲、網上零售、展會等重點行業領域服務品質行業規範或標準全覆蓋。
(責任單位:市商務局,配合單位:市市場監管局)
(二)加強服務人才培養和技能培訓。完善政府、協會、企業多方參與的多層次培訓體系,進一步豐富規範培訓內容,創新培訓方式,健全商業服務企業從業人員服務品質和崗位技能培訓機制。組織開展生活性服務業崗位技能素質提升、養老護理員、巾幗家政、雙語(英語、手語)交流能力等專項培訓活動。持續舉辦全市商業服務業服務技能大賽,帶動行業協會和商業企業廣泛開展崗位培訓、崗位練兵活動,提高從業人員的職業素養和服務能力。支援行業協會、商業企業開展具有行業影響力的優秀人才“獎、樹、評”活動,培育行業和企業服務標兵。2021年底前,累計培訓商業服務業一線員工10萬名,累計培育1000名行業服務標兵和10000名企業服務標兵。
(責任單位:市商務局、市人力社保局)
(三)著力培育優質服務品牌。持續開展品質標桿引領和品牌創建活動,引導商業企業制定品牌發展戰略,實施標準化管理,帶動服務水準和品質提升。有序推進商業服務業擴大開放,吸引更多外資知名企業進入北京,發揮知名企業在品牌、管理、服務等方面的優勢,帶動行業整體水準提升,滿足市民多元化消費需求。支援商業服務業企業參與“中國品牌日”等系列宣傳活動,提升商業服務業品牌的知名度和美譽度。鼓勵支援行業協會、權威機構發佈重點商業品牌、優質服務商店等各類榜單,建立重點行業領域“優質服務企業名錄庫”,樹立一批管理先進、服務精良、消費者認可的服務品牌。2021年底前,“優質服務企業名錄庫”入庫企業達到1000家。
(責任單位:市商務局、市市場監管局)
(四)進一步優化大型商場(超市)消費環境。督促指導大型商場(超市)貫徹《北京市大型商場超市購物環境規範(試行)》,落實商品陳列、燈光照明、背景音樂、語言文字和導向標識、員工行為禮儀、總服務台、試衣間等軟硬體規範要求,提高消費者購物的便利和舒適程度。支援大型商場(超市)開展“廁所革命”,按照乾淨衛生、綠色節能、環境舒適的標準,提升經營場所公共衛生間的環境衛生水準。指導督促大型商場(超市)落實安全生産企業主體責任,不斷規範安全出口、指示標誌、疏散通道、無購物出口、中英文雙語應急廣播等軟硬體設置,確保營業場所的消防安全。貫徹落實國家和北京市無障礙設施建設和管理要求,繼續推動全市規模以上購物場所對尚未達標的無障礙設施進行建設和改造。2021年底前,實現全市90%、重點區域100%規模以上餐飲、購物場所達到《北京2022年冬奧會和冬殘奧會無障礙指南》相關標準。
(責任單位:市商務局)
(五)規範提升家政服務水準。督促家政服務企業認真貫徹執行家政服務行業相關法律法規和標準規範。指導家政服務企業使用家政服務合同示範文本,嚴格按照合同約定對家政人員的服務品質進行跟蹤回訪,並建立與服務品質掛鉤的薪酬管理制度。支援家政服務人員的基礎性培訓,指導家政服務企業組織開展專業培訓,提高從業人員和師資隊伍的整體素質和技能水準。鼓勵和支援家政服務企業與外埠輸出基地合作辦學,開展技能培訓,提高家政服務從業人員職業素質和技能水準。支援家政服務企業不斷豐富服務內容,增加服務供給,提升服務附加值,增強市場競爭力。支援行業協會開展家政服務企業星級評定工作。2021年底前,累計評選100家左右“北京家政服務示範門店”。
(責任單位:市商務局,配合單位:市市場監管局、市人力社保局)
(六)促進餐飲行業服務水準提升。按照規範化、連鎖化、便利化、品牌化、特色化、智慧化的發展方向,支援品牌餐飲企業大力發展連鎖經營,積極開展綠色餐飲和陽光餐飲,鼓勵品牌和連鎖企業提供老年餐、學生餐等服務,更好地滿足市民餐飲需求。培育“深夜食堂”,到2021年底,在全市打造10條左右較為知名的“深夜食堂”特色餐飲街區(商圈),提升市民夜間餐飲消費便利度。指導行業協會繼續加大《北京市餐飲業經營規範(試行)》的宣貫,進一步引導餐飲業加快轉型升級,促進首都餐飲業品質提升。研究出臺《關於進一步促進便民早餐網點發展的若干措施》,支援品牌和連鎖企業採取早餐固定門店為主、便利店搭載早餐服務為輔、其他形式為補充的模式,進一步完善全市便民早餐服務體系。2021年底前,全市累計新建或改造固定早餐門店不少於300家。
(責任單位:市商務局)
(七)提高洗染業發展水準。督促洗染企業貫徹執行洗染行業相關法律法規和標準規範,鼓勵企業利用技術革新、文化進步和産品品質來提高經營能力和服務水準。支援洗染從業人員的基礎性培訓,指導行業協會和企業組織開展專業培訓,提高從業人員的技能水準和職業素質,提升行業服務品質。支援洗染企業不斷豐富服務內容,增加服務供給,提升服務附加值,增強市場競爭力。指導行業協會開展洗染企業等級劃分與評定工作。2021年底前,累計評選100家左右“洗染服務示範門店”。
(責任單位:市商務局,配合單位:市市場監管局、市人力社保局)
(八)提升修理行業整體服務水準。督促引導修理服務企業貫徹執行家電維修服務行業相關法律法規、標準規範。指導家電服務企業使用維修服務合同示範文本和規範工單,督促行業實行“到府服務證”動態化管理,嚴格實行維修服務價格明碼標價規定。支援行業企業組織開展高危作業、高處作業、電工作業等專業培訓,提高從業人員整體素質和技能水準。鼓勵社區商業綜合體、連鎖便利店搭載各項便民維修服務。支援行業協會開展維修服務企業等級評定工作,支援修理行業網際網路平臺建設。2021年底前,累計評選100家左右“修理服務示範門店”。
(責任單位:市商務局,配合單位:市市場監管局、市人社局)
(九)推進美容美發行業健康發展。督促美容美發企業貫徹執行美容美發行業相關法律法規和標準規範。引導企業以服務為本,理順基本服務項目與客戶、行業發展與企業經營、企業經營與員工隊伍建設的關係,持續提升服務品質和水準。大力提倡工匠精神,動員社會各方面資源,保障行業人力資源,全面提升行業整體素質和消費服務環境。支援行業協會開展美容美發店等級評定。2021年底前,累計評選100家左右“美容美發服務示範門店”。
(責任單位:市商務局,配合單位:市市場監管局、市人力社保局)
(十)提高社區商業服務水準。合理規劃佈局生活性服務業設施,督促指導各區加緊編制和落實生活性服務業設施規劃。支援便民商業服務綜合體和社區商業E中心建設,建立完善社區商業服務業從業人員資格認定和持證上崗制度,提升便民服務綜合體各業態整體服務品質。2021年底前,力爭實現城六區和城市副中心平均每個街道1個便民商業服務綜合體。鼓勵發展“網際網路+生活性服務業”新模式,加快建設生活服務設施電子地圖,創新便民商業服務模式。進一步擴大“一刻鐘社區服務圈”覆蓋面,豐富服務內容,不斷提高“一刻鐘社區服務圈”建設水準。將服務品質納入生活性服務業街區創建內容,推動服務業示範街區提升整體服務品質。引導社區商業服務網點結合實際設置個性化服務項目和服務內容,滿足社區居民的多樣化消費需求,進一步便利居民生活,提高群眾滿意度。2021年底前,重點打造20條左右特色、示範商業街區,培育300家生活性服務業連鎖品牌企業,建設提升3000個生活性服務業網點。基本便民商業服務功能在城市社區實現全覆蓋。
(責任單位:市商務局、市民政局)
(十一)提升電子商務與快遞物流服務水準。鼓勵傳統物流園區與電子商務等企業對接合作,實現資源共用和高效利用,進一步提升倉儲、運輸、配送、資訊等綜合管理和服務水準。完善市內快遞配送服務設施,在服務需求集中區域合理規劃建設區域分撥中心和快遞末端綜合服務場所。鼓勵快遞企業開展聯收聯投服務合作,發展共同配送模式,提高投遞效率。引導電子商務、物流和快遞等平臺型企業健全平臺服務協議、交易規則和信用評價制度,保護消費者權益。鼓勵電子商務、快遞物流等企業與連鎖超市、便利店、物業開展合作,支援在社區、高等院校、商務中心、地鐵站周邊等末端節點佈局設置智慧快件箱,提供集約化配送、網訂店取等多樣化、個性化服務。2021年底前,累計新建600個左右末端配送服務網點。
(責任單位:市商務局、市郵政管理局、市市場監管局)
(十二)提升展會服務水準。完善會展業跨部門、跨行業的市級統籌協調機制,加強北京展覽業發展戰略、規劃、政策、標準等制訂和實施。鼓勵支援大型骨幹展覽企業通過收購、兼併、控股、聯合等形式組建國際展覽集團,提升組展辦展和組織國際活動的能力水準。鼓勵支援提升現有展會,引進國際國內品牌展會,開展國際項目認證,提高資訊化能力,推進會展業品牌化、國際化、資訊化發展。發揮行業協會組織作用,引導企業依法經營、誠信辦展、規範服務,提高行業自律水準。2021年底前,舉辦國際展覽數量達到200個,打造出1-2個具有國際競爭力的展覽集團。
(責任單位:市商務局、市貿促會)
(十三)提升老字號服務品牌影響力。貫徹落實《關於推動北京老字號傳承發展的若干意見》,鼓勵老字號企業傳承創新發展,繼續在文化傳承、品牌保護、模式創新等多個方面,支援老字號企業,不斷提高老字號産品和服務品質,提高老字號發展水準。引導老字號企業強化品質安全意識,應用標準化品質管理和服務管理體系,增強服務能力、提升服務水準。支援老字號與文化創意等時尚元素結合,開發特色服務,豐富服務內容。深入挖掘老字號品牌的優秀傳統服務理念和文化特色,鼓勵老字號企業傳承、提升服務技能和水準,打造一批歷史文化氣息濃、服務意識水準高、品質安全有保障的老字號門店,使老字號服務成為服務品質和古都文化的“金名片”。五年內,認定100名老字號工匠,經營規模超過10億元的老字號企業達到20家。
(責任單位:市商務局)
(十四)打響商圈(商街)服務品牌。加大對全市重點商圈改造升級力度,支援符合首都功能定位的商圈(商街)提質增效,率先啟動公主墳、回(龍觀)天(通苑)2個商圈改造提升,全面啟動王府井、前門大柵欄2條高品位步行街建設。推動商圈(商街)內商業企業結合自身特點和企業發展戰略,完善母嬰室、公共服務外語標識等軟硬體服務設施和功能,開展差異化特色服務,拓展服務體驗方式,開拓和創新服務亮點,促進商圈(商街)整體服務品牌提升。2021年底前,每區均至少形成一個具有區域特點的高品質商圈。
(責任單位:市商務局,配合單位:市政府外辦)
四、保障措施
(十五)加強組織領導。建立全市商業服務業服務品質提升工作部門聯席會議機制,按照市領導要求和工作實際需要組織召開聯席會議,研究破解提升服務品質過程中遇到的重點難點問題,統籌推進各項工作任務。各相關部門要切實強化對服務品質提升工作的組織領導和責任落實,加強溝通協作,形成工作合力。
(責任單位:市商務局,配合單位:市相關部門)
(十六)加強服務品質監測與評價。進一步加強以消費者滿意度及客觀服務品質實現能力為主要內容的服務品質指標體系研究,建立健全重點商業服務業服務品質指標評價體系。開展重點行業領域服務品質第三方評估,推動將部分行業服務品質測評結果納入區政府品質工作考核,客觀評價商業服務業服務品質提升工作成效。加強部門之間資訊和數據共用,利用大數據分析研究商業服務業服務品質提升趨勢,為相關決策提供支撐。
(責任單位:市商務局、市市場監管局)
(十七)加強優質服務品牌宣傳推廣。充分發揮新聞宣傳作用,通過電視臺、網路、紙媒等多種渠道,加大對優質服務企業和服務標兵的宣傳力度,在社會和行業發展中營造模範引領、創先爭優的良好氛圍。組織開展優質服務宣貫推廣活動,集中宣貫服務品質規範標準,加強行業交流和典型經驗推廣,宣傳服務品質提升成效,提高全社會責任、誠信、品質意識。
(責任單位:市商務局、市委宣傳部)
(十八)加強行業誠信體系建設。持續推進商業服務業領域誠信計量制度建設,強化服務業經營者責任意識,倡導誠信計量惠民。加快制定本市落實國家發改委、商務部等多部門聯合簽署的國內貿易流通、家政服務、電子商務等領域嚴重違法失信聯合懲戒合作備忘錄的實施意見,對嚴重失信企業依法依規採取行政性約束或聯合懲戒措施。持續開展品質月、3.15國際消費者權益日、誠信興商暨信用消費等主題宣傳活動,提高經營者誠實守信意識和信用管理能力,營造良好的商務誠信環境。
(責任單位:市商務局、市市場監管局、市經濟和資訊化局)
(十九)營造公平競爭的市場秩序。加大對老字號、商標品牌的保護力度,嚴厲打擊侵犯智慧財産權等不正當競爭行為,創造公開公平的消費市場環境。集中開展重點領域、重點區域的專項檢查整治,嚴厲打擊虛假宣傳、價格欺詐、侵害消費者個人資訊安全等違法違規行為,規範市場經營秩序。加強商業零售企業促銷監管,強化重要節日、重點時期促銷活動檢查,確保誠信、文明、安全促銷。加強單用途商業預付卡的備案管理,加大預付卡執法檢查和行政處罰力度,督促發卡企業規範服務、誠信經營、合規發卡。
(責任單位:市商務局、市市場監管局、市智慧財産權局)
(二十)強化服務品質監督管理。推動商業服務業服務品質治理模式創新,積極構建“市場主體自治、行業自律、社會監督、政府監管”的品質共治格局。強化對商業企業服務品質的監督管理,在國家法定節假日、國家和全市重大活動、商務領域大型促銷活動中,加強對商業企業服務品質的檢查指導力度,督促企業切實履行服務品質主體責任,保證高標準服務供給。指導行業協會加強行業自律,定期開展行業服務品質明察暗訪,及時發現問題並督促整改。
(責任單位:市商務局、市市場監管局)
(二十一)完善消費者權益保護機制。推動企業進一步發揮保護消費者權益的主體責任,有效化解消費糾紛。鼓勵行業協會、商業企業建立消費糾紛快速解決機制,發揮行業自律和骨幹企業示範&&作用,營造保護消費者權益的良好社會氛圍。鼓勵社會公眾參與服務品質和誠信經營監督。
(責任單位:市商務局,配合單位:市級相關部門)
附件:年度任務清單(2019年—2021年)


