順政辦發〔2018〕11號
各鎮人民政府,地區和街道辦事處,區政府各委、辦、局,各區屬機構:
《順義區2018年老舊小區綜合整治工作實施方案》已經2018年8月8日第69次區政府常務會議討論通過,現印發給你們,請結合各自實際,認真貫徹執行。
北京市順義區人民政府辦公室
2018年8月13日
順義區2018年老舊小區綜合整治工作實施方案
為深入推進老舊小區綜合整治工作,疏解非首都功能,提升城市治理水準,改善城市人居環境,加快建設國際一流的和諧宜居之都,依據《北京市人民政府辦公廳關於印發〈老舊小區綜合整治工作方案(2018—2020年)〉的通知》(京政辦發〔2018〕6號)文件,結合我區實際,特製定本實施方案。
一、指導思想和工作目標
以習近平新時代中國特色社會主義思想為指引,認真貫徹習近平總書記兩次視察北京重要講話和關於北京工作的一系列重要指示,以新版城市總體規劃為依據,堅持以人民為中心,切實解決好人民最關心、最迫切、最現實的問題,加大疏解整治促提升工作力度,不斷完善老舊小區各類配套設施建設水準,創新機制,優化功能,補齊短板,提升環境,著力改善群眾的居住環境和居住條件,切實提高城市精細化管理水準,努力實現精治、共治、法治。
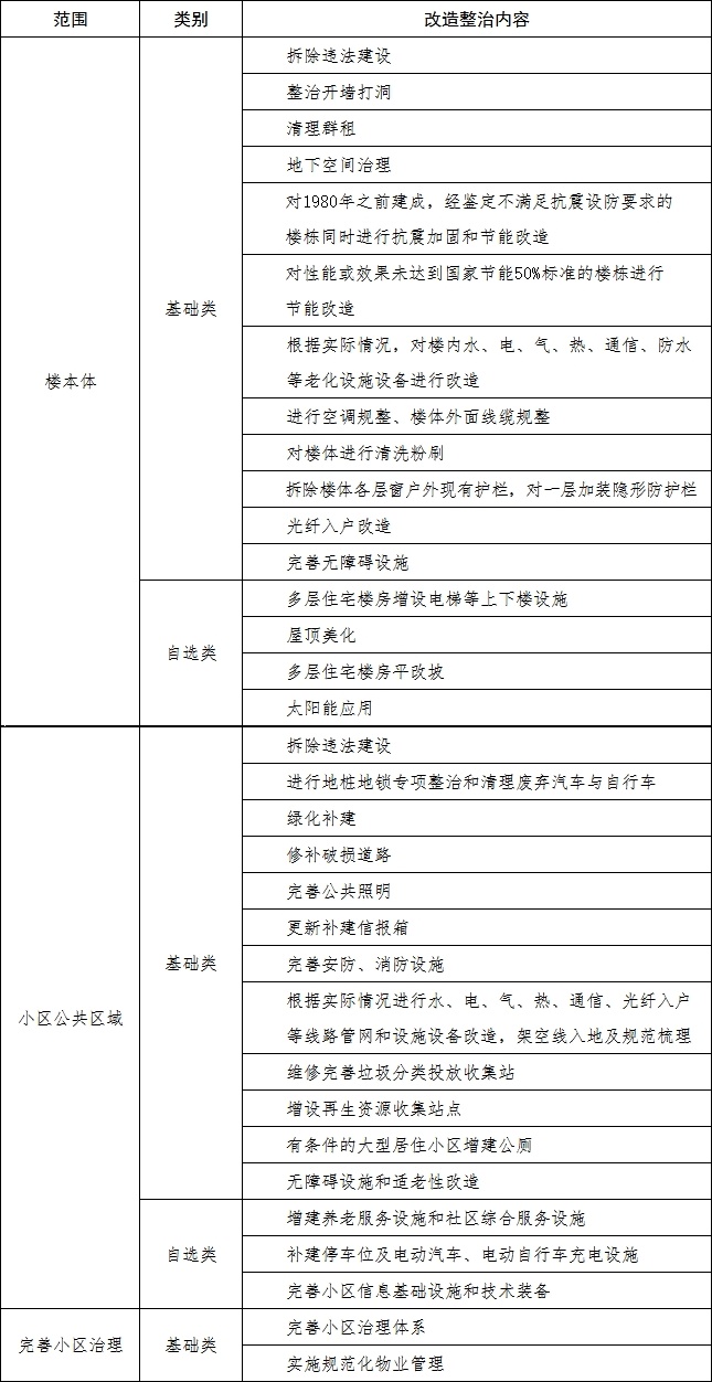
二、整治範圍和內容
(一)整治範圍
優先實施1990年以前建成、尚未完成抗震節能改造的小區,1990年以後建成、住宅樓房未達到50%建築節能設計標準的小區,以及“十二五”期間已完成抗震節能改造,但基礎設施、基本功能仍存在不足,或物業管理不完善的小區。
2018—2020年,全區計劃改造21個老舊小區,總建築面積187萬平方米,448棟、18398戶。2018年重點實施10個項目,約105萬平方米老舊小區綜合整治工作,9224戶居民直接受益。具體包括:光明街道裕龍花園一區、裕龍花園二區、裕龍花園老三區,空港街道裕祥花園一區、裕祥花園二區、萬科城市花園一區、萬科城市花園二區、藍星花園小區、雙豐街道馬坡花園一區和楊鎮雙陽南區。
(二)整治內容
按照“六治七補三規範”相關要求,整治內容包括房屋建築本體改造、小區公共區域整治和完善小區治理,具體整治內容包括基礎類和自選類。基礎類是必須改造的整治內容,自選類是在已實施基礎類改造整治的前提下,根據居民意願確定的改造內容。
三、工作任務
(一)確定整治計劃
相關部門共同配合,對全區老舊小區開展摸底調查,根據各小區的建成年代、節能標準、是否存在安全隱患、破損程度等,確定2018年綜合整治計劃。
主責單位:區住房城鄉建設委
配合單位:區財政局、區發展改革委、區城市管理委、市規劃國土委順義分局,各鎮政府、街道辦事處
完成時限:2018年7月31日
(二)確定投資主體
確定符合條件的企業作為2018年綜合整治工作投資主體,負責資金籌措、前期準備、統籌組織等工作。
主責單位:區住房城鄉建設委
配合單位:區財政局、區城市管理委、市規劃國土委順義分局、區發展改革委、區園林綠化局、區政府法制辦,各鎮政府、街道辦事處
完成時限:2018年9月30日
(三)確定物業標準
在區主管部門的指導下,通過業主認可的方式,確定小區物業管理單位、物業服務內容、服務標準和服務費用等。
主責單位:各鎮政府、街道辦事處
配合單位:區住房城鄉建設委、區社會辦
完成時限:2018年8月31日
(四)開展前期整治
對列入2018年綜合整治計劃的小區,開展違法建設、開墻打洞、群租房、違規使用地下空間、私裝地樁地鎖專項整治、清理廢棄機動車等工作,為改造工程實施創造條件。
主責單位:各鎮政府、街道辦事處
配合單位:區城管執法局、區住房城鄉建設委、市規劃國土委順義分局、市公安局順義分局、市工商局順義分局、區綜治辦、區民防局、區財政局、順義公安消防支隊
完成時限:2018年8月31日
(五)確定改造內容
組織各居(村)委會、設計單位、産權單位、物業管理單位、業主大會和業主委員會開展宣傳動員工作,發放並收集整理調查問卷,根據各小區實際情況和居民意向確定改造內容。
主責單位:各鎮政府、街道辦事處
配合單位:區住房城鄉建設委、區社會辦
完成時限:2018年8月31日
(六)開展方案設計
開展小區現狀踏勘、圖紙資料收集等工作,根據小區實際情況和居民意向調查結果,形成設計方案。
主責單位:區住房城鄉建設委
配合單位:市規劃國土委順義分局、區城市管理委、區經濟資訊化委、區園林綠化局,各鎮政府、街道辦事處
完成時限:2018年8月31日
(七)辦理前期手續
做好項目施工招標、消防設計審查、節能設計審查、施工圖設計審查、施工許可、樹木伐移等手續辦理工作。
主責單位:區住房城鄉建設委
配合單位:投資主體、區發展改革委、市規劃國土委順義分局、區城市管理委、區經濟資訊化委、區園林綠化局、順義公安消防支隊
完成時限:2018年11月30日
(八)改造工程施工
嚴格按照建築工程項目管理規範組織項目施工,加強施工督導和安全巡視。做好施工過程中居民信訪及各類問題的協調工作。
主責單位:區住房城鄉建設委
配合單位:投資主體、區城市管理委、區城管執法局、市規劃國土委順義分局、區經濟資訊化委、區財政局、區安全生産監督局、區園林綠化局、區信訪辦、市公安局順義分局、市政控股有限公司,各鎮政府、街道辦事處
完成時限:2019年6月30日
(九)開展驗收移交
對於完成改造的小區,組織項目現場驗收,及時整改驗收中發現的問題。驗收合格後,做好工程檔案資料歸集整理和改造項目整體移交工作。
主責單位:各鎮政府、街道辦事處
配合單位:投資主體、區住房城鄉建設委、區城市管理委、區經濟資訊化委、順義公安消防支隊、市政控股有限公司
完成時限:2019年7月30日
(十)落實規範管理
做好規範小區自治管理、物業管理、地下空間利用等工作。對完成綜合整治小區的物業服務標準進行考評驗收。落實物業管理長效機制。
主責單位:各鎮政府、街道辦事處
配合單位:區住房城鄉建設委、區社會辦、區民防局
完成時限:2019年8月30日
四、保障措施
(一)加大資金支援
市財政局以轉移支付方式將市級配套資金全部安排至各區,由各區統籌使用。對於區財政應當負擔的資金,區財政局應合理統籌、及時撥付,保障項目實施。市區兩級財政資金全部由區住房城鄉建設委統籌使用,提高資金使用效率。投資主體負責制定吸引社會資本參與老舊小區改造的具體措施。
(二)優化手續辦理
區發展改革委、區住房城鄉建設委、市規劃國土委順義分局、區園林綠化局、順義公安消防支隊等單位,嚴格執行市級部門關於簡化審批手續的相關文件,提高審批效率。區住房城鄉建設委、區城市管理委、市規劃國土委順義分局、區品質技術監督局、順義公安消防支隊等單位研究優化驗收程式,推動項目儘早投入使用。
(三)強化宣傳動員
充分發揮媒體宣傳引導作用,積極宣傳老舊小區綜合整治的重要意義、主要內容、主要成效,為老舊小區改造提升營造良好氛圍。認真聽取群眾意見建議,動員廣大居民主動配合,引導群眾參與決策、參與監督,共同維護整治成果,努力營造良好社會氛圍。
(四)加強監督檢查
區老舊小區綜合整治辦公室加強對全區綜合整治工作的指導、監督和檢查,確保整治工作按時間節點推進。相關成員單位要加強工程品質和施工安全監管,落實現場管理責任制和工程品質責任追究制,加強資金審核和審計,保障品質安全、資金安全,切實把老舊小區整治項目打造成為安全工程、放心工程、暖心工程。
附件:2018年順義區老舊小區綜合整治功能表
附件
2018年順義區老舊小區綜合整治功能表


