京食藥監藥械〔2018〕10號
為貫徹落實國家食品藥品監督管理總局《醫療器械經營監督管理辦法》(國家食品藥品監督管理總局令 第38號),進一步加強我市醫療器械網路銷售和交易服務的監督管理工作,保障首都公眾用械安全,北京市食品藥品監督管理局制定了《北京市醫療器械網路銷售監督管理辦法實施細則(試行)》,經第10次局長辦公會審議通過,現予以印發,請遵照執行。
特此通知。
北京市食品藥品監督管理局
2018年4月8日
北京市醫療器械網路銷售監督管理辦法實施細則(試行)
第一章 總則
第一條 為加強醫療器械網路銷售和醫療器械網路交易服務監督管理,保障公眾用械安全,根據《中華人民共和國網路安全法》《醫療器械監督管理條例》《網際網路資訊服務管理辦法》《醫療器械經營監督管理辦法》《醫療器械網路銷售監督管理辦法》(以下簡稱《監督管理辦法》),結合監管實際,制定本細則。
第二條 在北京市行政區域內從事醫療器械網路銷售、提供醫療器械網路交易服務及其監督管理,應當遵守本細則。
第三條 北京市食品藥品監督管理局負責制定全市醫療器械網路銷售和交易服務監管政策,實施醫療器械網路交易服務第三方平臺提供者(以下簡稱網路交易服務第三方平臺)備案及監管工作,指導、督促區食品藥品監督管理局及直屬分局開展醫療器械網路銷售監督管理工作,並組織開展醫療器械網路銷售和交易監測處置工作。
區食品藥品監督管理局及直屬分局負責實施醫療器械網路銷售備案工作,指導、督促轄區食品藥品監督管理所開展醫療器械網路銷售監督檢查工作,開展醫療器械網路銷售監測處置工作。
第四條 醫療器械網路銷售和網路交易服務相關備案資訊應當在北京市食品藥品監督管理局網站予以公佈。
第二章 備案管理
第五條 從事醫療器械網路銷售的企業,應當制定醫療器械網路銷售品質管理制度,明確品質管理機構或者品質管理人員的崗位職責、許可權。通過自建網站從事醫療器械網路銷售的,其網站或者網路客戶端應用程式應當能夠符合經營全過程管理及品質控制要求。
第六條 從事醫療器械網路銷售的企業,通過北京市食品藥品監督管理局網站企業服務平臺(以下簡稱企業服務平臺)填寫《醫療器械網路銷售資訊表》(附件1),並提交至區食品藥品監督管理局或直屬分局備案。
區食品藥品監督管理局或直屬分局應當自企業備案之日起3個月內按照《北京市醫療器械網路銷售現場檢查評定細則》(試行)(附件2)的要求,開展現場檢查,並將現場檢查結果報告北京市食品藥品監督管理局,依法向社會公開。
第七條 醫療器械網路銷售備案事項發生變化的,應自變更之日起15日內辦理變更備案手續。從事醫療器械網路銷售的企業應當通過企業服務平臺填寫《醫療器械網路銷售備案變更表》(附件3),並提交至區食品藥品監督管理局或直屬分局變更備案。
第八條 醫療器械生産經營企業已登出生産經營許可或公告取消生産經營備案的,區食品藥品監督管理局及直屬分局應當報告北京市食品藥品監督管理局,在其公示的醫療器械網路銷售備案資訊中進行標注。
第九條 網路交易服務第三方平臺設置專門的醫療器械網路品質安全管理機構的,管理機構可以設置包括品質控制、數據管理、客戶服務、運營維護等部門,履行醫療器械品質監管、交易雙方及産品資質審核、售前售中售後服務、網路交易安全等職責,部門的辦公場所宜相對獨立,不得設在房屋規劃用途為“住宅”、軍事管理區(不含可租賃區)以及其他不適合辦公的場所。
第十條 網路交易服務第三方平臺醫療器械品質安全管理人員應當熟悉醫療器械監督管理的法律法規、規章規範。具有國家認可的相關專業學歷或者職稱。醫療器械相關專業是指醫療器械、生物醫學工程、機械、電子、醫學、生物工程、化學、藥學、護理學、康復、檢驗學、管理等專業。
第十一條 網路交易服務第三方平臺應當向北京市食品藥品監督管理局提出備案申請,通過企業服務平臺填寫《醫療器械網路交易服務第三方平臺備案表》(附件4),並提交相關材料。
第十二條 北京市食品藥品監督管理局應當按照《監督管理辦法》第十七條的要求進行備案,發給《醫療器械網路交易服務第三方平臺備案憑證》(附件5),公示相關資訊,並自網路交易服務第三方平臺備案之日起3個月內委託北京市藥品認證管理中心,按照《北京市醫療器械網路交易服務第三方平臺現場檢查評定細則》(試行)(附件6)要求,對網路交易服務第三方平臺開展現場檢查,北京市食品藥品監督管理局依法向社會公開現場檢查結果。
第十三條 已備案的網路交易服務第三方平臺,涉及《監督管理辦法》第十八條的情形,應自變更之日起15日內辦理變更備案手續。企業應當通過企業服務平臺填寫《醫療器械網路交易服務第三方平臺備案變更表》(附件7),提交涉及變更內容的有關資料。北京市食品藥品監督管理局應噹噹場對企業提交資料的完整性進行審核,符合規定的,予以備案,發給變更後的《醫療器械網路交易服務第三方平臺備案憑證》,變更後備案憑證編號不變。
第十四條 《醫療器械網路交易服務第三方平臺備案憑證》遺失的,通過企業服務平臺填報《醫療器械網路交易服務第三方平臺備案憑證補發表》(附件8),向北京市食品藥品監督管理局辦理補發手續。北京市食品藥品監督管理局應噹噹場對相關材料進行審核,符合要求的,予以補發,補發的《醫療器械網路交易服務第三方平臺備案憑證》編號與原憑證一致。
第三章 經營品質管理
第十五條 從事醫療器械網路銷售的企業生産經營地址、庫房地址應當與生産經營許可或者備案的地址一致,經營企業的網路經營方式應當與經營許可或者備案的經營方式一致。
第十六條 醫療器械批發企業從事醫療器械網路銷售,網站或者網路客戶端應用程式不得向消費者個人開放交易功能。
醫療器械批零兼營企業從事醫療器械網路銷售,網站或者網路客戶端應用程式應區分批發業務登錄端口與零售業務登錄端口。
第十七條 從事醫療器械網路銷售的企業應當確保銷售數據與電腦資訊管理系統中的數據相對應,且具有關聯性。
醫療器械零售企業從事醫療器械網路銷售,應當通過網站或者網路客戶端應用程式為消費者開具銷售憑據,銷售記錄除符合《監督管理辦法》第十二條的要求外,還宜一併保存包括消費者登記名稱、地址、聯繫方式、配送企業名稱等資訊。
第十八條 從事醫療器械網路銷售的企業,自行開展醫療器械運輸的,可以建立醫療器械配送品質管理體系,包括人員、培訓、運輸設備體系文件及運輸規範、操作流程,確保貯存和運輸過程中的醫療器械品質安全。
從事醫療器械網路銷售的企業委託其他單位貯存醫療器械的,被委託企業應當符合《醫療器械經營監督管理辦法》第三十六條的要求。
從事醫療器械網路銷售的企業委託其他單位運輸醫療器械的,可以通過制定對被委託企業運輸醫療器械品質保障能力的考核評估制度及配送管理制度,與被委託企業簽訂品質安全保證協議,履行醫療器械品質管理責任。
第十九條 網路交易服務第三方平臺除符合《監督管理辦法》第二十條的要求外,還可以制定包括醫療器械資訊管理、數據管理、客戶服務管理、崗位培訓等制度,可以建立醫療器械網路交易服務品質保障體系,確保醫療器械網路交易過程中品質安全。
第二十條 網路交易服務第三方平臺品質安全管理機構可以履行以下職責:
(一)組織制訂品質管理制度,指導、監督制度的執行,並對品質管理制度的執行情況進行檢查、糾正和持續改進;
(二)負責醫療器械網路交易服務第三方平台中品質控制功能的確認、變更管理與合規性審核;
(三)負責收集與醫療器械經營相關的法律、法規等有關規定,實施動態管理;
(四)督促相關部門和崗位人員執行醫療器械的法規規章及本細則;
(五)負責對入駐平臺企業、購貨方、醫療器械産品資質的審核;
(六)負責對醫療器械購銷過程的可追溯性資訊進行管理;
(七)負責對不合格或退換貨醫療器械處理過程實施監督;
(八)負責醫療器械品質投訴和品質事故的調查、處理及報告;
(九)負責品質安全資訊公告的發佈、醫療器械産品品質安全監測;
(十)負責組織各部門開展品質管理培訓工作;
(十一)負責品質記錄的監控與保存管理;
(十二)負責網路銷售違法行為的識別、制止與記錄;
(十三)必要時,負責協助入駐企業實施醫療器械不良事件的收集和報告;
(十四)必要時,負責協助入駐企業實施醫療器械召回工作;
(十五)其他應當由品質管理機構履行的職責。
第二十一條 網路交易服務第三方平臺網站或者網路客戶端應用程式至少具有以下功能:
(一)具有入駐平臺企業、購貨方、醫療器械的合法性、有效性審核控制功能;
(二)具有網上訂購、支付結算、訂單流轉、交易狀態查詢、評價投訴、退換産品等交易管理功能;
(三)具有醫療器械記錄瀏覽查詢和産品追溯功能,産品追溯功能應當與北京市醫療器械經營環節産品追溯系統實現數據對接;
(四)具有銷售票據或退換貨票據生成、列印及銷售記錄保存功能;
(五)具有品質公告和相關資訊發佈管理功能。
第四章 監督檢查
第二十二條 各級食品藥品監督管理部門依照法律、法規、規章的規定,依職責對轄區從事醫療器械網路銷售的企業和網路交易服務第三方平臺實施監督檢查,並建立年度日常監督檢查計劃,督促相關企業規範經營。
第二十三條 各級食品藥品監督管理部門按照《醫療器械網路銷售和交易監測處置程式》(食藥監辦械監〔2018〕6號),開展醫療器械網路銷售和交易監測處置工作。
第二十四條 對網路銷售醫療器械的抽樣檢驗,由北京市食品藥品監督管理局統一組織實施,抽樣檢驗流程應符合《北京市食品藥品監督管理局食品、藥品、藥包材、醫療器械、化粧品安全監測工作辦法》相關規定。
第二十五條 有下列情形之一的,各級食品藥品監督管理部門應當依職責實施重點監管:
(一)新開辦的通過自建網站從事醫療器械網路銷售的企業;
(二)大型網路交易服務第三方平臺;
(三)上一年度監督檢查中發現存在嚴重問題的;
(四)因違反有關法律、法規受到行政處罰的;
(五)食品藥品監督管理部門認為需要加強檢查的其他情形。
第二十六條 從事醫療器械網路銷售的企業、網路交易服務第三方平臺,有下列情形之一的,食品藥品監督管理部門依職責可以責令其限期整改。未按照要求落實整改,未按規定建立並執行相關品質管理制度,存在醫療器械品質安全隱患的,應當按照《監督管理辦法》第三十三條的規定責令其暫停網路銷售或者暫停提供相關網路交易服務:
(一)建立的相關品質管理制度不符合醫療器械品質管理要求的;
(二)網站或者網路客戶端應用程式不符合系統功能要求,導致相關品質管理制度無法執行的;
(三)從事醫療器械網路銷售的企業未按照《監督管理辦法》第十一條的要求發佈相關資訊的。
第二十七條 區食品藥品監督管理局及直屬分局應當定期匯總分析本行政區域醫療器械網路銷售監督管理情況,于每年1月通過綜合辦公平臺向北京市食品藥品監督管理局提交年度報告。
第五章 附則
第二十八條 按照“線上線下一致”原則,從事醫療器械網路銷售的企業的經營場所、庫房的要求以及提供醫療器械貯存、配送服務的企業,應當符合《醫療器械經營監督管理辦法》及北京市醫療器械經營監管相關規範性文件的要求。
第二十九條 本細則由北京市食品藥品監督管理局負責解釋。
第三十條 本細則自2018年4月8日起施行。
附件:1.醫療器械網路銷售資訊表
2.北京市醫療器械網路銷售現場檢查評定細則(試行)
3.醫療器械網路銷售備案變更表
4.醫療器械網路交易服務第三方平臺備案表
5.醫療器械網路交易服務第三方平臺備案憑證
6.北京市醫療器械網路交易服務第三方平臺現場檢查評定細則(試行)
7.醫療器械網路交易服務第三方平臺備案變更表
8.醫療器械網路交易服務第三方平臺備案憑證補發表
附件1
醫療器械網路銷售資訊表

填表説明:
1.本表按照實際內容填寫,*號內容為必填項目,其他不涉及的可缺項。其中,企業名稱、社會信用代碼、住所、法定代表人等按照營業執照內容填寫;經營場所或生産場所、庫房地址、醫療器械生産(經營)許可證或備案憑證編號、企業負責人等按照醫療器械生産(經營)許可證、第一類醫療器械生産備案憑證、第二類醫療器械經營備案憑證內容填寫。
2.本表經營範圍應當按照醫療器械經營許可證、第二類醫療器械經營備案憑證內容填寫,主體業態僅為“醫療器械生産”的,應填寫“僅限本廠生産醫療器械”。
3.本表填報內容應使用A4紙雙面列印,不得手寫。
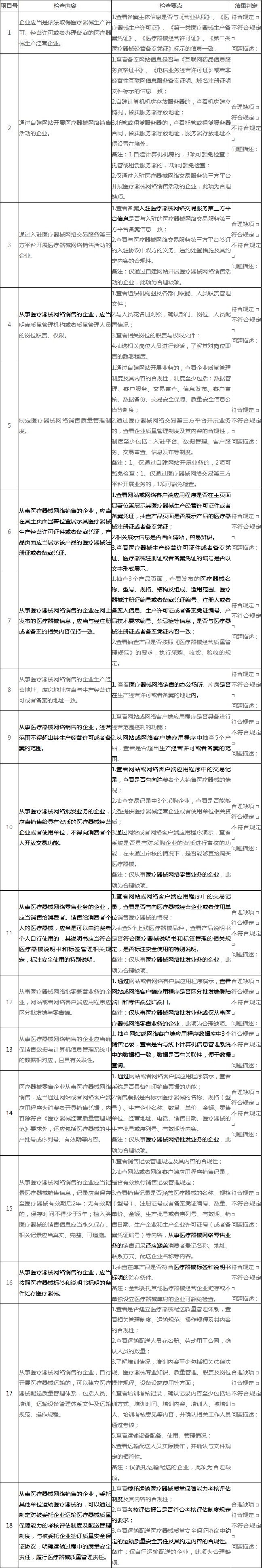
附件2
北京市醫療器械網路銷售現場檢查評定細則(試行)

北京市醫療器械網路銷售現場檢查評定細則(試行)説明
一、為規範和指導醫療器械網路銷售現場檢查工作,統一檢查要求和尺度,確保檢查工作品質,根據《醫療器械監督管理條例》《網際網路資訊服務管理辦法》《醫療器械經營監督管理辦法》《醫療器械網路銷售監督管理辦法》《北京市醫療器械網路銷售監督管理辦法實施細則(試行)》,制定《北京市醫療器械網路銷售現場檢查評定細則(試行)》。
二、本細則適用於從事醫療器械網路銷售的企業備案後的現場檢查,日常監督檢查也可以按照本細則相關內容進行。
三、檢查過程中,確定不適用項目,檢查組可進行合理缺項;發現任何不符合要求的情形,應對不符合事實做出客觀描述並記錄。
四、在對從事醫療器械網路銷售的企業備案後現場檢查中,企業適用項目全部符合要求的,現場檢查結果為“符合現場檢查要求”;企業適用項目未全部符合要求的,企業應當在現場檢查結束後30天內整改並向原審查部門一次性提交整改報告。經復查後,整改項目全部符合要求的,現場核查結果為“符合現場檢查要求”;在30天內未能提交整改報告或復查仍存在不符合要求項目的,現場核查結果為“不符合現場檢查要求”。
對於在檢查過程中發現的違法違規行為,檢查組應現場提取違法違規證據,並移交執法部門處理。
檢查組檢查結束後,應填寫《現場檢查筆錄》,記錄現場檢查結果,要求企業法定代表人或負責人簽字並加蓋公章。
五、北京市食品藥品監督管理局通過官方網站統一公示現場檢查結果。
附件3
醫療器械網路銷售備案變更表

填表説明:
1.本表按照實際內容填寫,不涉及的可缺項。
2.本表經營範圍應當按照企業《醫療器械經營許可證》或者第二類醫療器械經營備案憑證中的經營範圍填寫。
3.本表填報內容應使用A4紙雙面列印,不得手寫。
附件4
醫療器械網路交易服務第三方平臺備案表

填表説明
1.本表按照實際內容填寫,*號內容為必填項目,其他不涉及的可缺項。其中,企業名稱、社會信用代碼、住所、法定代表人等應按營業執照內容填寫。
2.本表填報內容應使用A4紙雙面列印,不得手寫。
附件5
醫療器械網路交易服務第三方平臺備案憑證

附件6
北京市醫療器械網路交易服務第三方平臺現場檢查評定細則

北京市醫療器械網路交易服務第三方平臺現場檢查評定細則(試行)説明
一、為規範和指導醫療器械網路交易服務第三方平臺現場檢查工作,統一檢查要求和尺度,確保檢查工作品質,根據《醫療器械監督管理條例》《網際網路資訊服務管理辦法》《醫療器械經營監督管理辦法》《醫療器械網路銷售監督管理辦法》《北京市醫療器械網路銷售監督管理辦法實施細則(試行)》,制定《北京市醫療器械網路交易服務第三方平臺現場檢查評定細則(試行)》。
二、本細則適用於醫療器械網路交易服務第三方平臺備案後的現場檢查,日常監督檢查也可以按照本細則相關內容進行。
三、檢查過程中,確定不適用項目,檢查組可進行合理缺項;發現任何不符合要求的情形,應對不符合事實做出客觀描述並記錄。
四、在對醫療器械網路交易服務第三方平臺備案後現場檢查中,企業適用項目全部符合要求的,現場檢查結果為“符合現場檢查要求”;企業適用項目未全部符合要求的,企業應當在現場檢查結束後30天內整改並向原審查部門一次性提交整改報告。經復查後,整改項目全部符合要求的,現場核查結果為“符合現場檢查要求”;在30天內未能提交整改報告或復查仍存在不符合要求項目的,現場核查結果為“不符合現場檢查要求”。
對於在檢查過程中發現的違法違規行為,檢查組應現場提取違法違規證據,並移交執法部門處理。
檢查組檢查結束後,應填寫《現場檢查筆錄》,記錄現場檢查結果,要求企業法定代表人或負責人簽字並加蓋公章。
五、北京市食品藥品監督管理局通過官方網站統一公示現場檢查結果。
附件7
醫療器械網路交易服務第三方平臺備案變更表

填表説明:
1.本表按照實際內容填寫,不涉及的可缺項。
2.本表填報內容應使用A4紙雙面列印,不得手寫。
附件8
醫療器械網路交易服務第三方平臺備案憑證補發表

填表説明:
1.本表按照實際內容填寫,不涉及的可缺項。
2.本表填報內容應使用A4紙雙面列印,不得手寫。

