京政辦發〔2017〕16號
各區人民政府,市政府各委、辦、局,各市屬機構:
為深入實施國家《土壤污染防治行動計劃》和《北京市土壤污染防治工作方案》,紮實做好2017年土壤污染防治工作,不斷改善土壤環境品質,切實保障土壤環境安全,經市政府同意,現將《北京市土壤污染防治工作方案2017年重點任務分解》印發給你們,請認真抓好落實。
北京市人民政府辦公廳
2017年3月17日
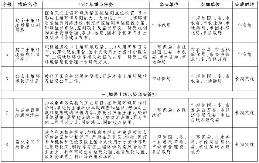
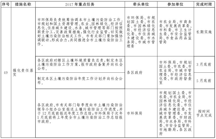
北京市土壤污染防治工作方案2017年重點任務分解

















北京市人民政府辦公廳關於印發《北京市土壤污染防治工作方案2017年重點任務分解》的通知
京政辦發〔2017〕16號
各區人民政府,市政府各委、辦、局,各市屬機構:
為深入實施國家《土壤污染防治行動計劃》和《北京市土壤污染防治工作方案》,紮實做好2017年土壤污染防治工作,不斷改善土壤環境品質,切實保障土壤環境安全,經市政府同意,現將《北京市土壤污染防治工作方案2017年重點任務分解》印發給你們,請認真抓好落實。
北京市人民政府辦公廳
2017年3月17日
北京市土壤污染防治工作方案2017年重點任務分解

















您訪問的連結即將離開“首都之窗”門戶網站 是否繼續?