國函〔2019〕16號
北京市人民政府、商務部:
你們關於在北京市繼續開展和全面推進服務業擴大開放綜合試點的請示收悉。現批復如下:
一、同意在北京市繼續開展和全面推進服務業擴大開放綜合試點,期限為自批復之日起3年。原則同意《全面推進北京市服務業擴大開放綜合試點工作方案》(以下簡稱《工作方案》),請認真組織實施。
二、要以習近平新時代中國特色社會主義思想為指導,全面貫徹黨的十九大和十九屆二中、三中全會精神,增強“四個意識”、堅定“四個自信”、堅決做到“兩個維護”,堅持穩中求進工作總基調,堅持新發展理念,堅持推動高品質發展,堅持以供給側結構性改革為主線,堅持深化市場化改革、擴大高水準開放。要立足首都城市戰略定位,持續推進“放管服”改革,服務京津冀協同發展等戰略,推進服務業更高水準對外開放,營造國際一流營商環境,為推動全方位對外開放作出貢獻。
三、北京市人民政府要加強對《工作方案》實施的組織領導,在風險可控的前提下,精心組織,大膽實踐,在擴大服務業對外開放、構建開放型經濟新體制方面取得更多可複製可推廣的經驗。
四、國務院有關部門要按照職責分工,積極支援北京市全面推進服務業擴大開放綜合試點。商務部要會同有關部門加強指導和協調推進,組織開展督查和評估工作,確保《工作方案》各項改革開放措施落實到位。
五、全面推進試點期間,暫時調整實施相關行政法規、國務院文件和經國務院批准的部門規章的部分規定,具體由國務院另行印發。國務院有關部門根據《工作方案》相應調整本部門制定的規章和規範性文件。試點中的重大問題,北京市人民政府、商務部要及時向國務院請示報告。
附件:1.全面推進北京市服務業擴大開放綜合試點工作方案
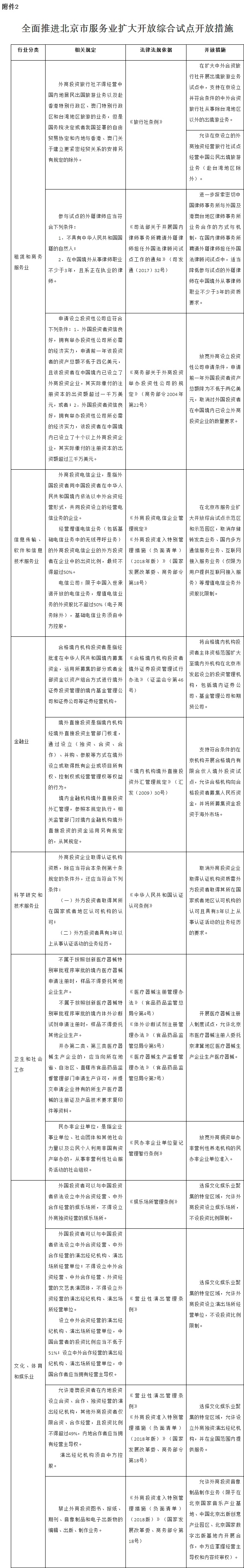
2.全面推進北京市服務業擴大開放綜合試點開放措施
國務院
2019年1月31日
附件1
全面推進北京市服務業擴大開放綜合試點工作方案
北京市服務業擴大開放綜合試點開展以來,圍繞構建開放型經濟新體制需要,努力構建與國際通行規則相銜接的服務業擴大開放基本框架,提升現代服務業和服務貿易發展水準,總體達到預期效果。為推動全方位對外開放和經濟高品質發展,在新的起點上全面推進北京市服務業擴大開放綜合試點工作,更好發揮綜合試點的示範引領作用,制定本方案。
一、總體要求
以習近平新時代中國特色社會主義思想為指導,全面貫徹黨的十九大和十九屆二中、三中全會精神,增強“四個意識”、堅定“四個自信”、堅決做到“兩個維護”,堅持穩中求進工作總基調,堅持新發展理念,堅持推動高品質發展,堅持以供給側結構性改革為主線,堅持深化市場化改革、擴大高水準開放。立足首都城市戰略定位,對標國際先進規則,以負面清單制度為引領,統籌對內對外開放,著力打造全面開放型現代服務業發展先行區。不斷完善服務業發展體制機制,持續增強服務業發展動能和國際競爭力,逐步構建與國際通行規則相銜接的服務業開放體系。營造穩定、公平、透明、可預期的營商環境,形成市場更加開放、制度更加規範、監管更加有效、環境更加優良的服務業開放新格局。力爭取得更多可複製可推廣的創新成果,為推動全方位對外開放作出貢獻。
二、主要任務
(一)把握政治中心定位,進一步強化服務保障能力。
堅持把保障政治安全放在突出位置,創造安全優良的政務環境。健全開放型經濟安全保障體系,增強安全保障能力,強化産業安全保障機制。服務大局,全力做好國家重大活動的服務保障工作。堅持口岸高效監管和嚴把國門安全並重,築牢口岸監管防線。有效防範化解重大風險,加強金融風險監測預警體系建設,完善監管體制,加強跨部門、跨行業、跨市場資訊共用和監管協調,加強區域和國際監管合作。實施北京大數據行動計劃,推動北京市與公安(進出境管理)、市場監管、海關、商務、交通、金融監管等中央國家機關實現相關數據互聯開放共用,推進智慧城市建設,完善城市運作綜合風險評估預警體系,服務國家安全工作需要,全面提高應急處置和精準治理能力,高效保障國家政務活動安全。
(二)立足文化中心建設,提升文化軟實力和國際影響力。
推進文化行業擴大對外開放。自貿試驗區政策中文化領域對外資擴大開放措施,經批准開展試點探索。選擇文化娛樂業聚集的特定區域,允許設立外商獨資演出經紀機構,並在全國範圍內提供服務。堅持擴開放和強監管相統一,堅決守住安全底線,強化文化市場事中事後監管。
多形式助推國際文化交流。完善文化領域國際交流合作機制,拓寬渠道,搭建文化展示交流平臺,支援海外中國文化中心建設,有序引進外國優秀文化成果。積極推動與“一帶一路”國家的文化交流,深化友好城市文化交流。支援文化企業在境外設立合資出版公司、藝術品經營機構。辦好“中華文化世界行·感知北京”、北京國際電影節、北京國際圖書節、北京優秀影視劇海外展播季、北京國際設計周、北京國際音樂節等品牌文化活動。服務北京世界園藝博覽會,開闢綠色通道,高效辦理通關手續。服務北京冬奧會和冬殘奧會,設立公共保稅倉庫,為賽事物資裝備進境提供高效保障。
大力發展文化貿易。重點發展文化資訊、創意設計、遊戲和動漫版權等文化貿易,推動以數字技術為支撐、高端服務為先導的“文化+”整體出口,積極建設國家文化出口基地、國家對外文化貿易基地(北京)、中醫藥文化旅遊示範基地等。大力發展跨境文化貿易,搭建文化貿易公共服務平臺。支援海外回流文物交易市場建設。探索設立文化發展基金,探索文化貿易金融服務創新,積極培育新型文化業態。支援新首鋼高端産業綜合服務區探索開展冬季和戶外裝備器材國際貿易等業務,加快建設集專業體育競技、世界時尚運動精品體驗與高端服務業于一體的體育産業示範區。對國有文化企業從事文化出口業務的編創、演職、行銷人員以及職業院校(含技工院校)相關專業教師等因公出國(境),實行導向清晰的區別管理,促進國際交流與合作。
(三)著眼國際交往中心建設,持續優化為國際交往服務的軟硬體環境。
強化航空口岸國際樞紐功能。推動北京航空口岸擴大航權安排,吸引國際航空公司開闢往返或經停航線。全面實施國際轉運業務艙單電子化管理。對“國際—國內”、“國際—國際”轉機的國際航班旅客及其行李,實施通程聯運。擴大自助通關人員範圍,打通出境通關堵點,改善通關環境,持續鞏固提升口岸核心能力。探索建立來華就醫簽證制度。
加強國際化專業服務供給。鼓勵具有金融、建設等領域職業資格的專業人士來京從業。放寬外商設立投資性公司申請條件,申請前一年外國投資者資産總額降為不低於兩億美元,取消對外國投資者在中國境內已設立外商投資企業的數量要求。取消外商投資企業取得認證機構資質的相關資質要求。進一步探索密切中國律師事務所與外國及港澳臺地區律師事務所業務合作的方式與機制,在國內律師事務所聘請外籍律師擔任外國法律顧問試點中,適當降低參與試點的外籍律師在中國境外從事律師職業不少於3年的資質要求。設立同時招收外籍人士、本國居民子女的國際化特色學校。
優化國際會展服務。辦好中國(北京)國際服務貿易交易會,創新辦會體制機制,擴大展覽規模,提高展會規格,提升國際影響力。積極申辦國際組織年會和會展活動,提升北京會展業的品牌形象和國際影響力。精簡國際展覽品檢疫審批流程,對相關展覽品免於檢驗(有特殊規定的除外)。依法允許展會展品提前備案,以擔保方式放行,展後結轉進入保稅監管場所或海關特殊監管區域予以核銷。支援車輛展品依法留購並給予展示交易便利。
服務“一帶一路”建設和國際經貿合作。落實北京市推進“一帶一路”建設三年行動計劃,持續推進“一帶一路”國際孵化聯合體建設,與沿線國家聯合建設科技創新園區。簡化開闢相關國際航線的經營許可審批手續。探索與港澳建立更緊密的合作機制,聯合開發“一帶一路”沿線市場。打造“一帶一路”智庫以及法律服務中心、商事仲裁中心、責任投資(ESG原則)管理服務中心,建設北京市“一帶一路”國家人才培養基地。支援具有自主品牌和自主智慧財産權的企業開拓國際市場,加強國際經貿合作,打造北京全球經貿合作服務中心網路。
(四)助力科技創新中心建設,營造國際一流的創新創業生態。
著力提升對全球創新資源的聚集能力。擴大電信業開放,在北京市服務業擴大開放綜合試點示範區和示範園區,取消存儲轉發類業務、國內多方通信服務業務、網際網路接入服務業務(僅限為用戶提供網際網路接入服務)等增值電信業務外資股比限制。出臺鼓勵跨國公司研發中心發展的政策舉措,加速聚集國際研發中心和高端人才。根據科研需要,探索優化對科研機構訪問國際學術前沿網站的保障服務。創新國際科技合作機制,加快推進服務標準、市場規則、法律法規等制度規範與國際接軌,在更深層次融入全球創新網路。支援國內企業在海外設立研發機構,加快海外智慧財産權佈局,參與國際標準研究和制定,拓展海外市場。
提升進出口通關便利化水準。支援建立生物醫藥産業研發平臺,給予相關通關便利。對於符合條件的企業暫時進口的非必檢的研發測試車輛,根據測試需要,允許暫時進口期限延長至2年。
支援科技成果轉化。全面加強科技成果轉化統籌協調與服務平臺建設,建立北京市相關單位與在京高校、科研院所的深層次對接機制,做好科技成果在京落地承接服務工作。推進落實科技成果轉化現金獎勵個人所得稅優惠等政策。對在國外申請智慧財産權的國內註冊企業,加大支援力度。
拓寬融資渠道。積極推動智慧財産權、股權及相關實體資産組合式質押貸款新模式。完善中小企業發展基金運作和中小企業公共服務平臺建設。探索智慧財産權證券化。發揮科技創新基金引導作用,在科技領域積極推進政府和社會資本合作,鼓勵多方資源更多投向基礎研究和戰略性技術研發,促進創新鏈、産業鏈、資金鏈深度融合。
(五)推進京津冀協同發展,構築區域協同開放新格局。
促進産業協同開放。探索京津冀産業鏈引資合作模式,建立境外投資合作風險預警資訊共用機制。開展醫療器械註冊人制度試點,允許北京市醫療器械註冊人委託京津冀地區醫療器械生産企業生産醫療器械,助推“註冊+生産”跨區域産業鏈發展。支援符合條件的銀行按照商業原則在北京大興國際機場臨空經濟區、北京首都國際機場臨空經濟區、北京城市副中心等區域新設銀行分支機構。建設京津冀智慧財産權保護體系,建立快速維權機制,支援智慧財産權專業服務機構在區域內交叉設點。深入推進企業信用資訊管理、應用等各環節協同合作。
服務保障河北雄安新區建設發展。發揮“北京服務”品牌影響力,推動北京高端服務業向雄安新區延伸轉移。對雄安新區建設發展所需的重要物資、設備,提供口岸通關便利。發揮144小時過境免簽政策優勢,支援雄安新區在國際商務、旅遊等方面擴大開放。引導在北京取得的科技成果應用於雄安新區城市建設、生態環境治理等方面,促進雄安新區綠色發展。
強化臨空經濟區示範引領作用。疊加政策功能優勢,更好發揮北京首都國際機場臨空經濟區和北京大興國際機場臨空經濟區兩大開放引擎作用。支援設立外商獨資飛機維修企業。創新北京首都國際機場整車進口口岸監管模式。支援按程式申請設立綜合保稅區。在確保有效監管、風險可控前提下開展保稅維修等業務,探索允許有條件的海關特殊監管區域外企業開展“兩頭在外”高附加值、高技術含量、無污染的保稅維修業務。探索開展“兩頭在外”航空器材包修轉包區域流轉試點,支援飛機維修企業承攬境外航空器材包修轉包修理業務。支援航空器材共用平臺建設,打造航空器材展示交易中心。發展以總部型企業集團物流鏈為單元的保稅物流模式,加快推廣航空器材共用保稅支援項目試點。根據需要對在海關特殊監管區域內從事大型設備融資租賃實行海關異地委託監管。
(六)加強北京城市副中心政策整合,打造服務業擴大開放綜合試點先導區。
聚焦行政辦公。在簡政放權方面賦予北京城市副中心相應許可權,打造簡政放權試點示範區。引進國內外智庫機構入駐,打造國際化智庫、高端人才集聚區。探索多種形式吸引國際化專業化人才到北京城市副中心工作。
聚焦文化和旅遊。穩妥推進文化服務擴大開放措施,允許在京設立的外商獨資經營旅行社試點經營中國公民出境旅遊業務(赴台灣地區除外)。
聚焦高端商務。推動通州運河商務區加快承接北京中心城區商務服務功能疏解,建設國際化現代商務區。按有關規定,對作出突出貢獻的機構、重點項目和關鍵人才給予表彰。
探索金融創新。參照執行保護動産抵押權益的國際標準和相關規定。穩步推進人民幣資本項目可兌換。積極支援服務業領域符合條件的重點企業上市。積極開展綠色金融改革創新,探索發展綠色金融工具,開展排污權、水權、用能權等交易,支援境外投資者依法合規參與綠色金融活動,支援北京建設全球綠色金融和可持續金融中心。探索有利於服務業開放和産業鏈價值提升的期貨期權等衍生品交易。探索通過開展巨災保險和發行巨災債券提升城市治理能力。加大對北京城市副中心建設的資金支援,單獨核算北京城市副中心政府債券額度。
(七)強化金融管理中心功能,服務國家金融改革開放和風險防範。
服務外匯管理改革創新。支援跨國公司開展外匯資金集中運營管理。支援符合條件的財務公司、證券公司等金融機構獲得結售匯業務資格,開展外匯即期及衍生品交易。支援符合條件的財務公司開展買方信貸和延伸産業鏈金融服務等業務。
持續優化跨境人民幣業務。支援境外投資者以人民幣進行直接投資,以人民幣參與境內企業國有産權轉讓交易。支援個人薪酬、贍家款等人民幣跨境結算。
推動金融業深度融入國際市場。支援在京設立人民幣海外投貸基金。支援符合條件的在京機構開展合格境內有限合夥人境外投資試點,允許合格機構向合格投資者募集人民幣資金,並將所募集資金投資于海外市場。支援符合條件的機構申請合格境內機構投資者(QDII)、人民幣合格境內機構投資者(RQDII)業務資格。將合格境內機構投資者主體資格範圍擴大至境內外機構在北京市發起設立的投資管理機構,包括境內證券公司、基金管理公司和期貨公司。支援符合互認條件的基金産品參與內地與香港基金産品互認。鼓勵包括國際知名投資機構在內的創業投資機構加強與金融機構合作,探索科技金融服務新模式。
擴大金融市場對外開放。支援符合條件的企業在全國中小企業股份轉讓系統與境外市場掛牌融資。研究支援符合條件的境外自然人投資全國中小企業股份轉讓系統掛牌公司。支援發展産權交易、機構間私募産品交易等市場,支援境外合格投資者參與市場交易。支援具有一定規模、運營穩健的在京外資法人銀行申請參與公開市場交易。
深化金融創新領域國際合作。支援設立金融科技、綠色金融領域交流合作平臺,在依法合規的前提下加強金融科技創新,積極發展碳交易和環境權益融資,開發綠色融資工具,支援企業在境外發行綠色債券。支援外資參股地方資産管理公司。
推進貿易和投融資便利化。允許外資銀行參與進出口通關繳稅和關稅保函業務。推進企業增信擔保、企業集團財務公司擔保和關稅保證保險改革,降低外貿企業融資成本。試點著作權、專利權、商標權等無形資産融資租賃。
構建多點支撐、功能完善的金融開放空間格局。西城區著力強化國家金融管理和服務功能,聚焦人民幣國際化、金融科技、風險管理和金融監管,積極承接國家金融改革開放任務;在金融基礎設施統籌監管及建設規劃的框架下,加強債券相關基礎設施建設;建設國家級金融科技示範區;在依法合規的前提下探索監管“沙盒機制”,促進金融發展,防範金融風險。海澱區著力強化國家科技金融創新中心功能,大力發展天使投資、創業投資、股權投資,推進中關村資本項目便利政策實施。東城區和朝陽區著力打造國際金融開放前沿區,加大對外資金融機構吸引力,推動金融業開放成果率先落地。東城區圍繞創建國家文化與金融合作示範區,在文化金融政策創新方面先行先試。豐臺麗澤金融商務區著力打造新興金融功能區,重點建設專業性市場,發展專業性金融機構,提供專業性金融服務。石景山區以北京保險産業園為核心,加快建設國家級金融産業示範區。房山區以金融安全小鎮和基金小鎮為載體,打造有吸引力的特色金融聚集區。順義區以首都産業金融中心為平臺,著力發展産業金融和離岸金融。
(八)提升生活性服務業品質,服務國際一流和諧宜居之都建設。
優化服務供給。引導各類資本進入文化、旅遊等領域。實行進口非特殊用途化粧品備案管理。積極發展中醫藥服務貿易,以中醫養生保健等為重點,培育康復、健身、養生與休閒旅遊融合發展新業態,並在醫療機構治未病服務項目納入收費項目和確定收費標準等方面先行先試。放寬外商捐資舉辦非營利性養老機構的民辦非企業單位準入。
發展新業態新模式。加快推動跨境電子商務綜合試驗區發展,支援開展跨境電商保稅備貨業務,實施網購保稅進口(監管方式代碼1210)試點政策。在符合現行規定的前提下,探索通過跨境電商模式進口部分醫藥産品。研究完善市內免稅店稅收政策。創新對無人超市(便利店)等新業態的監管模式。探索發展“網際網路+醫療健康”服務模式。積極發展分享經濟,吸引分享經濟總部企業在京發展。
(九)對標國際先進規則,打造一流營商環境。
全面實行準入前國民待遇加負面清單管理制度。支援北京市先行先試自貿試驗區外商投資準入負面清單服務業相關開放舉措,探索進一步放寬服務業外商投資準入,提升對外開放承載能力。完善外商投資企業管理服務機制,優化外商投資企業設立備案登記事項,創新外資項目落地機制。建立健全與負面清單管理方式相適應的事中事後監管制度。
促進境外投資便利化規範化。出臺境外投資管理辦法,完善非金融類境外投資企業(項目)備案“一口受理”平臺功能,優化境外投資全程監管工作機制。積極推進“鼓勵發展+負面清單”的境外投資管理方式。為符合國家政策方向的境外投資開闢“綠色通道”,推進真實合規的境外投資便利化。探索在境外建立對外投資合作企業服務中心,健全服務保障機制。
提升跨境貿易便利化水準。進一步拓展中國(北京)國際貿易“單一窗口”功能,將“單一窗口”功能覆蓋至加工貿易保稅、跨境電商、服務貿易等領域。探索完善跨境交付、境外消費、自然人移動等模式下服務貿易市場準入制度,研究進一步放寬或取消限制措施。提高與服務貿易相關貨物的暫時進口便利化水準,探索拓展暫時進口貨物單證制度適用範圍,延長單證冊有效期。出臺支援以高端離岸服務外包為代表的新興服務出口、重點服務進口等服務貿易政策。探索完善服務貿易統計體系,落實統計監測制度。推進報關委託書等相關環節的無紙化,推進貿易領域證書證明的電子化管理。規範和簡化進出口許可證等辦理流程。進一步推動海關預裁定,增強結果可預期性。強化綜合執法,開展跨部門一次性聯合檢查。
全面優化改進政務服務。支援在京先行先試政務服務等領域改革舉措。落實北京市進一步優化營商環境三年行動計劃,著力打造北京效率、北京服務、北京標準和北京誠信“營商環境四大示範工程”。深化商事制度改革,深化“多證合一”、“證照分離”改革。在企業註冊領域,創新“e註冊”申請模式,推行全程電子化申請方式,全面推廣應用電子營業執照,大幅提升開辦企業效率。探索簡化企業變更登記手續,以信用承諾制為基礎,進一步精簡變更登記中確定民事法律關係的過程性文件。探索進一步優化簡易登出登記程式,拓展適用範圍,壓縮公告時間,建立容錯機制,依託一體化政務服務平臺,探索建立企業登出網上服務專區。設立商標註冊受理窗口和註冊商標專用權質押登記受理點,開展馬德里商標國際註冊申請等各項商標註冊申請受理業務,為企業提供一站式商標註冊、諮詢及質押服務。支援企業商標海外佈局,加強商標海外維權保護,逐步形成以商標品牌為核心的國際競爭新優勢。探索建立政務誠信評價機制,加大政府失信專項治理力度。加強服務業擴大開放政策整合,構建重點領域企業數據庫,建立政策措施清單,加快推進“開放北京”公共資訊服務平臺二期建設,打造擴大開放示範體系。
優化人才發展環境。符合條件的服務業企業聘用的“高精尖缺”外國人才,經外國人才主管部門認定後可按照外國人才(A類)享受工作許可、人才簽證等證件辦理及社會保障等便利措施和“綠色通道”服務。支援在中關村地區設立外商獨資人力資源服務機構。推動持永久居留身份證外籍人才在創辦科技型企業方面享受國民待遇。落實《關於深化中關村人才管理改革構建具有國際競爭力的引才用才機制的若干措施》,並適當擴大適用範圍,將服務業擴大開放綜合試點示範區外籍人才出入境管理改革措施拓展至北京全市範圍。推動外國人永久居留證件社會化應用在北京市全面落實。鼓勵用人單位按規定為外籍高層次人才建立企業年金。外籍人才在任職結束回國時,允許其按規定選擇提取在京繳納的社保資金並終止社會保險關係,或者保留社會保險關係並於再次來中國就業時累計計算。加快朝陽望京、中關村大街、未來科學城、新首鋼高端産業綜合服務區等區域國際人才社區建設,提供高品質、國際化的教育、醫療、居住、文體休閒等配套服務,打造一站式綜合服務平臺,實行相關個人事項一窗受理、一併發證的辦理新模式。穩妥有序開展服務業擴大開放相關領域公務人員境外培訓。加強智庫建設,打造擁有國際視野和戰略意識的智庫力量。
培育公平透明的法治環境。強化競爭政策實施,加強公平競爭審查,加大反壟斷、反不正當競爭執法力度,打破行政壟斷,防止市場壟斷,清理廢除妨礙統一市場和公平競爭的各種規定和做法。建立健全外商投資企業投訴工作機制,保護外商投資合法權益。開展重點産業專利預審服務,實現專利快速審查確權。開通專利優先審查網上辦理綠色通道,提高專利審查效率。探索智慧財産權質押融資保證保險。加大對智慧財産權侵權違法行為的處罰力度,完善智慧財産權糾紛多元解決機制,推動開展快速維權工作。充分發揮智慧財産權法院作用,完善智慧財産權司法保護體系,提高智慧財産權侵權成本。依託全國信用資訊共用平臺,完善北京市公共信用資訊服務平臺資訊資源整合共用機制,強化國家企業信用資訊公示系統應用,構建以信用承諾、聯合獎懲、資訊公示為核心的信用監管體系。
三、組織實施
在國務院領導下,北京市人民政府根據目標任務,精心組織實施,紮實推進本方案各項措施的落實。《國務院關於北京市服務業擴大開放綜合試點總體方案的批復》(國函〔2015〕81號)、《國務院關於深化改革推進北京市服務業擴大開放綜合試點工作方案的批復》(國函〔2017〕86號)各項政策措施繼續實施,遇有與本方案規定不一致的,依照本方案規定執行。
國務院有關部門按照職責分工,加強協調指導,積極給予支援,形成促進開放發展的合力。商務部、北京市人民政府要共同做好試點任務的跟蹤督辦和經驗總結,確保各項措施落實到位,及時宣傳推廣成功經驗。對試點中出現的新情況、新問題,要及時進行梳理和研究,不斷調整優化措施,重大事項要及時向國務院請示報告。


