京糧發〔2021〕50號
各區商務局(糧食和儲備局)、發展改革委,北京首農食品集團有限公司、北京市皇城糧油有限責任公司,各有關單位:
為深入落實國家糧食安全戰略和鄉村振興戰略,根據《北京城市總體規劃(2016年—2035年)》和《北京市國民經濟和社會發展第十四個五年規劃和二〇三五年遠景目標綱要》,切實保障首都糧食安全和物資儲備安全,市糧食和儲備局、市發展改革委、市商務局編制了《北京市糧食流通和物資儲備“十四五”發展規劃》,請結合實際認真貫徹落實。
北京市糧食和物資儲備局
北京市發展和改革委員會
北京市商務局
2021年12月30日
北京市糧食流通和物資儲備“十四五”發展規劃



“十四五”時期是落實首都城市戰略定位、建設國際一流的和諧宜居之都的關鍵時期。為深入落實國家糧食安全戰略和鄉村振興戰略,把握新機遇、應對新挑戰,切實推進與商務工作的融合發展,更好地保障首都糧食安全和物資儲備安全,結合《北京城市總體規劃(2016年—2035年)》《北京市國民經濟和社會發展第十四個五年規劃和二〇三五年遠景目標綱要》《北京市“十四五”時期鄉村振興戰略實施規劃》《北京市“十四五”時期農産品流通體系發展規劃》《北京物流專項規劃(2017年—2035年)》相關工作要求,制定本規劃。
第一章 發展現狀和面臨形勢
第一節 發展現狀
“十三五”期間,北京市深入貫徹落實習近平總書記對北京重要講話精神,面對錯綜複雜的國際國內形勢和疫情考驗,堅持“確保穀物基本自給、口糧絕對安全”的新糧食安全觀和“以我為主、立足國內、確保産能、適度進口、科技支撐”的國家糧食安全戰略,將保障糧食安全和物資儲備安全放在經濟社會發展的突出位置抓緊抓好。本市糧食市場保持繁榮穩定,儲備管理水準明顯提升,應急保障能力穩步增強,糧食倉儲物流體系持續優化,糧食産業經濟穩健發展,營商環境不斷完善,糧食科技、人才、文化建設逐步加強。
——糧食市場保持繁榮穩定。“十三五”期間,産銷合作持續深化,依託大型涉糧企業建成自有産權的外埠糧源基地19個,總倉容90多萬噸,建成非自有産權外埠糧源基地290個,一手糧源可控量超過300萬噸,糧源掌控能力有效提升。北京國家糧食交易中心糧油市級儲備年均交易量100萬噸,較“十二五”增加3.67%。重大活動糧食總供應量超過130萬噸,糧食市場供應充足、價格穩定。利用“郊區收購轉儲”政策轉儲糧食17萬噸,完成退耕還林補助糧供應7.6萬噸,切實保護種糧農民根本利益。
——儲備管理水準明顯提升。出臺改革完善糧食儲備安全管理體制機制工作措施,構建政策制度新框架。加強糧食安全責任制考核,切實落實糧食安全“黨政同責”工作要求。完善市儲備糧管理制度,推行《糧食倉庫倉儲管理規範》等地方標準,推行“包倉制”和5S管理,庫存糧食品質安全總體合格率達到100%。推進糧庫智慧化升級改造,糧食行業資訊化水準進一步提高。完善糧食品質安全檢驗監測體系,有效規避區域性、系統性糧食品質安全風險。建立健全應急救災物資儲備管理制度,建立常態化的重要商品和應急物資統計管理機制,物資儲備管理效能進一步提升。
——應急保障能力穩步增強。建成由174個監測點組成的覆蓋全市域的三級糧食市場監測預警體系。建成包含32家應急加工企業、47家應急配送中心和900多個應急投放網點的糧食應急保障體系。原糧及食用油儲備規模分別達到6個月和60天的正常消費量,成品糧儲備規模達到10—15天的正常消費量。2020年新冠肺炎疫情期間,成品糧儲備規模提升至39天的正常消費量。市、區兩級物資儲備規模分別達到滿足18萬人、3萬人的要求。
——糧食倉儲物流體系持續優化。按照“一環兩港三線多節點”總體佈局,以六環路和京滬、京港澳、京哈三條高速公路為基本框架,以天津港和黃驊港為重要樞紐,統籌建設糧食倉儲物流節點。通過實施重點糧食倉儲物流設施項目,新增倉容101萬噸。“十三五”末全市糧食完好倉容565.5萬噸,較“十二五”同期增加18.3%。
——糧食産業經濟穩健發展。深入推進“優質糧食工程”,出臺優化糧食産業發展實施意見,紮實推進“中國好糧油”行動計劃,打造“北京好糧油”公共品牌,推選“中國好糧油”。結合社區商業網點建設、“一刻鐘社區服務圈”、農産品零售網點體系、社區電子商務應用體系建設等,暢通糧食供應“最後一公里”,不斷增加優質綠色糧油産品供給。
——營商環境不斷完善。深化“放管服”改革,對7大事項185項涉糧政務服務申報材料進行精簡,精簡率76.5%,政務服務時限壓縮率68.68%。加強“網際網路+監管”,全面落實承儲企業稅收優惠政策,76家糧食承儲企業享受部分稅種免稅。推進糧食企業信用評價體系建設,強化“雙隨機、一公開”糧食流通執法督查。
——糧食科技、人才、文化建設逐步加強。舉辦糧食行業職業技能大賽,組織開展涉糧職業技能培訓和鑒定。以糧食科技周、世界糧食日、食品安全宣傳周、糧食品質安全宣傳日等為契機,深入推進糧食科普進企業、進社區、進家庭、進校園,首都糧食博物館等12家單位被命名為糧食安全宣傳教育基地。服貿會糧食現代供應鏈發展及投資國際論壇成功舉辦,國內外糧食企業廣泛開展交流合作。
第二節 面臨形勢
“十四五”時期是“深化改革、轉型發展”的重要機遇期,是糧食流通和物資儲備治理體系、治理能力現代化的攻堅期,也是首都糧食流通和物資儲備重要的發展機遇期。從外部環境看,外部傳導性風險壓力增大,但提升北京國際影響力的機遇期隨之到來;從內部環境看,新發展格局加快構建,北京與黨和國家的歷史使命聯繫更加緊密。同時,北京作為糧食主銷區,糧食消費依賴外部調入的狀況長期存在,首都市民日益增長的美好生活需要同本市糧食流通和物資儲備發展不平衡的矛盾仍然存在,要在堅決落實首都城市戰略定位和服務“四個中心”功能建設過程中,以首善標準不斷推進首都糧食流通和物資儲備高品質發展。
第二章 發展思路
第一節 指導思想
堅持以習近平新時代中國特色社會主義思想為指導,全面貫徹黨的十九大和十九屆二中、三中、四中、五中、六中全會及中央經濟工作會議精神,深入貫徹習近平總書記對北京重要講話精神,堅定不移貫徹新發展理念,堅持穩中求進工作總基調,堅持用總體國家安全觀統領糧食和物資儲備工作,深入落實國家糧食安全戰略和鄉村振興戰略,以推動高品質發展為主題,以深化供給側結構性改革為主線,以改革創新為根本動力,以疏解北京非首都功能為“牛鼻子”,以保障和改善民生為落腳點,以“抓糧源穩市場保供應、補短板強弱項惠民生”為重點,加快構建更高層次、更高品質、更有效率、更可持續的糧食安全和物資儲備安全保障體系。
第二節 基本原則
——底線思維、問題導向。以保障首都糧食安全為底線,聚焦突出矛盾、重大問題和風險挑戰,不斷提高守底線、保安全、促發展的能力和水準。
——市場主導、政府引導。以市場需求為導向,充分激發各類市場主體活力,發揮市場調節和政府調控作用,完善市場體系,強化供應鏈的韌性。
——創新驅動、綠色發展。推動糧食和物資儲備體制機制改革創新,健全糧食和物資儲備運作機制,推進綠色儲糧技術及資訊化的推廣應用。
——産業融合、提質增效。樹立“大糧食”“大産業”“大市場”“大流通”理念,推動糧食産業各環節有機銜接,加快推進傳統糧食産業創新發展,轉型升級,提質增效。
——協同高效、統籌發展。深入推進京津冀協同發展,強化各部門溝通協作,加強與多元化市場主體、社會組織密切協作,統籌利用社會資源,共同構建首都糧食安全保障體系。
第三節 主要目標
“十四五”時期,糧食流通和物資儲備總體發展目標為:圍繞保障首都糧食安全和物資儲備安全,堅持新發展理念,完善糧食産銷合作體系、糧食應急保障體系、糧油倉儲物流體系、糧食産業經濟體系、糧食安全制度保障體系、應急救災物資儲備體系,加快構建更高層次、更高品質、更有效率、更可持續的糧食安全和物資儲備安全保障體系。
——構建更加穩定的糧食産銷合作體系。著力打造開放包容、互惠共贏的糧食産銷合作體系,保障糧源供應。到2025年末,一手糧源掌控量佔全市消費量的70%。
——構建更高品質的糧食應急保障體系。到2025年末,市域內成品糧加工能力佔全市口糧消費比達到50%以上,糧食應急供應能力不少於6000噸/天。
——構建綠色智慧的糧食倉儲物流體系。按照疏整促整體要求,加快形成與首都“四個中心”定位和“雙迴圈”新發展格局相匹配的糧食倉儲物流體系。到2025年末,全市各類糧食企業完好倉容不低於565萬噸。
——構建符合首都城市定位的糧食産業經濟體系。以産業融合發展為核心,以綠色發展為引領,推動糧食産業鏈、價值鏈、供應鏈“三鏈協同”,實施“六大提升行動”,基本建成與高品質發展要求相適應的現代糧食産業體系。
——構建更加完備的糧食安全制度保障體系。完善儲備糧管理、地方應急保障管理和執法監管制度體系,提升糧食流通和物資儲備制度保障水準。
——構建高效的應急救災物資儲備體系。優化儲備品種規模,創新儲備管理模式,實現物資儲備管理精準化、儲備保障協同化,全面提升物資儲備效能。到2025年末,建設1個市級救災物資中心庫。
到2035年,本市糧食流通和物資儲備空間佈局更加優化,基本實現糧源基地合作(京津冀協同發展)一體化,糧食和物資安全保障協同化,儲備管理精細化、成品糧儲備集約高效化,糧食産業高端化,糧食物流與商務物流融合化,首都糧食安全服務保障能力更加高質高效。


第四節 發展佈局
落實《北京城市總體規劃(2016年—2035年)》,順應新發展格局下糧食安全戰略總體要求和本市糧食供應保障需求,抓住京津冀協同發展契機,進一步優化“一環兩港三線多節點”的糧食供應保障佈局思路。
——糧食流通發展佈局。在首都功能核心區、中心城區、北京城市副中心範圍內優化升級糧食供應網點,加快糧食倉儲加工功能退出,完善直接面向消費者的零售配送體系;培育平原地區新城的糧食安全保障供應服務能力,優化佈局倉儲庫點,支援糧食産業集聚發展,重點佈局新型物流基地、應急加工基地、綜合保障基地,提升成品糧供應能力;優化生態涵養區糧食供應保障能力,佈局重點糧食産業轉型升級,完善糧食供應保障體系,為平原地區新城提供相應産業配套服務能力。
——糧食倉儲物流佈局。重點沿一環(六環路)和三線(京滬、京港澳、京哈)等公路通道佈局糧食倉儲、加工、物流等節點。完善國內糧源通道和海上運輸通道,支援企業在主産區建設外埠糧源基地,支援企業依託天津港、黃驊港等港口建設進口糧食的倉儲、加工、物流節點。
——糧食應急保障佈局。以糧食綜合保障中心為龍頭,以糧食倉儲庫點為依託,完善“環六環1小時生活保障圈”;依託“京津冀3小時應急保障圈”和“環渤海6小時應急響應圈”,糧油産品實現天津、河北地區3小時進京,山東、河南地區6小時進京,東北、華中等地24小時進京的應急保障佈局。
第三章 構建更加穩定的糧食産銷合作體系
第一節 優化市儲備糧品種結構佈局
堅持“市域內為主,市域外為輔”原則,在確保本市糧食安全和調控需要的前提下,綜合考慮糧源籌措、倉儲設施、加工能力、物流條件等情況,建立一定數量的跨省異地儲備。在津、冀區域內可統籌考慮安排地方儲備儲存,增加異地儲備比例。優化儲備糧品種結構,以可轉化口糧糧食品種為主,適當兼顧飼料用糧。其中,小麥、稻穀口糧糧食品種(含成品糧)儲備數量比例不低於儲備糧總量的70%。
第二節 構建穩固可靠糧食産銷鏈
堅持把“抓糧源”作為首要任務,優化産業發展環境,加強糧源組織和運輸銜接,拓寬糧源供應渠道,穩定市場糧源供給。繼續實施“郊區收購轉儲”政策,保護種糧農民利益,穩定郊區糧食收購市場。適時、適量組織糧油進口,調劑市場糧油品種供求。全面提升“一手糧源”的掌控能力,預期“一手糧源”掌控量可佔全市消費量的70%,確保從糧食主産區到銷售終端網點的供應鏈路暢通、安全、可靠。
第三節 深化糧食産銷合作
完善“豐歉保證、利益共用、風險共擔、長期穩定”的糧食産銷合作關係,不斷探索創新産銷合作形式,提升合作水準。充分發揮國有糧食企業主渠道作用,積極引導其他市場主體發展,形成一批跨區域、多元化的産業化經營企業,促進糧食跨區域産業化經營,形成多元化、規模化的産銷合作格局。
第四節 優化外埠糧源基地建設
支援糧源基地發展建設,持續優化糧源基地佈局,支援企業在糧食主産區建設銜接産銷、保障有力的外埠糧源基地,在京津冀佈局建設糧食物流及深加工基地。鼓勵企業參與産區糧食倉儲物流設施建設,深入開展糧食收儲、加工和貿易經營。

第五節 推進京津冀糧食産業對接
深入推進京津冀糧食合作對接,推動一批優質企業在本市重點産業承載區及京津冀範圍內佈局,健全産業轉移等合作機制,推動糧食産業創新發展、提質增效,形成高品質、跨區域、全産業鏈的京津冀糧食産業集群,加強頂層設計,發揮互補優勢,切實發揮項目支撐、創新驅動作用,共同保障京畿地區糧食安全。
第四章 構建更高品質的糧食應急保障體系
第一節 推進儲備糧精細化管理
進一步完善市、區兩級儲備糧聯動機制和輪換吞吐協調機制;建立與市場相適應的市儲備糧油費用補貼標準調整機制。推進儲備糧精細化管理,通過專業化、數據化、資訊化等手段,達到落實責任、提升管理水準的目標,儲備糧宜存率穩定在100%。嚴格執行政府儲備糧品質和食品安全指標檢驗監測制度,把好糧食入庫、儲存、運輸環節的品質關,健全糧食銷售出庫品質檢驗制度,嚴禁不符合食品安全標準的糧食流入口糧市場。
第二節 糧食應急保障體系建設
加強政策研究和應急狀況預判,完善糧食應急保障體系建設,指導應急成品糧油倉儲能力建設和應急加工能力建設,建立穩定的糧源應急補充渠道,優化佈局糧食應急網點,構建應急投放、糧源籌集兩條糧食應急響應路線。到“十四五”末,市域內成品糧加工能力佔全市口糧消費比由目前的41.58%提升至50%以上,保障應急狀態下居民口糧消費有效供應。

第三節 糧油市場監測預警與統計
完善首都新型糧食市場監測預警體系,優化價格監測網點的數量和佈局,健全預警機制,強化市場動態分析研判,全面提升監測預警協同聯動水準。加強糧食統計工作,指導統計調查對象依法履行報送統計報表的義務。
第五章 構建綠色智慧的糧食倉儲物流體系
第一節 加強糧食倉儲物流體系建設
按照疏整促整體要求,加快形成與首都“四個中心”定位和“雙迴圈”新發展格局相匹配的糧食倉儲物流體系,以南麥北稻的糧食基本流向為指引,重點加強環六環路綜合保障中心建設,加大國有糧食倉儲物流設施保護力度,為全市糧食市場供應提供保障。
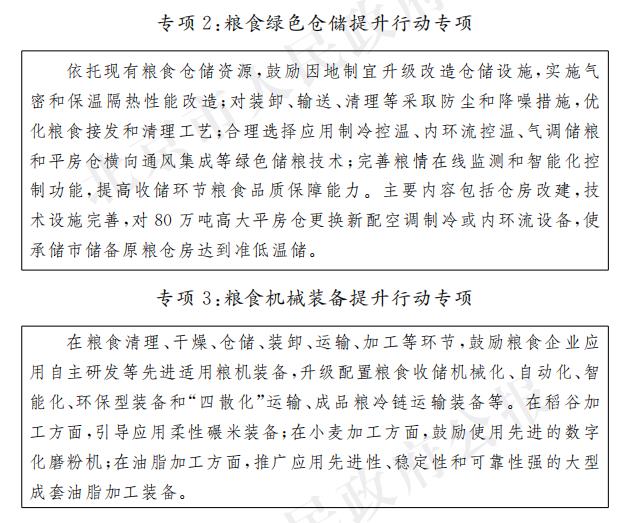
第二節 推廣綠色智慧儲糧技術
對國有糧食倉儲設施實施升級改造,提升倉房的氣密和保溫隔熱性能,提升清理凈糧能力,推廣應用綠色儲糧技術,注重成本效益,到“十四五”末,實現政府儲備糧食品種綠色倉儲全覆蓋,低溫準低溫倉容達到200萬噸。

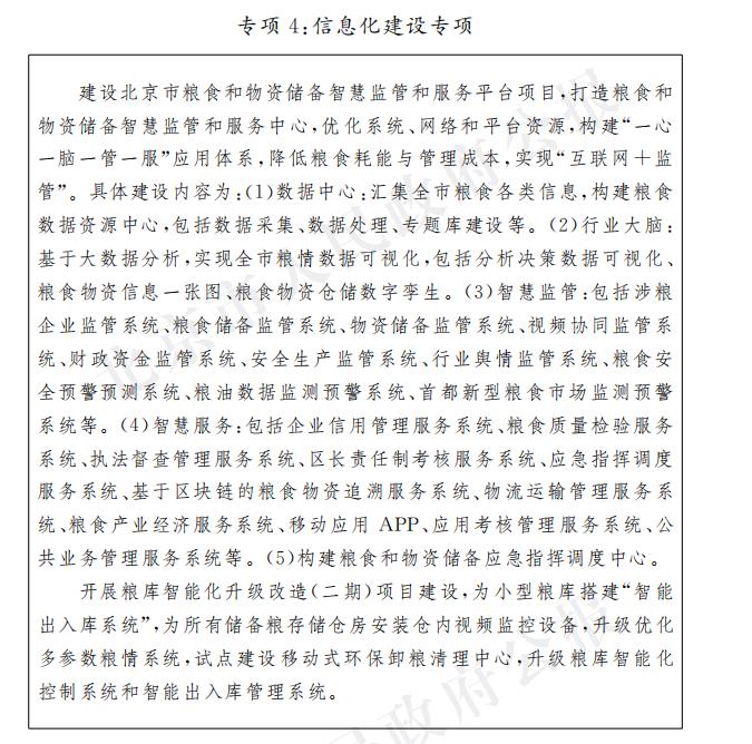
第三節 推進資訊化建設
加強資訊化頂層設計。積極推動糧庫智慧化升級改造和省級糧食和物資儲備智慧監管服務平臺建設,打造北京市糧食流通數字資源中心、智慧決策中心,實時提供及時、準確、專業的決策依據,政府儲備承儲庫點資訊化覆蓋率達到100%。

第六章 構建符合首都城市定位的糧食産業經濟體系
第一節 深入實施優質糧食工程
推動延伸糧食産業鏈、提升價值鏈、打造供應鏈“三鏈協同”,促進優糧優産、優購、優儲、優加、優銷“五優聯動”,統籌開展糧食綠色倉儲提升、糧食品種品質品牌提升、糧食品質追溯提升、糧食機械裝備提升、糧食應急保障能力提升、糧食節約減損健康消費提升“六大提升行動”,為加快糧食産業高品質發展提供有力支撐點。
第二節 促進糧食産業轉型升級
鼓勵大型涉糧企業進行全産業鏈建設,形成以大型企業為龍頭,區域性、專業型企業為支柱,中小型企業為基礎的糧食産業格局。發展糧食産業新業態,實現優質産品線上線下全渠道經營,推動糧食産業與文化教育、體育休閒、健康養生等要素融合,更好滿足市民消費需求。
第三節 優化糧食市場供應網路
完善以北京國家糧食交易中心、糧食産業園區、物流園區等供應保障中心為重點依託,以糧油批發市場為關鍵節點,社區商業設施為終端的糧食供應體系。通過積極發展糧超對接、糧批對接、糧校對接等直採直供模式,加快主食産業化建設,暢通糧食供應“最後一公里”。
第四節 強化糧食品質安全管理
積極推進糧油標準體系建設,鼓勵企業開展“好糧油”産品追溯試點,實現對責任主體、産品流向、監管檢測等資訊的快速追查,強化各環節糧食品質安全檢測監管,達到機構成網路、監測全覆蓋、監管無盲區的要求,糧食品質安全檢驗監測體系覆蓋面達100%。

第五節 加強優質糧油品牌建設
對接“中國好糧油”行動計劃、打造“北京好糧油”公共品牌,鼓勵企業生産經營具有北京特色的優質糧油産品,通過強化標準引領、維護品牌信譽、加強品牌宣傳行銷等舉措,發揮首都糧油品牌特色優勢,更好滿足市民糧食消費結構升級需求。

第六節 推進糧食節約減損健康消費
推動節糧減損與提質增效、營養健康、産業升級相結合,強化糧食産後各環節損失控制,減少糧食收購、清理烘乾、倉儲物流、加工利用、銷售和消費等環節糧食損耗浪費。加強節糧減損宣傳教育引導,利用世界糧食日、糧食安全宣傳周、糧食和物資儲備科技活動周、糧食品質安全宣傳日等主題活動,開展愛糧節糧宣傳教育,發揮糧食安全宣傳教育基地作用,創新宣傳形式,倡導健康文明消費方式。

第七章 構建更加完備的糧食安全制度保障體系
第一節 完善儲備糧管理制度體系
修訂完善北京市儲備糧管理辦法相關配套文件,規範地方儲備糧收儲、輪換、銷售、動用、資金、品質安全管理等環節的操作流程。研究制定成品糧管理、綠色倉儲技術應用及儲備糧品質管控等制度規範。持續推進儲備糧倉儲標準制定。完善市級儲備資金和實物統一管理體制,督促指導規模以上糧食加工企業建立企業社會責任儲備,健全政府儲備運作機制,加強政府儲備承儲庫點管理,完善政府儲備輪換機制,嚴格儲備品質管控制度,建立糧食儲備聯動機制。
第二節 完善地方應急保障管理制度體系
研究制定加強地方應急保障體系建設制度及支援政策,健全市、區分級負責的糧食應急保障體系,完善應急預案,制定《市儲備糧動用方案》,加強應急預案演練培訓,不斷提高應急管理人才隊伍能力,確保應急狀態下糧食購銷、調運、儲存、加工、供應各環節有序銜接。
第三節 完善執法監管制度體系
建立跨部門、跨區域執法督查聯動響應和協助機制。全面推行“雙隨機一公開”抽查,建立糧食執法監管對象大數據庫,推進實施糧食流通領域非現場監管。發揮“12325”全國糧食和物資儲備監管熱線作用。完善糧食企業信用監管制度。發揮糧食安全區長責任考核的“指揮棒”作用,開展對市儲備糧承儲企業管理和政策執行情況的年度考核,提高監管科學性和現代化水準,維護糧食流通市場秩序。
第八章 構建高效的應急救災物資儲備體系
第一節 完善制度體系建設
建立物資儲備管理協同聯動機制,強化橫向協同和統籌管理,優化物資投放流程,推動構建全市統一調配、就近支援的高效保障機制。進一步完善市級救災物資調撥機制,建立救災物資儲備監管機制,出臺救災物資管理地方標準。深化京津冀協作,建立京津冀糧食和物資儲備管理部門、應急管理部門“3+3”聯席會議,研究救災物資共用共用、協同保障模式,加強“三地”應急救災物資協同,通過簽訂協議、預案對接、資訊互通、技術互聯、資源整合等方式深入合作交流,實現“一地物資、三地共用”,進一步提升物資儲備效能。
第二節 創新儲備管理模式
堅持以“按需儲備”為導向,定期開展形勢研判和風險評估,會同應急管理部門優化調整市級救災物資儲備品種和規模,保持合理儲備庫存總量,豐富救災物資儲備品種,適當滿足受災群眾差異化需求。充分發揮市場主體作用,引導多元主體參與物資儲備,進一步完善政府儲備。探索建立救災物資儲備品質更新常態化輪換機制,完善救災物資定期品質檢測、評估機制,實現救災儲備物資及時更新,確保品質良好,最大限度發揮物資存儲效能。
第三節 提升應急保障能力
完善應急預案,建立常態化聯合演練機制,有針對性地開展聯合應急調運演練,提高多部門協同應對重大災害和突發事件的能力。建立與倉儲企業、物流企業、物資生産企業長期戰略合作,提升救災物資應急水準。加大公共應急宣傳力度,結合“全國防災減災日”開展多種形式的防災減災宣傳活動,積極引導社會輿論,進一步增強人民群眾的防災減災意識。探索中央、市、區救災物資應急保障區域合作新模式,構建中央和北京市應急救災物資會商協作、市級和區級物資統籌調用的工作機制,加強儲備防風險跨區域協同保障。
第四節 加強重要商品儲備監督與指導
依託本市重要商品儲備部門聯席會議機制,配合重要商品統籌部門進一步完善重要商品儲備管理體制機制;在保供穩價、災害處置時,協助各儲備管理部門做好應對工作。推進重要商品和應急物資統計工作常態化,逐步將全市各級儲備物資納入統計管理,實現全市物資儲備情況明、底數清。
第五節 推進基礎設施建設
按照“佈局科學、規模合理、功能齊全、配套完善、保障有力”的原則,採用新建、改(擴)建等方式,建設包括庫房、管理用房、露天場地等配套設施設備齊全的物資儲備庫房。依託北京市糧食和物資儲備智慧監管和服務平臺,積極推進全週期、全封閉、可追溯的救災物資儲備管理資訊分平臺建設,建設全市救災儲備物資數據庫,實現儲備數據統一管理、分級負責、定時更新、共用互通。

第九章 保障措施
第一節 加強組織實施
市、區政府相關部門要切實承擔起《規劃》實施的主體責任,明確職責分工,在同級黨委、政府統一領導下,分工負責、密切協作,合力推進規劃實施。要充分調動各類市場主體、社會組織的積極性,發揮行業協會等組織在政企溝通、資訊收集、技術應用、標準推廣等方面的積極作用。
第二節 加強依法治理
堅持依法管糧,加快完善糧食法規規章制度,強化制度執行力,加強法治機關建設,加強宣傳教育,積極營造依法治糧的良好氛圍,不斷提高糧食流通法治化水準,推進“放管服”改革,全面推進政務公開,健全資訊公開制度,創新服務方式。
第三節 做好規劃銜接
做好本規劃與國家規劃、本市規劃綱要、專項規劃、企業規劃的有機銜接,建立市、區相關部門聯動機制,統籌推進規劃實施,分解落實規劃目標和任務,加強規劃實施情況的跟蹤評估、監測分析和調整修訂,落實好“十四五”規劃的各項工作。
第四節 強化科技創新
支援建立以企業為主體、市場為導向、産學研相結合的技術創新體系,加大關鍵技術攻關力度,加快新技術應用。激發各類生産流通主體創新活力,提升科技對糧食産業高品質發展的支撐作用。
第五節 強化人才支撐
加大對從業人員技術技能升級培訓,廣泛開展崗位練兵、技能比武、職業技能競賽等活動。積極培養選拔糧食和物資儲備高水準人才,支援建立技能大師工作室,廣泛開展“糧工巧匠”和先進典型的培樹工作,打造素質優良的專業技術人才隊伍,服務京津冀區域經濟協調發展。
第六節 加強政策支援
落實國家稅收優惠政策,減輕糧食企業負擔促進發展。加大政府儲備財政補貼資金保障力度,發揮政府投資引導作用,有效調動社會各方面力量參與糧食流通和物資儲備改革發展的積極性,拓寬糧食流通設施建設,引導政策性金融機構加大對糧食産業經濟發展信貸資金支援力度,建立健全糧食行業和物資儲備投入長效機制。

