京建發〔2021〕416號
各區住房城鄉建設委,東城區、西城區、石景山區住房城市建設委,北京經濟技術開發區開發建設局,市規劃自然資源委各分局,各有關單位:
為貫徹國家和本市新出臺的住宅相關規範標準,進一步提高共有産權住房精細化設計水準,在總結近年來本市共有産權住房建設實踐經驗基礎上,市住房城鄉建設委會同市規劃自然資源委對2017年印發的《北京市共有産權住房規劃設計宜居建設導則(試行)》進行了修訂。本次修訂根據《北京城市總體規劃(2016年-2035年)》將“城六區”統一調整為“中心城區”。具體修訂條款及內容如下:
一、將1.0.3條“共有産權住房應按照適用、經濟、安全、綠色、美觀的要求規劃設計建設,全面實施裝配式建造、全裝修成品交房,執行綠色建築二星級及以上標準。倡導‘網際網路+城市規劃建設管理’的新理念”修改為“共有産權住房規劃設計建設應遵循可持續發展理念,堅持適用、經濟、安全、綠色、美觀原則,全面實施裝配式建造、全裝修成品交房,執行綠色建築二星級及以上標準。倡導‘網際網路+城市規劃建設管理’的新理念,打造智慧社區”。
二、增加1.0.4條“進一步提升共有産權住房規劃設計建設運營的品質管理水準,有效治理工程品質通病,不斷增強人民群眾獲得感幸福感安全感”。原1.0.4條順延為1.0.5條。
三、將2.2.1條“共有産權住房項目應依據城市總體規劃,結合首都城市功能分佈和區域産業佈局進行選址,促進職住平衡”修改為“共有産權住房項目應依據城市總體規劃、首都城市功能分佈和區域産業佈局,結合各區申購家庭有效需求情況進行選址,促進職住平衡”。
四、將2.4.5條“自行車停車位宜地面設置,並結合公共空間考慮共用自行車停車需求”修改為“自行車停車位宜地面設置,充分考慮居民使用便利性和小區管理要求,電動自行車的停放、充電應滿足《電動自行車停放場所防火設計標準》(DB11/1624)及其他相關管理規定。結合小區出入口空間設置共用自行車停車區域”。
五、將2.4.6條“配套設施中的垃圾資源回收站、公共廁所不得設置在住宅底層”修改為“結合總圖佈局及公共空間合理設置分類垃圾收集點和快件箱。配套設施中的垃圾資源回收站、公共廁所不得設置在住宅底層”。
六、將2.5.2條“住區環境應結合綠地、景觀設計和微環境處理,綜合考慮室外活動場地、步行系統和景觀小品的設置”修改為“住區環境應結合綠地、景觀、微環境及無障礙設計,統籌室外活動場地、步行系統、休憩設施和景觀小品設置。活動、休憩等室外設施,應滿足老年人及兒童安全使用需要,宜設置在向陽避風處”。
七、將2.5.3條“社區配套公共服務設施除按照《北京市居住公共服務設施配置指標》要求外,將圖書館、健身館作為標準配置,提供居民學習、健身場所,同時需提供公共空間作為交流場所,如咖啡館等”修改為“社區配套公共服務設施在符合《北京市居住公共服務設施配置指標》要求下,鼓勵在規劃社區文化設施和室內體育設施配套指標內,因地制宜設置圖書館、健身房等公共交流、學習、健身等場所,按照不小于100平方米規模配置,與項目周邊服務設施共同形成豐富的生活場景,並符合相關規範標準要求”。
八、將3.1.2條“共有産權住房設計應遵循標準化、模數化、一體化的原則,統籌建築、結構、設備管線、裝修等各專業,充分考慮住宅使用的長壽性、可變性”修改為“共有産權住房設計應遵循標準化、模數化、一體化的原則,統籌建築、結構、設備管線、裝修等各專業,倡導主體結構大空間佈置,通過輕質隔墻系統、傢具設備設施等靈活劃分套內功能空間,實現住宅使用的可變性,適應不同家庭結構、不同生活階段的多樣化需求”。
九、將3.2.1條“套型設計應符合住宅設計規範的要求。城六區新建項目套型總建築面積不應大於90平方米;其他區新建項目套型總建築面積在90平方米以下的佔建設總量的70%以上,最大不超過120平方米。充分考慮兩孩及適老性要求,套型以多居室為主,嚴格控制套型總建築面積在60平方米以下的套型比例”修改為“套型設計應符合住宅設計規範的要求,充分考慮家庭代際及多孩、適老性等新需求,大力倡導多居室精細化套型設計,適度設置緊湊型兩居室套型。中心城區新建項目執行差別化面積標準,十八層(含)以下的住宅建築,套型總建築面積不大於95平方米;十八層以上的住宅建築,套型總建築面積不大於100平方米。其他區新建項目套型總建築面積原則上不超過120平方米。嚴格限制套型總建築面積在60平方米以下的套型比例”。
十、將4.0.3條“建設規模在2萬平方米以上的集中新建共有産權住房應按照《關於印發〈北京市保障性住房模組化戶內中水整合系統應用技術導則(2015年版)〉的通知》安裝建築中水設施”修改為“建設規模在2萬平方米以上的集中新建共有産權住房,按照《建築中水設計標準》(GB50336-2018)安裝中水設施,在科學論證、充分評估的基礎上,可採用建築物中水或建築小區中水形式實現節水目標”。
十一、將4.0.4條“建設智慧社區,推廣使用智慧化建築技術。全面推行三網融合,實現小區無線網路(WIFI)全覆蓋。安裝人臉識別系統,試點建造智慧化小型公用倉庫”修改為“建設智慧社區,推廣使用智慧化建築技術。倡導構建高頻寬、廣覆蓋的網路體系,提升5G網路覆蓋水準,積極打造新一代資訊技術在智慧社區的應用場景。大力推廣居民室內水、電、氣、熱的智慧化調節,推廣智慧繳費,鼓勵在地下倉儲設置智慧化小型公用倉庫”。
現將《北京市共有産權住房規劃設計宜居建設導則(2021年版)》予以印發,請遵照執行。自發佈之日起新取得建設用地使用權的項目應執行本導則。
特此通知。
附件:北京市共有産權住房規劃設計宜居建設導則(2021年版)
北京市住房和城鄉建設委員會
北京市規劃和自然資源委員會
2021年12月15日
附件
北京市共有産權住房規劃設計宜居建設導則
(2021年版)
1 總則
1.0.1 為規範和指導本市共有産權住房規劃設計建設管理,提高共有産權住房品質,依照國家及本市相關規定,結合本市實際,制定本導則。
1.0.2 本導則適用於本市行政區域內新建共有産權住房的土地供應、規劃、設計和建設活動。
1.0.3 共有産權住房規劃設計建設應遵循可持續發展理念,堅持適用、經濟、安全、綠色、美觀原則,全面實施裝配式建造、全裝修成品交房,執行綠色建築二星級及以上標準。倡導“網際網路+城市規劃建設管理”的新理念,打造智慧社區。
1.0.4 進一步提升共有産權住房規劃設計建設運營的品質管理水準,有效治理工程品質通病,不斷增強人民群眾獲得感幸福感安全感。
1.0.5 本導則未涉及的部分,應按照國家及本市現行有關住宅的規劃設計、建築施工及竣工驗收標準執行。
2 規劃佈局
2.1 一般規定
2.1.1 中心城區共有産權住房以集約規劃為主導,充分發揮公共服務配套的優勢,倡導“小戶大家”理念。適度放寬中心城區以外共有産權住房的面積、容積率等方面建設規劃指標。
2.1.2 共有産權住房居住區規劃建設應為老年人、殘疾人的基本生活和社會活動提供條件。
2.2 規劃選址
2.2.1 共有産權住房項目應依據城市總體規劃、首都城市功能分佈和區域産業佈局,結合各區申購家庭有效需求情況進行選址,促進職住平衡。
2.2.2 共有産權住房項目應優先選擇公共服務設施和市政基礎設施條件齊全的區域,應與公交系統或軌道交通網路緊密銜接。
2.3 規劃指標
2.3.1 容積率、建築密度、建築高度、綠地率等綜合技術經濟指標應符合地區控制性詳細規劃的要求。其中,中心城區共有産權住房項目容積率不應高於2.8,中心城區以外共有産權住房項目容積率原則上不應高於2.5。
2.4 規劃設計
2.4.1 共有産權住房推行街區制,按照“大開放,小封閉”的模式規劃建設管理,合理組織交通流線,封閉組團內應實現人車分流。
2.4.2 共有産權住房規劃設計應當佈局合理、空間緊湊、利用充分,根據需求確定合理的套型比例。
2.4.3 共有産權住房規劃設計應符合城市設計要求,重視建築形體與空間的整體環境效果。可參照《北京市政策性住房建築立面設計指導性圖集》設計。
2.4.4 機動車停車位應合理佈局,宜集中設置。停車位數量應符合相關法律、法規、規範、標準等要求。中心城區不低於1.0輛/戶,中心城區以外地區不低於1.1輛/戶。當共有産權住房社區有成熟的移動網際網路共用汽車出行平臺支撐配套時,可以根據實際情況,綜合調整機動車停車位指標。
地下車庫的人行出入口,應與住宅連通或設置在便於出行的部位;地下車庫的人行出入口應設置電梯。採用機械停車方式的停車位,應充分考慮停車效率對停車和周邊道路的影響,適當增大停車位間距。應按照《北京市居住公共服務設施配置指標》的要求配建電動車停車位,並按相關文件要求配置自用充電設施。
2.4.5 自行車停車位宜地面設置,充分考慮居民使用便利性和小區管理要求,電動自行車的停放、充電應滿足《電動自行車停放場所防火設計標準》(DB11/1624)及其他相關管理規定。結合小區出入口空間設置共用自行車停車區域。
2.4.6 結合總圖佈局及公共空間合理設置分類垃圾收集點和快件箱。配套設施中的垃圾資源回收站、公共廁所不得設置在住宅底層。
2.5 綠化景觀與公共空間
2.5.1 應結合現狀地形地貌進行場地設計與建築佈局,保護場地內原有的自然水域、濕地和植被,種植適應本地氣候和土壤條件的植物,充分考慮植被的視覺層次、葉色質感、樹形冠幅、四季色彩的搭配,採用喬、灌、草結合的復層綠化,以大喬木為綠化骨架,綠地配植喬木不應少於3株/100平方米。
2.5.2 住區環境應結合綠地、景觀、微環境及無障礙設計,統籌室外活動場地、步行系統、休憩設施和景觀小品設置。活動、休憩等室外設施,應滿足老年人及兒童安全使用需要,宜設置在向陽避風處。
2.5.3 社區配套公共服務設施在符合《北京市居住公共服務設施配置指標》要求下,鼓勵在規劃社區文化設施和室內體育設施配套指標內,因地制宜設置圖書館、健身房等公共交流、學習、健身等場所,按照不小于100平方米規模配置,與項目周邊服務設施共同形成豐富的生活場景,並符合相關規範標準要求。
3 單體設計
3.1 一般規定
3.1.1 共有産權住房規劃設計方案應滿足相關法律、法規、規範、標準及本導則的要求。
3.1.2 共有産權住房設計應遵循標準化、模數化、一體化的原則,統籌建築、結構、設備管線、裝修等各專業,倡導主體結構大空間佈置,通過輕質隔墻系統、傢具設備設施等靈活劃分套內功能空間,實現住宅使用的可變性,適應不同家庭結構、不同生活階段的多樣化需求。
3.2 面積標準
3.2.1 套型設計應符合住宅設計規範的要求,充分考慮家庭代際及多孩、適老性等新需求,大力倡導多居室精細化套型設計,適度設置緊湊型兩居室套型。中心城區新建項目執行差別化面積標準,十八層(含)以下的住宅建築,套型總建築面積不大於95平方米;十八層以上的住宅建築,套型總建築面積不大於100平方米。其他區新建項目套型總建築面積原則上不超過120平方米。嚴格限制套型總建築面積在60平方米以下的套型比例。
3.3 層高和套內空間
3.3.1 共有産權住房中心城區層高不應低於2.8米,其他區不應低於2.9米。
3.3.2 各套型功能佈局合理,各功能空間面積及交通面積應與套型總建築面積相匹配。功能分區應明確合理,做到潔污分離、動靜分離、乾濕分離。
3.3.3 套內日照、採光、通風、隔聲應滿足相關規範要求;應避免採光通風凹口過於狹小,建築平面中外墻凹口的深度與寬度之比不宜大於2:1。套與套之間應避免視線干擾。
3.3.4 起居室、臥室等主要功能空間外窗洞口高度不應小于1.4米。
3.3.5 共有産權住房應設陽臺;對於放置洗衣機的陽臺,應採取相應的防水措施。陽臺應選用適當的開窗形式及洞口尺寸,爭取良好的採光條件。
3.3.6 共有産權住房套內應設置玄關櫃、壁櫃、吊櫃等儲藏空間,並宜充分利用建築結構和構造,採用標準化、裝配式成品櫃體。
3.3.7 共有産權住房套內應合理設計冰箱和洗衣機位置。宜設置新風系統並預留安裝空調設施的條件。未統一安裝太陽能熱水系統的工程,宜預留太陽能熱水系統安裝條件。
3.4 電梯
3.4.1 樓棟內公共交通佈局應合理;電梯數量應與居住人數相協調,設置位置應便於居住者出行。十二層及十二層以上住宅,每單元設置電梯不應少於兩台,其中應設置一台可容納擔架的電梯。
3.4.2 樓棟內門廳、電梯廳、走廊的樓(地)面應採用防滑地磚等硬質鋪裝;門廳、電梯廳墻面應採用貼磚墻面。
4 裝配式建築及綠色建築
4.0.1 共有産權住房採用裝配式建築,推廣應用BIM技術,應根據建築高度和層數合理選型裝配式建築體系,並應符合我市關於裝配式建築的相關要求。應實施全裝修成品交房,鼓勵採用裝配式裝修。
4.0.2 鼓勵建設高星級綠色建築、超低能耗建築,大力推廣使用綠色節能環保材料及相關技術。
4.0.3 建設規模在2萬平方米以上的集中新建共有産權住房,按照《建築中水設計標準》(GB50336-2018)安裝中水設施,在科學論證、充分評估的基礎上,可採用建築物中水或建築小區中水形式實現節水目標。
4.0.4 建設智慧社區,推廣使用智慧化建築技術。倡導構建高頻寬、廣覆蓋的網路體系,提升5G網路覆蓋水準,積極打造新一代資訊技術在智慧社區的應用場景。大力推廣居民室內水、電、氣、熱的智慧化調節,推廣智慧繳費,鼓勵在地下倉儲設置智慧化小型公用倉庫。
5 全裝修設計
5.0.1 建築設計方案應以全裝修成品交房的完整産品為目標進行方案策劃,嚴格執行一體化設計。
5.0.2 應按照標準化、模數化進行設計,控制套型種類,實施廚、衛標準化模組,室內模數和建築模數應協調。
5.0.3 成品交房的最終狀態應與結構、水、暖、電、資訊等各專業配合協調,內裝與管線綜合以及設備應統籌協調配置。
5.0.4 倡導部品化,推廣應用成熟、安全、適用的裝配化技術。
5.0.5 裝修樣板間應按照“試錯樣板間”“工藝樣板間”“成品樣板間”進行策劃實施。
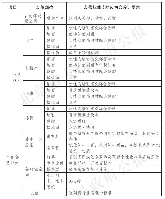
5.0.6 共有産權住房室內裝修應不低於表5.0.6標準。



