首都之窗
>
要聞動態
>
政務專題
>
環保督察 立行立改
>
生態環境部重點區域大氣強化監督
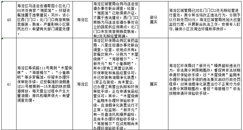
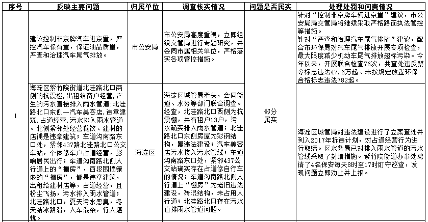
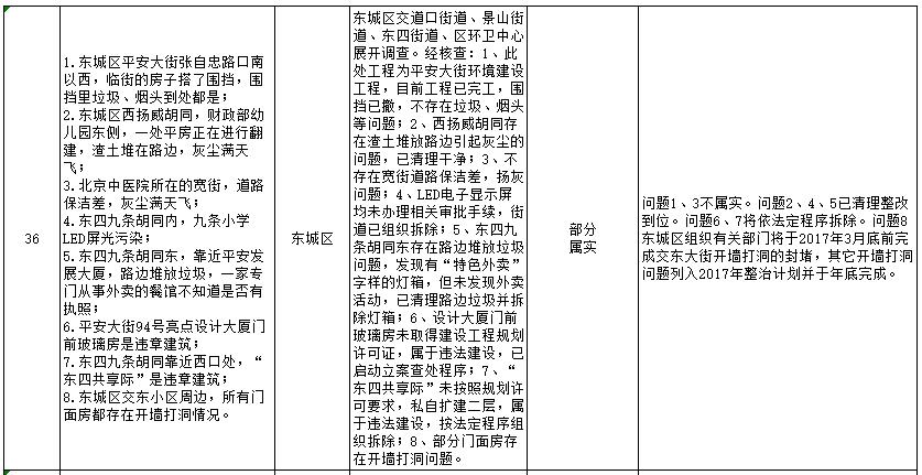
中央環境保護督察組交辦信訪案件調查處理情況(十六)
日期:2016-12-24 16:24
來源:首都之窗
分享:
X
字號:
大
中
小
您訪問的連結即將離開“首都之窗”門戶網站 是否繼續?