政務公開
>
公開專題
>
2018年北京市政府網站年度報表專欄
>
區政府
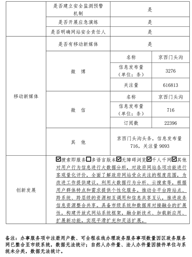
門頭溝區2018年政府網站年度工作報表
日期:2019-01-31 10:00
來源:門頭溝區人民政府
分享:
X
字號:
大
中
小
您訪問的連結即將離開“首都之窗”門戶網站 是否繼續?