京应急规文〔2025〕1号
各区应急管理局、北京经济技术开发区城市运行局和综合执法局,局机关各处室、执法总队:
现将《北京市应急管理行政处罚裁量权基准》印发你们,请结合实际贯彻执行。《北京市安全生产行政处罚裁量权基准》(京应急规文〔2024〕1号)、《北京市应急管理轻微违法行为依法不予行政处罚事项清单》(京应急规文〔2023〕2号)同时废止。
特此通知。
北京市应急管理局
2025年12月4日
北京市应急管理行政处罚裁量权基准
目 录
第一章 适用说明
第二章 违法行为裁量权基准
一、《北京市安全生产条例》相关规定裁量权基准
二、《北京市燃气管理条例》相关规定裁量权基准
三、《北京市生产安全事故报告和调查处理办法》相关规定裁量权基准
四、《北京市生产安全事故隐患排查治理办法》相关规定裁量权基准
五、《北京市生产经营单位安全生产主体责任规定》相关规定裁量权基准
第三章 北京市应急管理轻微违法行为依法不予行政处罚事项清单
第一章 适用说明
一、为规范实施北京市应急管理违法行为的行政处罚裁量权,根据《中华人民共和国行政处罚法》《中华人民共和国安全生产法》和本市相关应急管理法律、法规和规章,《国务院办公厅关于进一步规范行政裁量权基准制定和管理工作的意见》以及《应急管理行政裁量权基准暂行规定》(应急管理部令第12号)、《关于规范实施行政处罚裁量基准制度的若干指导意见》(京政法制发〔2015〕16号)有关要求,制定《北京市应急管理行政处罚裁量权基准》(以下简称《基准》)。
二、本《基准》适用于依据北京市地方性法规、地方政府规章对本市应急管理违法行为进行行政处罚的裁量;应急管理部印发的《应急管理行政处罚裁量权基准》(应急[2024]90号)优先适用,没有规定的,适用本《基准》。
三、本《基准》综合考虑了违法的事实、性质、手段、后果、情节等因素,对具体条文采取分级原则进行裁量。各类应急管理违法行为依据社会危害性、情节严重性等划定为A、B、C三个基础裁量档次。其中“违法行为本身社会危害性、情节严重的”对应A档;“违法行为本身社会危害性、情节较一般的”对应B档;“违法行为本身社会危害性、情节轻微的”对应C档。
四、本《基准》中,罚款为一定幅度数额的,按照最高额与最低额比值进行划分。
五、生产经营单位及其有关人员有下列情形之一的,不予处罚:(一)不满十四周岁的未成年人有违法行为的;(二)精神病人、智力残疾人在不能辨认或者不能控制自己行为时有违法行为的;(三)违法行为轻微并及时改正,没有造成危害后果的;(四)当事人有证据足以证明没有主观过错的;(五)违法事实不能成立的;(六)法律、法规、规章规定的其他情形的。
初次违法且危害后果轻微并及时改正的,可以不予行政处罚。本《基准》将《北京市应急管理轻微违法行为依法不予行政处罚事项清单》一并列明;清单中未列明的违法行为,符合《中华人民共和国行政处罚法》等法律法规规定的不予行政处罚、可以不予行政处罚条件的,依法作出不予行政处罚决定。
对当事人的违法行为依法不予行政处罚的,应急管理部门应当通过批评教育、约谈警示、指导服务、普法宣传等措施,教育、督促生产经营单位及其相关人员依法依规开展生产经营活动。
六、生产经营单位及其有关人员有下列情形之一的,应当依法从轻或者减轻行政处罚:(一)已满十四周岁不满十八周岁的未成年人有违法行为的;(二)主动消除或者减轻违法行为或者事故危害后果的;(三)受他人胁迫或者诱骗实施违法行为的;(四)配合应急管理部门查处违法行为或者进行事故调查有立功表现的;(五)主动供述应急管理部门及其他行政机关尚未掌握的违法行为的;(六)具有法律、法规、规章规定的其他应当从轻处罚情形的。
有从轻处罚情节的,处以罚款时,应当在法定处罚幅度内适用较低的处罚幅度,但不得低于法定处罚幅度的最低罚款限值。有减轻处罚情节的,应当在法定处罚幅度最低罚款限值以下确定罚款数额。
七、生产经营单位及其有关人员有下列情形之一的,应当依法从重处罚:(一)因同一违法行为受过刑事处罚,或者一年内因同一种违法行为受过行政处罚的;(二)拒绝、阻碍或者以暴力方式威胁行政执法人员执行职务的;(三)伪造、隐匿、毁灭证据的;(四)对举报人、证人和行政执法人员打击报复的;(五)法律、法规、规章规定其他应当从重处罚的。
发生自然灾害、事故灾难等突发事件,为了控制、减轻和消除突发事件引起的社会危害,对违反突发事件应对措施的行为,应当依法快速、从重处罚。
有从重处罚情节的,处以罚款时,应当在法定处罚幅度内适用较高的处罚幅度,但不得高于法定处罚幅度的最高罚款限值。
八、本《基准》中,对同一类违法主体实施的性质相同、情节相近或者相似、危害后果基本相当的违法行为,在行使行政处罚裁量权时,适用的法律依据、处罚种类应当基本一致,处罚幅度应当基本相当。两种以上违法行为需要给予不同行政处罚的,分别裁量后合并给予行政处罚;两种以上违法行为具有吸收关系的,择一重处罚。
九、本《基准》中,针对一个违法行为所规定的不同裁量阶次对应的情节并存时,应适用较高裁量阶次所对应的裁量幅度进行行政处罚。
十、本《基准》中,处罚依据规定“警告”“责令停产停业”等行政处罚的,依处罚依据作出行政处罚;本《基准》只针对“罚款”划分裁量阶次。
十一、本《基准》所称的小型或者微型企业,按照国家有关中小企业划型标准执行。
十二、本《基准》确定的裁量阶次,所称“以上”包含本数、“以下”除法律规定的自然包含本数和最高档的“以下”包含本数外,其余均不包含本数。
十三、本《基准》执行过程中,相关法律、法规、规章发生变化的,或者规章、规范性文件就裁量权基准另有规定的,从其规定。
第二章 违法行为裁量权基准
一、《北京市安全生产条例》相关规定裁量权基准
(一)违法行为:生产经营单位未按照规定设置安全生产管理机构或者配备安全生产管理人员的。
【违法依据】《北京市安全生产条例》第十九条规定:
矿山、金属冶炼、建筑施工、运输单位和危险物品的生产、经营、储存、装卸单位,除国家另有规定外,应当按照市人民政府规定的比例、人数设置安全生产管理机构,配备专职安全生产管理人员。
《北京市安全生产条例》第二十条规定:
本条例第十九条规定以外行业的生产经营单位,从业人员超过一百人的,应当设置安全生产管理机构或者配备专职安全生产管理人员;从业人员在一百人以下的,应当配备专职或者兼职的安全生产管理人员。
【处罚依据】《北京市安全生产条例》第五十八条第一项规定:
生产经营单位有下列行为之一的,责令限期改正,处十万元以下的罚款;逾期未改正的,责令停产停业整顿,并处十万元以上二十万元以下的罚款,对其直接负责的主管人员和其他直接责任人员处二万元以上五万元以下的罚款:(一)未按照本条例第十九条或者第二十条规定,设置安全生产管理机构或者配备安全生产管理人员的;……。
【裁量阶次】违反前款规定的违法行为,属于基础裁量A档,按照以下裁量阶次处以罚款:
1.从业人员在30人以下的矿山、金属冶炼和危险物品的生产、经营、储存、装卸单位,未按照规定设置安全生产管理机构或者配备专职安全生产管理人员;从业人员在100人以下的其他生产经营单位,未按照规定配备专职或者兼职的安全生产管理人员的,责令限期改正,处3万元以下的罚款;逾期未改正的,责令停产停业整顿,并处10万元以上13万元以下的罚款,对其直接负责的主管人员和其他直接责任人员处2万元以上3万元以下的罚款;
2.从业人员在30人以上100人以下的矿山、金属冶炼和危险物品的生产、经营、储存、装卸单位,或从业人员在100人以上300人以下的其他生产经营单位,未按照规定设置安全生产管理机构或者配备专职安全生产管理人员的,或者虽设置有安全生产管理机构但配备的专职安全生产管理人员数量、比例不符合市人民政府规定的,责令限期改正,处3万元以上7万元以下的罚款;逾期未改正的,责令停产停业整顿,并处13万元以上17万元以下的罚款,对其直接负责的主管人员和其他直接责任人员处3万元以上4万元以下的罚款;
3.从业人员在100人以上的矿山、金属冶炼和危险物品的生产、经营、储存、装卸单位,或从业人员在300人以上的其他生产经营单位,未按照规定设置安全生产管理机构或者配备专职安全生产管理人员的,或者虽设置有安全生产管理机构但配备的专职安全生产管理人员数量、比例不符合市人民政府规定的,责令限期改正,处7万元以上10万元以下的罚款;逾期未改正的,责令停产停业整顿,并处17万元以上20万元以下的罚款,对其直接负责的主管人员和其他直接责任人员处4万元以上5万元以下的罚款。
(二)违法行为:生产经营单位未按照规定对从业人员、被派遣劳动者、实习学生进行安全生产教育和培训的。
【违法依据】《北京市安全生产条例》第二十二条规定:
生产经营单位应当依照安全生产法的规定,开展或者委托第三方对从业人员开展安全生产教育和培训。安全生产教育和培训主要包括下列内容:(一)安全生产法律、法规、规章和相关标准;(二)安全生产规章制度和操作规程;(三)岗位安全操作技能;(四)安全设备、设施、工具、劳动防护用品的使用、维护和保管知识;(五)生产安全事故防范和应急措施、自救互救知识,生产安全事故案例;(六)其他需要培训的内容。
【处罚依据】《北京市安全生产条例》第五十八条第二项规定:
生产经营单位有下列行为之一的,责令限期改正,处十万元以下的罚款;逾期未改正的,责令停产停业整顿,并处十万元以上二十万元以下的罚款,对其直接负责的主管人员和其他直接责任人员处二万元以上五万元以下的罚款:……;(二)未按照本条例第二十二条规定,对从业人员进行安全生产教育和培训的。
【裁量阶次】违反前款规定的违法行为,属于基础裁量A档,按照以下裁量阶次处以罚款:
1.未按规定对从业人员、被派遣劳动者、实习学生进行安全生产教育和培训,涉及人数3人以下的,责令限期改正,处3万元以下的罚款;逾期未改正的,责令停产停业整顿,并处10万元以上13万元以下的罚款,对其直接负责的主管人员和其他直接责任人员处2万元以上3万元以下的罚款;
2.未按规定对从业人员、被派遣劳动者、实习学生进行安全生产教育和培训,涉及人数3人以上10人以下的,责令限期改正,处3万元以上7万元以下的罚款;逾期未改正的,责令停产停业整顿,并处13万元以上17万元以下的罚款,对其直接负责的主管人员和其他直接责任人员处3万元以上4万元以下的罚款;
3.未按规定对从业人员、被派遣劳动者、实习学生进行安全生产教育和培训,涉及人数10人以上的,责令限期改正,处7万元以上10万元以下的罚款;逾期未改正的,责令停产停业整顿,并处17万元以上20万元以下的罚款,对其直接负责的主管人员和其他直接责任人员处4万元以上5万元以下的罚款。
(三)违法行为:生产经营单位未按照规定如实向从业人员告知有关的安全生产事项的。
【违法依据】《北京市安全生产条例》第三十七条第一款规定:
生产经营单位应当通过作业场所公示、书面告知、答复、教育培训等方式将涉及安全生产的下列事项告知从业人员:(一)作业场所和工作岗位存在的危险因素;(二)已采取的防范生产安全事故的技术措施和管理措施;(三)发生直接危及人身安全的紧急情况时的应急措施。
【处罚依据】《北京市安全生产条例》第六十条规定:
生产经营单位违反本条例第三十七条第一款规定,未履行告知义务的,责令限期改正,处十万元以下的罚款;逾期未改正的,责令停产停业整顿,并处十万元以上二十万元以下的罚款,对其直接负责的主管人员和其他直接责任人员处二万元以上五万元以下的罚款。
【裁量阶次】违反前款规定的违法行为,属于基础裁量A档,按照以下裁量阶次处以罚款:
1.未按照规定如实告知有关的安全生产事项,涉及人数3人以下的,责令限期改正,处3万元以下的罚款;逾期未改正的,责令停产停业整顿,并处10万元以上13万元以下的罚款,对其直接负责的主管人员和其他直接责任人员处2万元以上3万元以下的罚款;
2.未按照规定如实告知有关的安全生产事项,涉及人数3人以上10人以下的,责令限期改正,处3万元以上7万元以下的罚款;逾期未改正的,责令停产停业整顿,并处13万元以上17万元以下的罚款,对其直接负责的主管人员和其他直接责任人员处3万元以上4万元以下的罚款;
3.未按照规定如实告知有关的安全生产事项,涉及人数10人以上的,责令限期改正,处7万元以上10万元以下的罚款;逾期未改正的,责令停产停业整顿,并处17万元以上20万元以下的罚款,对其直接负责的主管人员和其他直接责任人员处4万元以上5万元以下的罚款。
(四)违法行为:高危行业、领域的生产经营单位未按照国家规定投保安全生产责任保险的。
【违法依据】《北京市安全生产条例》第三十六条第二款规定:
本市按照国家有关规定建立安全生产责任保险制度,发挥保险机构参与风险评估管控和事故预防的功能。矿山、危险化学品、烟花爆竹、交通运输、建筑施工、民用爆炸物品、金属冶炼等国家规定的高危行业、领域的生产经营单位,应当投保安全生产责任保险。鼓励其他生产经营单位投保安全生产责任保险。
【处罚依据】《北京市安全生产条例》第五十九条规定:
生产经营单位违反本条例第三十六条第二款规定,未投保安全生产责任保险的,责令限期改正,处五万元以上十万元以下的罚款;逾期未改正的,处十万元以上二十万元以下的罚款。
【裁量阶次】违反前款规定的违法行为,属于基础裁量A档,按照以下裁量阶次处以罚款:
1.高危行业、领域的生产经营单位未按照国家规定投保安全生产责任保险,未投保人数3人以下或占应投保总人数比例在20%以下的,责令限期改正,处5万元以上7万元以下的罚款;逾期未改正的,处10万元以上13万元以下的罚款;
2.高危行业、领域的生产经营单位未按照国家规定投保安全生产责任保险,未投保人数3人以上10人以下或占应投保总人数比例在20%以上50%以下的,责令限期改正,处7万元以上9万元以下的罚款;逾期未改正的,处13万元以上17万元以下的罚款;
3.高危行业、领域的生产经营单位未按照国家规定投保安全生产责任保险,未投保人数10人以上或占应投保总人数比例在50%以上的,责令限期改正,处9万元以上10万元以下的罚款;逾期未改正的,处17万元以上20万元以下的罚款。
(五)违法行为:生产经营单位开展危险化学品生产经营活动未执行本市危险化学品禁止、限制、控制措施,拒不改正的。
【违法依据】《北京市安全生产条例》第四十七条第二款规定:
生产经营单位开展危险化学品生产经营活动,应当执行本市危险化学品禁止、限制、控制措施。
【处罚依据】《北京市安全生产条例》第六十二条规定:
生产经营单位违反本条例第四十七条第二款规定,未执行本市危险化学品禁止、限制、控制措施的,责令改正;拒不改正的,处二万元以上十万元以下的罚款。
【裁量阶次】违反前款规定的违法行为,属于基础裁量A档,按照以下裁量阶次处以罚款:
1.从业人员在50人以下的生产经营单位开展危险化学品生产经营活动未执行本市危险化学品禁止、限制、控制措施,拒不改正的,处二万元以上五万元以下的罚款;
2.从业人员在50人以上100人以下的生产经营单位开展危险化学品生产经营活动未执行本市危险化学品禁止、限制、控制措施,拒不改正的,处五万元以上八万元以下的罚款;
3.从业人员在100人以上的生产经营单位开展危险化学品生产经营活动未执行本市危险化学品禁止、限制、控制措施,拒不改正的,处八万元以上十万元以下的罚款。
二、《北京市燃气管理条例》相关规定裁量权基准
违法行为:燃气供应企业未按照安全监护协议的约定履行监护职责并进行现场指导的。
【违法依据】《北京市燃气管理条例》第三十九条第一款规定:
建设工程施工范围内有地下管道燃气设施的,燃气供应企业应当按照安全监护协议的约定履行监护职责,并进行现场指导。
【处罚依据】《北京市燃气管理条例》第六十五条规定:
违反本条例第三十九条第一款规定,燃气供应企业未按照安全监护协议的约定履行监护职责并进行现场指导的,由应急管理部门责令限期改正,处五万元以上十万元以下罚款。
【裁量阶次】违反前款规定的违法行为,属于基础裁量A档,按照以下裁量阶次处以罚款:
1.从业人员在100人以下的燃气供应企业,未按照安全监护协议的约定履行监护职责或者未按照安全监护协议的约定进行现场指导的,处5万元以上6.5万元以下的罚款;
2.从业人员在100人以下的燃气供应企业,未按照安全监护协议的约定履行监护职责并进行现场指导的,处6.5万元以上8万元以下的罚款;
3.从业人员在100人以上的燃气供应企业,未按照安全监护协议的约定履行监护职责或者未按照安全监护协议的约定进行现场指导的,处8万元以上9万元以下的罚款;
4.从业人员在100人以上的燃气供应企业,未按照安全监护协议的约定履行监护职责并进行现场指导的,处9万元以上10万元以下的罚款。
三、《北京市生产安全事故报告和调查处理办法》相关规定裁量权基准
(一)违法行为:事故发生单位和相关责任单位逾期未按照北京市生产安全事故报告和调查处理办法第二十条规定处理责任人员,落实整改措施的或未在规定时限内将落实人民政府的批复情况报告安全生产监督管理部门逾期不改正的。
【违法依据】《北京市生产安全事故报告和调查处理办法》第二十条规定:
事故发生单位和相关责任单位应当认真吸取事故教训,落实整改措施,严肃处理本单位负有事故责任的人员;在事故处理工作完成之日起10个工作日内,将落实人民政府批复的情况报告组织事故调查处理的安全生产监督管理部门。
【处罚依据】《北京市生产安全事故报告和调查处理办法》第二十五条规定:
事故发生单位和相关责任单位未按照本办法第二十条规定处理责任人员,落实整改措施的,由安全生产监督管理部门责令限期改正,逾期不改正的,处1万元以上3万元以下罚款;未在规定时限内将落实人民政府的批复情况报告安全生产监督管理部门的,由安全生产监督管理部门责令限期改正,逾期不改正的,处5000元罚款。
【裁量阶次】违反前款规定的违法行为,属于基础裁量C档,按照以下裁量阶次处以罚款:
1.一般事故的事故发生单位和相关责任单位,未按照《北京市生产安全事故报告和调查处理办法》第二十条规定处理责任人员,落实整改措施,经应急管理部门责令限期改正后,逾期不改正的,处1万元以上2万元以下的罚款;未在规定时限内将落实人民政府的批复情况报告安全生产监督管理部门,经应急管理部门责令限期改正后,逾期不改正的,处5000元罚款;
2.较大事故的事故发生单位和相关责任单位,未按照《北京市生产安全事故报告和调查处理办法》第二十条规定处理责任人员,落实整改措施,经应急管理部门责令限期改正后,逾期不改正的,处2万元以上2.5万元以下的罚款;未在规定时限内将落实人民政府的批复情况报告安全生产监督管理部门,经应急管理部门责令限期改正后,逾期不改正的,处5000元罚款;
3.重大事故的事故发生单位和相关责任单位,未按照《北京市生产安全事故报告和调查处理办法》第二十条规定处理责任人员,落实整改措施,经应急管理部门责令限期改正后,逾期不改正的,处2.5万元以上3万元以下的罚款;未在规定时限内将落实人民政府的批复情况报告安全生产监督管理部门,经应急管理部门责令限期改正后,逾期不改正的,处5000元罚款。
(二)违法行为:生产经营单位未对直接经济损失10万元(含本数)以上100万元以下且未造成人员死亡或者重伤的一般事故进行调查处理的。
【违法依据】《北京市生产安全事故报告和调查处理办法》第二十一条规定:
由生产经营单位负责组织调查的直接经济损失在10万元(含本数)以上100万元以下且未造成人员死亡或者重伤的一般事故,应当在《条例》规定的时限内完成事故调查处理工作;并在事故处理工作完成之日起10个工作日内,将调查处理情况报告事故发生地安全生产监督管理部门。
【处罚依据】《北京市生产安全事故报告和调查处理办法》第二十四条规定:
生产经营单位未对直接经济损失10万元(含本数)以上100万元以下且未造成人员死亡或者重伤的一般事故进行调查处理的,由安全生产监督管理部门责令限期改正,并可处1万元以上3万元以下罚款。
【裁量阶次】违反前款规定的违法行为,属于基础裁量C档,按照以下裁量阶次处以罚款:
1.生产经营单位未对直接经济损失10万元(含本数)以上40万元以下且未造成人员死亡或者重伤的一般事故进行调查处理的,由应急管理部门责令限期改正,并可处1万元以上2万元以下罚款;
2.生产经营单位未对直接经济损失40万元以上70万元以下且未造成人员死亡或者重伤的一般事故进行调查处理的,由应急管理部门责令限期改正,并可处2万元以上2.5万元以下罚款;
3.生产经营单位未对直接经济损失70万元以上100万元以下且未造成人员死亡或者重伤的一般事故进行调查处理的,由应急管理部门责令限期改正,并可处2.5万元以上3万元以下罚款。
四、《北京市生产安全事故隐患排查治理办法》相关规定裁量权基准
(一)违法行为:生产经营单位的主要负责人未履行北京市生产安全事故隐患排查治理办法第七条规定的事故隐患排查治理职责,逾期未改正的。
【违法依据】《北京市生产安全事故隐患排查治理办法》第七条规定:
生产经营单位的主要负责人对本单位事故隐患排查治理工作全面负责,履行下列职责:
(一)组织制定本单位事故隐患排查治理制度;
(二)督促、检查本单位事故隐患排查治理工作,及时消除事故隐患;
(三)保证事故隐患排查治理投入的有效实施。
【处罚依据】《北京市生产安全事故隐患排查治理办法》第二十六条规定:
生产经营单位的主要负责人未履行本办法第七条规定的事故隐患排查治理职责的,责令限期改正;逾期未改正的,处2万元以上5万元以下罚款。
【裁量阶次】违反前款规定的违法行为,属于基础裁量B档,按照以下裁量阶次处以罚款:
1.生产经营单位的主要负责人未履行北京市生产安全事故隐患排查治理办法第七条规定的事故隐患排查治理职责中任一项职责的,经责令限期改正,逾期未改的,对主要负责人处2万元以上3万元以下的罚款;
2.生产经营单位的主要负责人未履行北京市生产安全事故隐患排查治理办法第七条规定的事故隐患排查治理职责中任两项职责的,对主要负责人处3万元以上4万元以下的罚款;
3.生产经营单位的主要负责人未履行北京市生产安全事故隐患排查治理办法第七条规定的事故隐患排查治理职责中全部职责的,对主要负责人处4万元以上5万元以下的罚款。
(二)违法行为:生产经营单位未定期通报事故隐患排查治理情况,或者未公示重大事故隐患的危害程度、影响范围和应急措施的。
【违法依据】《北京市生产安全事故隐患排查治理办法》第十一条规定:
生产经营单位应当每月向从业人员通报事故隐患排查治理情况。
重大事故隐患消除前,生产经营单位应当向从业人员公示事故隐患的危害程度、影响范围和应急措施。
【处罚依据】《北京市生产安全事故隐患排查治理办法》第二十八条规定:
违反本办法第十一条规定,生产经营单位未定期通报事故隐患排查治理情况,或者未公示重大事故隐患的危害程度、影响范围和应急措施的,责令限期改正,可以处5万元以下罚款;逾期未改正的,责令停产停业整顿,并处5万元以上10万元以下罚款。
【裁量阶次】违反前款规定的违法行为,属于基础裁量A档,按照以下裁量阶次处以罚款:
1.生产经营单位未定期通报事故隐患排查治理情况累计3个月以下的,或者未公示重大事故隐患的危害程度、影响范围和应急措施中的任一项的,责令限期改正,可以处2万元以下罚款;逾期未改正的,责令停产停业整顿,并处5万元以上7万元以下罚款;
2.生产经营单位未定期通报事故隐患排查治理情况累计3个月以上6个月以下的,或者未公示重大事故隐患的危害程度、影响范围和应急措施中的任两项的,责令限期改正,可以处2万元以上4万元以下罚款;逾期未改正的,责令停产停业整顿,并处7万元以上9万元以下罚款;
3.生产经营单位未定期通报事故隐患排查治理情况累计6个月以上的,或者重大事故隐患的危害程度、影响范围和应急措施均未公示的,责令限期改正,可以处4万元以上5万元以下罚款;逾期未改正的,责令停产停业整顿,并处9万元以上10万元以下罚款。
(三)违法行为:生产经营单位未将无法及时消除并可能危及公共安全的事故隐患向所在地负有安全生产监督管理职责的部门报告的。
【违法依据】《北京市生产安全事故隐患排查治理办法》第十二条第一款第一项规定:
有下列情况之一的,生产经营单位应当及时向所在地负有安全生产监督管理职责的部门报告:
(一)事故隐患无法及时消除并可能危及公共安全的;……
【处罚依据】《北京市生产安全事故隐患排查治理办法》第二十九条规定:
违反本办法第十二条第一款第一项规定,生产经营单位未将无法及时消除并可能危及公共安全的事故隐患,向所在地负有安全生产监督管理职责的部门报告的,处5万元以下罚款。
【裁量阶次】违反前款规定的违法行为,属于基础裁量B档,按照以下裁量阶次处以罚款:
1.从业人员在50人以下的生产经营单位未将无法及时消除并可能危及公共安全的事故隐患,向所在地负有安全生产监督管理职责的部门报告的,处2万元以下的罚款;
2.从业人员在50人以上100人以下的生产经营单位未将无法及时消除并可能危及公共安全的事故隐患,向所在地负有安全生产监督管理职责的部门报告的,处2万元以上4万元以下的罚款;
3.从业人员在100人以上的生产经营单位未将无法及时消除并可能危及公共安全的事故隐患,向所在地负有安全生产监督管理职责的部门报告的,处4万元以上5万元以下的罚款。
(四)违法行为:生产经营单位未按照要求使用生产安全事故隐患排查治理信息系统,如实记录隐患排查治理情况的。
【违法依据】《北京市生产安全事故隐患排查治理办法》第十六条规定:
生产经营单位应当按照要求使用生产安全事故隐患排查治理信息系统,如实记录事故隐患的排查时间、所属类型、所在位置、责任部门和责任人、治理措施及整改情况等内容。
【处罚依据】《北京市生产安全事故隐患排查治理办法》第三十条规定:
违反本办法第十六条规定,生产经营单位未按照要求使用生产安全事故隐患排查治理信息系统,如实记录隐患排查治理情况的,责令限期改正,可以处5万元以下罚款;逾期未改正的,责令停产停业整顿,并处5万元以上10万元以下罚款。
【裁量阶次】违反前款规定的违法行为,属于基础裁量A档,按照以下裁量阶次处以罚款:
1.从业人员在50人以下的生产经营单位未按照要求使用生产安全事故隐患排查治理信息系统,如实记录隐患排查治理情况的,处2万元以下的罚款;逾期未改正的,处5万元以上7万元以下的罚款;
2.从业人员在50人以上100人以下的生产经营单位未按照要求使用生产安全事故隐患排查治理信息系统,如实记录隐患排查治理情况的,处2万元以上4万元以下的罚款;逾期未改正的,处7万元以上9万元以下的罚款;
3.从业人员在100人以上的生产经营单位未按照要求使用生产安全事故隐患排查治理信息系统,如实记录隐患排查治理情况的,处4万元以上5万元以下的罚款;逾期未改正的,处9万元以上10万元以下的罚款。
五、《北京市生产经营单位安全生产主体责任规定》相关规定裁量权基准
(一)违法行为:生产经营单位的主要负责人未履行本规定第四条规定的安全生产管理职责拒不改正的。
【违法依据】《北京市生产经营单位安全生产主体责任规定》第四条第五项、第七项规定:
生产经营单位的主要负责人对本单位的安全生产工作全面负责,履行下列职责:……(五)每季度至少研究一次安全生产工作;……(七)每年向职工代表大会或者职工大会报告安全生产工作情况;依法不需要建立职工代表大会或者职工大会的小型或者微型企业等规模较小的生产经营单位,应当每年向从业人员通报安全生产工作情况;……。
【处罚依据】《北京市生产经营单位安全生产主体责任规定》第三十四条第一款、第三款规定:
生产经营单位的主要负责人未履行本规定第四条规定的安全生产管理职责,或者未组织制定本规定第七条规定所列安全生产规章制度之一的,由负有安全生产监督管理职责的部门责令改正;拒不改正的,责令停产停业整顿,并处2万元以上5万元以下罚款。
生产经营单位的主要负责人依照前款规定受刑事处罚或者撤职处分的,自刑罚执行完毕或者受处分之日起,5年内不得担任任何生产经营单位的主要负责人;对重大、特别重大生产安全事故负有责任的,终身不得担任本行业生产经营单位的主要负责人。
【裁量阶次】违反前款规定的违法行为,属于基础裁量A档,按照以下裁量阶次处以罚款:
1.从业人员在50人以下的生产经营单位的主要负责人未履行本规定第四条第五项、第七项安全生产管理职责拒不改正的,责令停产停业整顿,并处2万元以上3万元以下的罚款;
2.从业人员在50人以上100人以下的生产经营单位的主要负责人未履行本规定第四条第五项、第七项安全生产管理职责拒不改正的,责令停产停业整顿,并处3万元以上4万元以下的罚款;
3.从业人员在100人以上的生产经营单位的主要负责人未履行本规定第四条第五项、第七项安全生产管理职责拒不改正的,责令停产停业整顿,并处4万元以上5万元以下的罚款。
(二)违法行为:矿山、金属冶炼、危险物品的生产经营单位未按照规定配备注册安全工程师的。
【违法依据】《北京市生产经营单位安全生产主体责任规定》第十四条第一款规定:
矿山、金属冶炼、危险物品的生产经营单位配备的安全生产管理人员中,具有相应类别的注册安全工程师的数量,不得少于安全生产管理人员总数的15%,且最低不得少于1人。
【处罚依据】《北京市生产经营单位安全生产主体责任规定》第三十七条规定:
违反本规定第十四条第一款规定,生产经营单位未按照规定配备注册安全工程师的,由负有安全生产监督管理职责的部门责令改正,可以处5000元以上2万元以下罚款。
【裁量阶次】违反前款规定的违法行为,属于基础裁量C档,按照以下裁量阶次处以罚款:
1.从业人员在30人以下的矿山、金属冶炼、危险物品的生产经营单位违反本北京市生产经营单位安全生产主体责任规定第十四条第一款规定的,可以处5000元以上1万元以下的罚款;
2.从业人员在30人以上100人以下的矿山、金属冶炼、危险物品的生产经营单位违反本北京市生产经营单位安全生产主体责任规定第十四条第一款规定的,可以处1万元以上1.5万元以下的罚款;
3.从业人员在100人以上的矿山、金属冶炼、危险物品的生产经营单位违反本北京市生产经营单位安全生产主体责任规定第十四条第一款规定的,可以处1.5元以上2万元以下的罚款。
(三)违法行为:生产经营单位未履行安全生产资金投入责任,致使生产经营单位不具备安全生产条件,导致发生生产安全事故的。
【违法依据】《北京市生产经营单位安全生产主体责任规定》第九条规定:
生产经营单位应当履行下列安全生产资金投入的责任:(一)保证具备安全生产条件所必需的资金投入;(二)安排用于配备劳动防护用品、进行安全生产教育和培训的经费;(三)有关生产经营单位应当按照国家规定提取和使用安全生产费用,专门用于改善安全生产条件。
【处罚依据】《北京市生产经营单位安全生产主体责任规定》第三十五条规定:
违反本规定第九条规定,生产经营单位未履行安全生产资金投入责任,致使生产经营单位不具备安全生产条件的,由负有安全生产监督管理职责的部门责令改正,提供必需的资金;拒不改正的,责令停产停业整顿。
有前款违法行为,导致发生生产安全事故的,对生产经营单位的主要负责人依法给予撤职处分,由负有安全生产监督管理职责的部门对个人经营的投资人处2万元以上20万元以下罚款;构成犯罪的,依法追究刑事责任。
【裁量阶次】违反前款规定导致发生生产安全事故的,属于基础裁量A档,对个人经营的投资人按以下裁量阶次处以罚款:
1.发生一般事故的,处2万元以上5万元以下的罚款;
2.发生较大事故的,处5万元以上10万元以下的罚款;
3.发生重大事故的,处10万元以上15万元以下的罚款;
4.发生特别重大事故的,处15万元以上20万元以下的罚款。
(四)违法行为:生产经营单位未建立或者健全安全生产教育和培训档案的。
【违法依据】《北京市生产经营单位安全生产主体责任规定》第十八条规定:
生产经营单位的安全生产教育和培训档案应当包括下列内容:
(一)教育和培训的内容或者影像资料;
(二)教育和培训的签到表和培训学时记录;
(三)考试试卷或者从业人员本人签名的考核记录。
小型或者微型企业等规模较小的生产经营单位的安全生产教育和培训档案,应当至少包括本条第一款第一项规定的内容。
【处罚依据】《北京市生产经营单位安全生产主体责任规定》第四十条规定:
违反本规定第十八条规定,生产经营单位未建立或者健全安全生产教育和培训档案的,由负有安全生产监督管理职责的部门责令改正,可以处1000元以上1万元以下罚款。
【裁量阶次】违反前款规定的违法行为,属于基础裁量C档,按照以下裁量阶次处以罚款:
1.生产经营单位为微型企业的,安全生产教育和培训档案未包括教育和培训的内容或者影像资料的,由负有安全生产监督管理职责的部门责令改正,可以处1000元以上3000元以下罚款;
2.生产经营单位为小型企业的,其安全生产教育和培训档案未包括教育和培训的内容或者影像资料的,由负有安全生产监督管理职责的部门责令改正,可以处3000元以上6000元以下罚款;
3.生产经营单位为中型或者大型企业的,违反本规定第十八条规定,未建立或者健全安全生产教育和培训档案的,由负有安全生产监督管理职责的部门责令改正,可以处6000元以上1万元以下罚款。
(五)违法行为:拆除或者停止使用安全防护装置的。
【违法依据】《北京市生产经营单位安全生产主体责任规定》第二十一条第二款规定:
存在较大危险因素设备设施的安全防护装置,应当符合国家标准或者行业标准,不得违反规定拆除或者停止使用。
【处罚依据】《北京市生产经营单位安全生产主体责任规定》第四十三条规定:
违反本规定第二十一条第二款规定,拆除或者停止使用安全防护装置的,由负有安全生产监督管理职责的部门责令改正,处5000元以上5万元以下罚款。
【裁量阶次】违反前款规定的违法行为,属于基础裁量B档,按照以下裁量阶次处以罚款:
1.违反规定拆除或者停止使用3台(套)以下存在较大危险因素设备设施的安全防护装置的,处5000元以上2万元以下的罚款;
2.违反规定拆除或者停止使用3台(套)以上5台(套)以下存在较大危险因素设备设施的安全防护装置的,处2万元以上4万元以下的罚款;
3.违反规定拆除或者停止使用5台(套)以上存在较大危险因素设备设施的安全防护装置的,处4万元以上5万元以下的罚款。
(六)违法行为:生产经营单位进行爆破、吊装、挖掘、悬吊、建设工程拆除、油罐清洗等危险作业,以及在有限空间内作业、动火作业、高处作业、带电作业、临近高压输电线路作业时,未落实安全交底,向作业人员详细说明作业内容、主要危险因素、作业安全要求和应急措施等内容,拒不改正的。
【违法依据】《北京市生产经营单位安全生产主体责任规定》第二十五条第二项规定:
生产经营单位进行爆破、吊装、挖掘、悬吊、建设工程拆除、油罐清洗等危险作业,以及在有限空间内作业、动火作业、高处作业、带电作业、临近高压输电线路作业,应当遵守下列规定:(二)落实安全交底,向作业人员详细说明作业内容、主要危险因素、作业安全要求和应急措施等内容;
【处罚依据】《北京市生产经营单位安全生产主体责任规定》第四十六条规定:
违反本规定第二十五条规定,生产经营单位未遵守作业规定之一的,由负有安全生产监督管理职责的部门责令改正;拒不改正的,责令停产停业整顿,可以处2万元以上10万元以下罚款。
【裁量阶次】违反前款规定的违法行为,属于基础裁量A档,按照以下裁量阶次处以罚款:
1.危险物品的生产、经营、储存、装卸单位以及矿山、金属冶炼、建筑施工、运输单位以外的生产经营单位进行爆破、吊装、挖掘、悬吊、建设工程拆除、油罐清洗等危险作业,以及在有限空间内作业、动火作业、高处作业、带电作业、临近高压输电线路作业时,未落实安全交底,存在未向作业人员详细说明作业内容、主要危险因素、作业安全要求和应急措施等内容中的任一项或任两项,拒不改正的,可以处2万元以上4万元以下的罚款;
2.危险物品的生产、经营、储存、装卸单位以及矿山、金属冶炼、建筑施工、运输单位以外的生产经营单位进行爆破、吊装、挖掘、悬吊、建设工程拆除、油罐清洗等危险作业,以及在有限空间内作业、动火作业、高处作业、带电作业、临近高压输电线路作业时,未落实安全交底,存在未向作业人员详细说明作业内容、主要危险因素、作业安全要求和应急措施等内容中的任三项或任三项以上,拒不改正的,可以处4万元以上6万元以下的罚款;
3.危险物品的生产、经营、储存、装卸单位以及矿山、金属冶炼、建筑施工、运输单位进行爆破、吊装、挖掘、悬吊、建设工程拆除、油罐清洗等危险作业,以及在有限空间内作业、动火作业、高处作业、带电作业、临近高压输电线路作业时,未落实安全交底,存在未向作业人员详细说明作业内容、主要危险因素、作业安全要求和应急措施等内容中的任一项或任两项,拒不改正的,可以处6万元以上8万元以下的罚款;
4.危险物品的生产、经营、储存、装卸单位以及矿山、金属冶炼、建筑施工、运输单位进行爆破、吊装、挖掘、悬吊、建设工程拆除、油罐清洗等危险作业,以及在有限空间内作业、动火作业、高处作业、带电作业、临近高压输电线路作业时,未落实安全交底,存在未向作业人员详细说明作业内容、主要危险因素、作业安全要求和应急措施等内容中的任三项或任三项以上,拒不改正的,可以处8万元以上10万元以下的罚款。
(七)违法行为:生产经营单位委托其他生产经营单位从事危险作业未签订安全生产管理协议,或者未在有关合同中明确各自的安全生产管理职责的。
【违法依据】《北京市生产经营单位安全生产主体责任规定》第二十五条规定:
生产经营单位进行爆破、吊装、挖掘、悬吊、建设工程拆除、油罐清洗等危险作业,以及在有限空间内作业、动火作业、高处作业、带电作业、临近高压输电线路作业,应当遵守下列规定:
(一)制定作业方案,按照本单位内部批准权限审批;
(二)落实安全交底,向作业人员详细说明作业内容、主要危险因素、作业安全要求和应急措施等内容;
(三)安排专门人员进行现场管理,确认现场作业条件、作业人员上岗资格、身体状况符合安全作业要求,监督作业人员遵守操作规程,落实安全措施;
(四)配备与现场作业活动相适应的劳动防护用品,以及相应的安全警示标志、安全防护设备、应急救援装备;
(五)发现直接危及人身安全的紧急情况,立即采取应急措施,停止作业或者撤出作业人员。
《北京市生产经营单位安全生产主体责任规定》第二十六条第三项规定:
有下列情形之一的,生产经营单位应当签订安全生产管理协议,或者在有关合同中明确各自的安全生产管理职责:……(三)委托其他生产经营单位从事本规定第二十五条规定所列作业的。
《北京市生产经营单位安全生产主体责任规定》第二十七条规定:
安全生产管理协议应当包括下列内容:
(一)双方安全生产职责、各自管理的区域范围;
(二)作业场所、作业人员、设备设施的安全生产管理责任;
(三)双方有关安全生产的权利和义务;
(四)生产安全事故报告和应急救援责任。
【处罚依据】《北京市生产经营单位安全生产主体责任规定》第四十七条规定:
违反本规定第二十六条规定,生产经营单位未签订安全生产管理协议,或者未在有关合同中明确各自的安全生产管理职责的,由负有安全生产监督管理职责的部门责令改正,可以处5万元以下罚款,对其直接负责的主管人员和其他直接责任人员可以处1万元以下罚款;拒不改正的,责令停产停业整顿。
【裁量阶次】违反前款规定的违法行为,属于基础裁量A档,按照以下裁量阶次处以罚款:
1.危险物品的生产、经营、储存、装卸单位以及矿山、金属冶炼、建筑施工、运输单位以外的生产经营单位为小型或者微型企业的,委托其他生产经营单位从事本规定第二十五条规定的危险作业未签订安全生产管理协议,或者未在有关合同中明确各自的安全生产管理职责的,可以处2万元以下的罚款,对其直接负责的主管人员和其他直接责任人员可以处3000元以下的罚款;
2.危险物品的生产、经营、储存、装卸单位以及矿山、金属冶炼、建筑施工、运输单位以外的生产经营单位为中型或大型企业的,委托其他生产经营单位从事本规定第二十五条规定的危险作业未签订安全生产管理协议,或者未在有关合同中明确各自的安全生产管理职责的,可以处2万元以上3万元以下的罚款,对其直接负责的主管人员和其他直接责任人员可以处3000元以上5000元以下的罚款;
3.危险物品的生产、经营、储存、装卸单位以及矿山、金属冶炼、建筑施工、运输单位为小型或者微型企业的,委托其他生产经营单位从事本规定第二十五条规定的危险作业未签订安全生产管理协议,或者未在有关合同中明确各自的安全生产管理职责的,可以处3万元以上4万元以下的罚款,对其直接负责的主管人员和其他直接责任人员可以处5000元以上8000元以下的罚款;
4.危险物品的生产、经营、储存、装卸单位以及矿山、金属冶炼、建筑施工、运输单位为中型或者大型企业的,委托其他生产经营单位从事本规定第二十五条规定的危险作业未签订安全生产管理协议,或者未在有关合同中明确各自的安全生产管理职责的,可以处4万元以上5万元以下的罚款,对其直接负责的主管人员和其他直接责任人员可以处8000元以上1万元以下的罚款。
(八)违法行为:生产经营单位进行爆破、吊装、挖掘、悬吊、建设工程拆除、油罐清洗等危险作业,以及在有限空间内作业、动火作业、高处作业、带电作业、临近高压输电线路作业时,未制定作业方案,按照本单位内部批准权限审批,拒不改正的。
【违法依据】《北京市生产经营单位安全生产主体责任规定》第二十五条第一项规定:
生产经营单位进行爆破、吊装、挖掘、悬吊、建设工程拆除、油罐清洗等危险作业,以及在有限空间内作业、动火作业、高处作业、带电作业、临近高压输电线路作业,应当遵守下列规定:(一)制定作业方案,按照本单位内部批准权限审批;……
【处罚依据】《北京市生产经营单位安全生产主体责任规定》第四十六条规定:
违反本规定第二十五条规定,生产经营单位未遵守作业规定之一的,由负有安全生产监督管理职责的部门责令改正;拒不改正的,责令停产停业整顿,可以处2万元以上10万元以下罚款。
【裁量阶次】违反前款规定的违法行为,属于基础裁量A档,按照以下裁量阶次处以罚款:
1.危险物品的生产、经营、储存、装卸单位以及矿山、金属冶炼、建筑施工、运输单位以外的生产经营单位进行爆破、吊装、挖掘、悬吊、建设工程拆除、油罐清洗等危险作业,以及在有限空间内作业、动火作业、高处作业、带电作业、临近高压输电线路作业时,制定了作业方案,但未按照本单位内部批准权限审批,拒不改正的,可以处2万元以上4万元以下的罚款;
2.危险物品的生产、经营、储存、装卸单位以及矿山、金属冶炼、建筑施工、运输单位以外的生产经营单位进行爆破、吊装、挖掘、悬吊、建设工程拆除、油罐清洗等危险作业,以及在有限空间内作业、动火作业、高处作业、带电作业、临近高压输电线路作业时,既未制定作业方案,也未按照本单位内部批准权限审批,拒不改正的,可以处4万元以上6万元以下的罚款;
3.危险物品的生产、经营、储存、装卸单位以及矿山、金属冶炼、建筑施工、运输单位进行爆破、吊装、挖掘、悬吊、建设工程拆除、油罐清洗等危险作业,以及在有限空间内作业、动火作业、高处作业、带电作业、临近高压输电线路作业时,制定了作业方案,但未按照本单位内部批准权限审批,拒不改正的,可以处6万元以上8万元以下的罚款;
4.危险物品的生产、经营、储存、装卸单位以及矿山、金属冶炼、建筑施工、运输单位进行爆破、吊装、挖掘、悬吊、建设工程拆除、油罐清洗等危险作业,以及在有限空间内作业、动火作业、高处作业、带电作业、临近高压输电线路作业时,既未制定作业方案,也未按照本单位内部批准权限审批,拒不改正的,可以处8万元以上10万元以下的罚款。
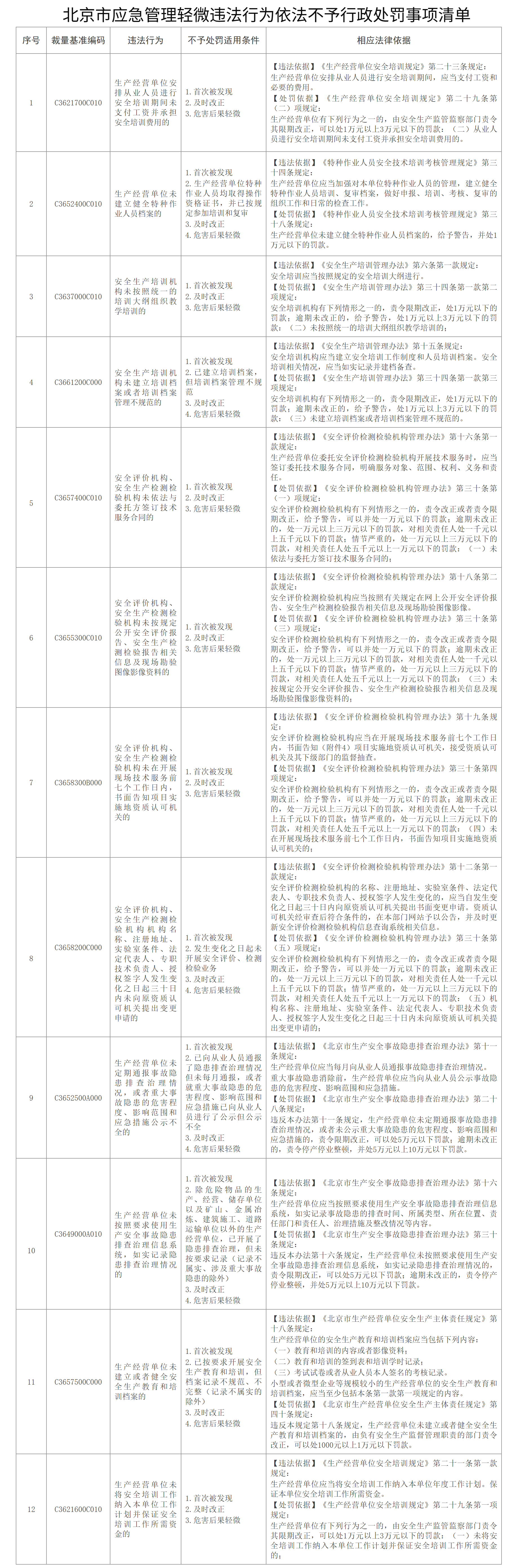
第三章 北京市应急管理轻微违法行为依法不予行政处罚事项清单

以下说明中,《北京市应急管理轻微违法行为依法不予行政处罚事项清单》简称《清单》。
一、前述《清单》中的“违法行为”,全部具备相应“不予处罚适用条件”的,依法不予行政处罚。
二、前述《清单》中的用语含义
(一)“首次被发现”是指该违法行为第一次被行政执法人员发现并有相应记录。
(二)“及时改正”是指在应急管理部门责令改正前主动改正或者在应急管理部门责令改正后按要求改正。
(三)“危害后果轻微”可以综合考虑当事人的违法行为对社会公共利益、社会生产生活秩序、行政管理秩序,以及公民、法人和其他组织权益等方面的损害或影响程度,包括降低、消除相关损害或影响的时间、成本、可行性等因素判定。应急管理违法行为造成不可挽回的人身财产损失或者较大社会影响的,不应认定为“危害后果轻微”。
三、有下列情形之一的,不适用《清单》进行不予行政处罚
(一)近三年内发生过生产安全亡人事故的;
(二)近一年内被市、区应急管理部门实施行政处罚的;
(三)被纳入联合惩戒对象的;
(四)有法定从重情节的。
四、市、区应急管理部门适用《清单》不予行政处罚,应当按照相关程序要求,做好立案、调查取证、责令改正、复查等工作,依法作出不予行政处罚决定,采取说服教育、劝导示范、警示告诫、指导约谈等方式教育、引导、督促当事人自觉守法,并规范制作行政处罚案卷。
五、市、区应急管理部门应当加强适用《清单》的行政处罚管理,准确把握“不予处罚适用条件”,不得变相扩大或者缩小适用范围,既彰显应急管理执法温度,又不放松应急管理执法力度。
六、市、区应急管理部门应当加强执法业务协同和执法信息共享,保障《清单》实施。

